Отсечка для LI-PO
Спасибо Александр , если вас не затруднит , очень бы хотелось !
Если надо только зажечь лампочку, то можно сделать так:
Допустим, что стабилитрон взят на 3,3В, тогда надо подобрать резисторы(R1, R2) таким образом, чтобы в их общей точке при минимальном наряжении батареи получилось на 1,5 вольта меньше, а тока хватило для зажигания светодиода.
Вместо двух резисторов можно взять потенциометр…
Если надо только зажечь лампочку, то можно сделать так
нет как раз мне нужна отсечка дабы сберечь аки!
а зачем вообще чтото делать?! я с недавнего времени тоже выкинул родные акки из шуруповёрта и вставил 3S на 1.5А , а для того чтобы неразрядить их в усмерть встроил индикатор напряжения внутрь самого шуруповёрта. Как запищал - снимаем и заряжаем…никакого головняка. На хранение блок акка отстёгиваю. индикатор напряжения в хоббисити 3 бакса…
а зачем вообще чтото делать?!
Мы за Вас рады, можете телик взглянуть в освободившееся время, но тут в основном болтаются те кому зачем то это надо 😉
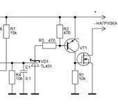
Я вот такую схемку делал.
Отсечка для 2s-3s Li-Po для использования модельных батарей в детских игрушках и в быту.
Под рукой пока только фото готового устройства, перед затяжкой в термоусадку.
Схема где-то дома от руки набросана, вечером поищу.
Основа TL431, полевик со старой материнской платы, транзистор, светодиод.
Плата вырезана на скорую руку, резисторы те, что были в наличии поставил.
Слева перемычкой переключаются количество банок в батарее 2 - 3 (порог отключения 6-9В).
А каков максимальный ток нагрузки у сего девайса?
Я это к тому, если его прикошачить к авторегулятору на модель 1/10, не умеющему работать с LiPo?
А каков максимальный ток нагрузки у сего девайса?
По схеме на “бумажке” 35А - длительный, 160А - в импульсе.
От спасибки, добрый человек!
С наступившим всех!
И все-таки хочется вернуться к теме отсечки !
есть такой девайс под названием “Шуруповерт”…
Проходил на своем опыте, проще купить новые акки более высокой емкости и впаять их туда (неплохой апгрейд получается), была мысль впихнуть туда литий, но остановило то что при перегрузке сгорит мотор, а это уже другая песня+литий не любит холодов и к нему нужен свой зарядник который не всегда может быть под рукой, поэтому тупо заталкал новые акки и не стал морочиться.
В точку!
Вот моя схемка, нашел!
Спасибо !
Собрал , работает как надо !
Пожалуйста! Идея не моя, просто я много лет выписывал журнал “Радио”…
Пожалуйста! Идея не моя, просто я много лет выписывал журнал “Радио”…
Интересно, а можно ли пристроить этот девайс только в канал газа?
Тогда аппарат ещё и управляемый на планировании будет.
И транзистор мощный не нужен.
По идее он при этом должен дёргать газ. Ну тут уж ручками, ручками.
А для чего отсечку в канал газа?
Регуляторы БК как раз двигатель и отключают встроенной отсечкой, а все остальное (сервы) оставляют работать.
А для чего отсечку в канал газа?
Регуляторы БК как раз двигатель и отключают встроенной отсечкой, а все остальное (сервы) оставляют работать.
Вопрос поступил об отдельной отсечке. Может там коллекторник с голимым регулятором.
Вопрос поступил об отдельной отсечке. Может там коллекторник с голимым регулятором.
В принципе, и в регулятор для коллекторников его можно встроить. Но выходной транзистор нужно ставить после подключения ВЕС. И потом у той схемы есть недостаток. Ведь для можельного регятора, нужно что бы отсечка происходила резко, а работу мотра возобносить можно было только убрав газ на минимум, потом опять его дать, но не на полный. А для такого алгоритма работы уже нужно микроконтроллер применять.
А проще всего найти в коллекторном регуляторе, где резсиоры отвечающие за отсечку, и изменить их номинал, что бы отсечка сдвинулась в большую сторону, в зависимости от кол-ва банок. Но это нужно в схемотехнике таких регултяоров арить. Такой вопрос уже обсуждался на этом форуме.
Да, эта схема именно для бытового применения Ли-По АКБ.
В последнее время я все больше склоняюсь к мысли, что в модельных целях проще, лучше, эффективнее и дешевле использовать выпускаемые Китайской промышленностью девайсы.
Сам в течении длительного времени пытался собирать/конструировать самодельные приблуды типа передатчиков/приемников/регуляторов и т.д., однако качество работы устройств и потребительские свойства оставляли желать лучшего. А уж когда купил более-менее нормальную аппаратуру, понял, что столько времени, сил и денег потрачено впустую, вместо того, чтобы строить модели!
понял, что столько времени, сил и денег потрачено впустую, вместо того, чтобы строить модели!
За то, сколькому научился. Теперь ты знаешь как работает вся эта модельная электроника, и можешь ремонтировать себе или другим. Так что паять свои поделки очень да же полезно…
На счёт качества, всё зависит от комплектующих и головы. Я сам летаю на исключительно самодельной аппаратуре, и приёмники самодельные на 40 мгц, и всё нормально. За своё качество я отвечаю, своими же моделями, а китайцы между прощим не отвечают ни чем…
За частую самодельное да же лучше чем заводское китайское. Но всё дело в прямых руках…
sataandr, про покупку готовых девайсов согласен, но вот есть желание “дожечь” штатную жестянку на авто 1:10 с применением Липо. Так вот вопрос:
Если эту отсечку использовать совместно с регулятором TEU-101BK, поставив её перед регулятором, никакого криминала в этом не будет?
поставив её перед регулятором
А смысл в ней??? Регуль сам отсечёт силовой движок, оставит только 5 вольт на приёмник с машинками.
