Еще 1-н станок... из 4Х/4X Israel
зачем городить огород ! Если нужна платка регулировки оборотов - в ее роли вполне сгодится регулятор яркости освещения (тот что вместо выключателя в стенку в квартире ставят) ,продается в каждом хозяйственном, стоит гдето 150руб !!! Для более надежной работы надо распотрашить и заменить симистор на более мощьный а также увеличить площадь радиатора. 😃 😃 😃
… бли Сэр, такой примитив у мну в квартире применяется уже лет 18-ть как (сам спаял), и тиристор не проблема, просто для индуктивной нагруски (о я даже и такую делал для сварочника … аж 5-ть штук для комерции) не задумывался делать обратную связ (уж больно сложная осцилограма - если посмотреть по осцилографу)! Вот и всё ! … попросту в середине 80-ых, кроме журнала “радио” ничего небыло и приходилось сочинять самому, а ровно 10 лет до вчерашнего дня, можно вычеркнуть из за работы (времени не на что не хватило)
… чур у мну на китайском станке с этим (с регулятором) всё в порядке … документации ноль и регулятора ещё не видел … схемку хотел бы 😋
P.S. Все посты прочитал с большим инетересом … конечно хотелось кое кому дать по фейсу, но в основном либо зависть, ливо правельные советы … Вообщем удачи Вам в творчестве … (обожаю таких людей … тобышь творчество 😋 )
Может спрошу глупость, но всё же :
… а прошивать там ничего не надо ? … а тиристор на какой ток расчитан ? … для чего нужен трансформатор ?
… схему в студию ! … если можно 😋
Прошивать не нуна .Можно без транса -я сделал с трансом(мне спокойней).Схема будет…мне кажется на твоем “Micro” есть регулятор оборотов.
Поздравляю кстати с китайчонком…у меня свой китайчонок АТ125, перебираeтся( фрезерная часть отделяется от токарки).
Тиристор самый доступный BTA16(16A)
зачем городить огород ! Если нужна платка регулировки оборотов - в ее роли вполне сгодится регулятор яркости освещения (тот что вместо выключателя в стенку в квартире ставят) ,продается в каждом хозяйственном, стоит гдето 150руб !!! Для более надежной работы надо распотрашить и заменить симистор на более мощьный а также увеличить площадь радиатора. 😃 😃 😃
Мне вдаватся в теорию или нет? 😃
Поздравляю кстати с китайчонком…у меня свой китайчонок АТ125, перебираeтся( фрезерная часть отделяется от токарки).
Тиристор самый доступный BTA16(16A)
Мне вдаватся в теорию или нет? 😃
… Спасибо 😁 … Вас так -же 😃 Правда много слышал, а не запомнил. кто такой АТ125 … можно фотку … а то на рамблере (поисковая система) ничего нет … ну и не важно … главное он есть и главное СОБСТВЕННЫЙ … (ой, сщя модераторы по фейсу накастелявят) …
Мне вдаватся в теорию или нет? 😃
… сжемку если можно 😋
фрезерная часть отделяется от токарки
… я тоже об этом думаю, но не совсем так … просто очень не хватает одной оси (какой не знаю) … вообшем одной горизонтальной и не в глубь (относительно токарного шпинделя) а с точностью на оборот … (чур я чёрт не русский 😈 )
www.konatools.ru/prod03.htm
AT125
Станок 1-й в списке,этакая швейная машинка.
Взял еще весной за 40% от цены-уронили в магазине -чугун (или его жалкое подобие)хрупкий кое что разломилось на 2-части(не станина).Не будь такой атрактивной цены не взял бы.
На моем станке 1- мотор под фрезерку и токарку ,вот и делаю теперь под 2 мотoра отдельно-просто нету места для работы-слишком маленький.


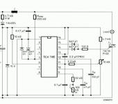
Bот и схема , похожа на мою,только без мощного резюка и зенера поставил транс 220/12…и очепатка в cxеме вместо конда 47pFнадо 47nF