Силовая часть.

S-Tar

😵 😵 😵
Всех приветствую.
Честное слово голова идёт кругом, я уже запутался.
I
У меня есть двигатели z22 LT195, на форуме они уже обсуждались Ссылка.
напряжение = 48В.
ток = 2А.
Решил собрать контроллер на логике CNCIRL540.rar.
Логика работает (прицепил диоды, мигают, красиво, ляпота). Купил полевики IRL520N (других на рынке небыло, хочу позже купить IRL640), а вот диоды и стабилитрон меня озадачили. Купил я стабилитрон Д817Г, хороший такой стабилитрон на 100В/50мА, вроди как оно, но возник вопрос, что будет если подать меньшее напряжение (для проверки 5, 12…В)?

VD46:

Для IRF540 напругу можно давать не более 50в,если хотите больше надо ставить IFR640.
Стабилитрон служит защитой для полевиков от всяких случайностей.
Если у Вас стабилитрон(Д817А) ограничивает от земли, на движок можно подать только 28в, иначе выбросы начинают съедаться стабилитроном, а это притормаживает шаговик.
Пдберите стабилитрон на 96в, можно составить из двух Д816 на 48в, относительно земли, и напругу давать не больше 50в.

Что значит относительно земли (встречал не раз)? Если можно картинкой.
Диоды КД213А подойдут или что-то другое посоветуете?

II
Общался я с товарищем [u]codename1182/u] и выяснил, что при такой схеме управления двигатель слабоват. Нужен ШИМ.
Есть возможность доделать контроллер и добавить ШИМ, переделывать ничего не нужно.
Двухрежимный контроллер с ШИМ

ШИМ, это Uпит двиготеля повышаем в 5-10 раз 240-480В.
Имеет ли смысл связываться с таким напряжением? Может не правильно выразился, чем это гразит?

ATLab
S-Tar:

Решил собрать контроллер на логике CNCIRL540.rar.
Логика работает (прицепил диоды, мигают, красиво, ляпота). Купил полевики IRL520N (других на рынке небыло, хочу позже купить IRL640), а вот диоды и стабилитрон меня озадачили. Купил я стабилитрон Д817Г, хороший такой стабилитрон на 100В/50мА, вроди как оно, но возник вопрос, что будет если подать меньшее напряжение (для проверки 5, 12…В)?

Что будет с чем? Что тревожит то? Диоды со стабилитроном нужны для быстрого спада тока в обмотке, только в этой схеме от них толку скорее всего не будет:
в самих полевиках есть так называемая avalanche структура (нечто вроде стабилитрона) гораздо более мощная и как раз на 100 В. Так что стабилитрон с диодами можно смело выкинуть, это “отрыжка” схемы с биполярными транзисторами.

Что значит относительно земли (встречал не раз)? Если можно картинкой.

См. в прицепе.

Общался я с товарищем [u]codename1182/u] и выяснил, что при такой схеме управления двигатель слабоват. Нужен ШИМ.
Есть возможность доделать контроллер и добавить ШИМ, переделывать ничего не нужно.
Двухрежимный контроллер с ШИМ

ШИМ, это Uпит двиготеля повышаем в 5-10 раз 240-480В.
Имеет ли смысл связываться с таким напряжением? Может не правильно выразился, чем это гразит?

Я бы сказал, что товарищ не совсем прав, и двигатель не будет слабоват. Проблема в том, что резисторы R1, R2 будут греться как хорошая печка, блок питания нужен мощный.
Доделывать или нет - дело Ваше, я бы на Вашем не стал. ШИМ подразумевает знание электроники, наличие приборов и умение ими пользоваться. Судя по вопросу о земле, таких знаний нет.

240-480В - абсолютно ни к чему и недопустимо, у двигателей есть ограничение по максимальному напряжению, см. документацию на свои.
Лично я не сталкивался со случаями, когда напряжение поднимали бы выше 60-70 В.

codename1182

Я бы сказал, что товарищ не совсем прав, и двигатель не будет слабоват. Проблема в том, что резисторы R1, R2 будут греться как хорошая печка, блок питания нужен мощный.
Доделывать или нет - дело Ваше, я бы на Вашем не стал. ШИМ подразумевает знание электроники, наличие приборов и умение ими пользоваться. Судя по вопросу о земле, таких знаний нет.

Применительно к данной схеме контроллера использовать этот двигатель не целесообразно, т.к. рально повысить напряжение не сильно получается 😠 тепло будет выделяться под 500Вт с каждого балластного сопротивления. Я пробовал этот двиг самое большое на 60В и остался недоволен его поведением. А при использовании ШИМ очень может быть что этот движок и не плох.

S-Tar
ATLab:

Что будет с чем? Что тревожит то? Диоды со стабилитроном нужны для быстрого спада тока в обмотке, только в этой схеме от них толку скорее всего не будет:
в самих полевиках есть так называемая avalanche структура (нечто вроде стабилитрона) гораздо более мощная и как раз на 100 В. Так что стабилитрон с диодами можно смело выкинуть, это “отрыжка” схемы с биполярными транзисторами.

Я бы сказал, что товарищ не совсем прав, и двигатель не будет слабоват. Проблема в том, что резисторы R1, R2 будут греться как хорошая печка, блок питания нужен мощный.
Доделывать или нет - дело Ваше, я бы на Вашем не стал. ШИМ подразумевает знание электроники, наличие приборов и умение ими пользоваться. Судя по вопросу о земле, таких знаний нет.

240-480В - абсолютно ни к чему и недопустимо, у двигателей есть ограничение по максимальному напряжению, см. документацию на свои.
Лично я не сталкивался со случаями, когда напряжение поднимали бы выше 60-70 В.

Встречал много постов и не только на этом форуме, о сгоревших полевых транзисторах. И так называемая avalanche структура (нечто вроде стабилитрона) гораздо более мощная и как раз на 100 В не помогала.
По вопросу поведения двигателя z22 LT195 при резистивной форсировке, я больше доверяю товарищу codename1182, т.к. он этот двигатель крутил, а вы решили что у человека слабый БП. Да и избыточное выделение тепла это лишняя потреблённая энергия.
Судя по одному вопросу вы определили мои знания по электронике, какие приборы у меня в наличии имеются и умею я ими пользоваться или нет. Честно вам скажу, я тоже так хочу. И такой вопрос, а какие схемы не требуют знаний по электронике?
А то что спрашиваю вопросы, которые для кого то прописные истины, так если не спрашивать не узнаешь (не бойтесь спрашивать, бойтесь не знать).
Я понимаю что 240-480 не допустимо, но двигатели от 5" флопиков крутят при напряжении 20В, я уверен что у них по паспорту меньше.

Что такое земля я знаю.

ATLab
S-Tar:

Что значит относительно земли (встречал не раз)? Если можно картинкой.

Что такое земля я знаю.

??? Но все равно, рад за вас.
Делайте, как вам хочется, не читайте моих постов, а я не буду вам давать глупые советы.

S-Tar
ATLab:

??? Но все равно, рад за вас.
Делайте, как вам хочется, не читайте моих постов, а я не буду вам давать глупые советы.

😃😕
Спасибо за разрешение.
Я не считаю что вы даёте глупые советы и не писал этого.
И спасибо за то, что показали (я не утрирую), только после “земля, GND, Общий провод” ощущение что вы обращались к блондинке.

VD46

Стабилитроны нужны только для защиты ключевых транзисторов,
напряжение ограничения должно быть меньше предельно-допустимого
для выбранных транзисторов.
При штатной работе они не должны ограничивать выброс напряжения
после закрытия ключа, если напряжение Ustep<Ustab/2.
Распространено заблуждение, что выброс ,при закрытии ключа, надо
обязательно срезать диодом.
Делать этого не нужно, т.к. при этом происходит притормаживание двигателя.
Все выше сказанное относится к униполярным движкам.

Свежеспаянный контроллер желательно первый раз включать на5в,
меньше вероятность что-нибудь спалить.

Я выложил этот контроллер для начинающих изготовителей станков.
Работа с ШИМ требует знания электроники и опыта наладки, по этому
я не стал приводить схем с ШИМ стабилизацией.

Приведенную схему ШИМ с полевиками использовать НЕЛЬЗЯ,
затворы повышибает без специальных мер.

S-Tar
VD46:

Стабилитроны нужны только для защиты ключевых транзисторов,
напряжение ограничения должно быть меньше предельно-допустимого
для выбранных транзисторов.
При штатной работе они не должны ограничивать выброс напряжения
после закрытия ключа, если напряжение Ustep<Ustab/2.
Распространено заблуждение, что выброс ,при закрытии ключа, надо
обязательно срезать диодом.
Делать этого не нужно, т.к. при этом происходит притормаживание двигателя.
Все выше сказанное относится к униполярным движкам.

Свежеспаянный контроллер желательно первый раз включать на5в,
меньше вероятность что-нибудь спалить.

Я выложил этот контроллер для начинающих изготовителей станков.
Работа с ШИМ требует знания электроники и опыта наладки, по этому
я не стал приводить схем с ШИМ стабилизацией.

Приведенную схему ШИМ с полевиками использовать НЕЛЬЗЯ,
затворы повышибает без специальных мер.

Спасибо.
Всё понял. Если честно, вы и не только, уже все это описывали и не раз. И перечитывал я темы не один раз, но очевидно пока каждому персонально не скажешь, не доходит. 😊

Специальные меры - это драйвера?

VD46
S-Tar:

Специальные меры - это драйвера?

Между затвором и истоком защитный стабилитрон ~10в двуханодный,
могут еще какие-нибуть грабли случиться.

17 days later
S-Tar
VD46:

Между затвором и истоком защитный стабилитрон ~10в двуханодный,
могут еще какие-нибуть грабли случиться.

Ногами не пинать.
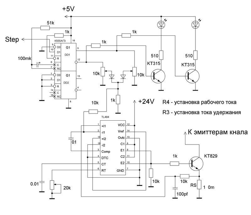
Пытаюсь всё-таки прикрутить ШИМ, прошу помощи т.к. часть схемы взята CNCIRL540, а часть . Сам схемы разрабатывать не умею. Прошу указать на ошибки. 😕
Схема в формате SPlan 6.0
CNCIRL540____.rar

S-Tar

Доброго времени.
Товарищи, ну уделите внимание.

Между затвором и истоком защитный стабилитрон ~10в двуханодный,
могут еще какие-нибуть грабли случиться.
По схеме правильно нарисованно?

И ещё, R14 общий для 2-х TL494, я их разделил диодами VD15 и VD16, так делать можно или нет (я не знаю нужно ли хи разделять)? Если нет, как их разделить?