Помогите с электронным выключателем борта
Ребята караул выручайте и желательно быстрей хотел написать в этой теме но что то писать туда не возможно , ситуация следующая:
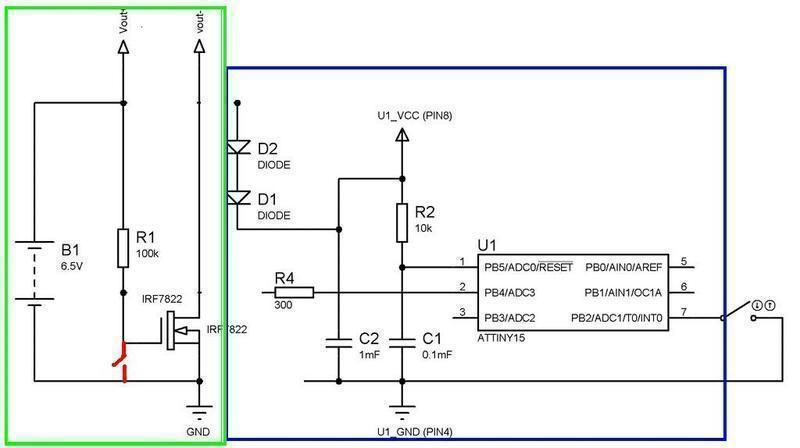
Спаял я этот выключатель по схеме обрезанный вариант выделено зеленой линией, подсоединил проверил все класс, разместил в модели, ну и вклеил, после вклейки проверил все чудово работает, вот подошло время идти пробовать модель первое что меня насторожило отношу передатчик на 5-7метров и все руль машинки начинают дико дергаться, причем антенна высунута полностью на модели штырек как положено, ну думаю может чего с передатчиком аппаратура у меня Граупнер 35мгц безкварцевая, беру новый передатчик и та же хрень, перенастраиваю на другой диапазон не помогло, беру другой приемник аналогично, да и к стати у меня две модели абсолютно одинаковые и симптом одит и тот же, короче вышел на тренировку только модель отходит на 15-20 метров все руль машинки с ума сходят, короче все перепробовал аки на борт новые 5ть пальчиков заряд 100%, ну и последнее беру отсоединяю этот электронный выключатель и просто подсоединяю другие аки и о чудо все заработало отпускал модель на 50-70 метров не каких проблем хоть бы шевельнулось. Я так понимаю или я экран создал или помеха какая от схемы, возможно провода длинные но я взял толстые сечение 1.5 вот набросал по быстренькому схему как все расположено.
Конденсатор бы 0,1мкФ параллельно выключателю, для начала…
valera123, на схеме замените резистор 100 кОм на 2.2кОм, и забудьте о проблемах с дерганиями. Никаких конденсаторов не надо 😃
valera123, на схеме замените резистор 100 кОм на 2.2кОм, и забудьте о проблемах с дерганиями. Никаких конденсаторов не надо 😃
Блин я это все дело вклеил не разборно, а чем эти дерганья объясняются ? Выяснил еще что у одного приемника упала чувствительность, к стати поставил приемник Корона работает нормально, и другие приемники вроде то же заработали кондер похоже помог .
а чем эти дерганья объясняются ?
На цепь затвора с “большим” сопротивлением 100 КОм по схеме возможно наведение помех, дающих “шум” в цепи питания после коммутатора,что, вероятно, и происходило, хотя удивительно, ведь цепи геометрически мелкие…
Решение проблемы - уменьшение сопротивления, что повысит ток в режиме “выключено”, или конденсатор, шунтирующий цепь по переменной составляющей, не повышающий указанный ток.
Кстати, про данный кондёр, оказывается, я ещё в той теме писал…☕
Теоретически - борт должен включаться разрыванием цепи (чтобы всякие вредные вибрации и окисляющиеся контакты в полете не устроили бяку). А в схеме с ПЫЩЬ!!! - наоборот 😉
борт должен включаться разрыванием цепи
А телевизор - выниманием шнура из розетки 😁 😁 😁 Я не в состоянии это комментировать. Уполз пацтол. Буду завтро.
А телевизор - выниманием шнура из розетки 😁 😁 😁 Я не в состоянии это комментировать. Уполз пацтол. Буду завтро.
А чего смешного. Все правильно. Включать борт надо размыканием цепи. По-моему все просто и понятно было сказано.
А телевизор - выниманием шнура из розетки
Шутка зачтена.
А теперь подставьте во фразу слово, которое явно подразумевается: “борт должен включаться разрыванием управляющей цепи”
Теоретически - борт должен включаться разрыванием цепи (чтобы всякие вредные вибрации и окисляющиеся контакты в полете не устроили бяку). А в схеме с ПЫЩЬ!!! - наоборот 😉
Так накинуть кондер 10 мкф на выключатель и НИКАКИЕ вибрации не страшны. А окислившиеся контакты 😃 могут борт ночью дома включить без передатчика. Ну по вашей по вашей схеме 😁 И вобще, про недорогие сервы, гиры и клоны все кричат что это говно говеное, а как переключатель за 3 рубля ставить так пожалуста! Ставьте с платино-иридиевыми конт. группами и окисления НЕВОЗМОЖНЫ! и ресурс бесконечен, ну почти.
Я слышал что от Ателлов помеха сильная идёт на приёмник. Там лучше PIC использовть они не дают помехи, проверенно…
Помните джамперы на компьютерных материнских платах? По-моему, вполне себе ключ под предложенную схему включателя…
Всем добрый вечер не отвечал по причине отсутствия на соревнованиях, почему и спешка была, продолбался два драгоценных дня причина была щас расскажу не поверите такое даже в голову 😃 прийти не могло даже теоретически 😵, вычислил чисто случайно.
Короче корпус у меня из угля антенна прикручена как и обычно по жизни мы прикручивали на корпус модели, как известно уголь токопроводный не знаю на сколько не мерил некогда было но слышал как и экран хороший плюс напитался воды, а так как борт вклеен в корпус, то-е там есть и минус и плюс короче антенна прост о засаживалась на корпус по этому приемники и теряли чувствительность, пришлось антенну перекрутить на крышку радио отсека и все стало пучком, так что и такое бывает.
