У меня есть источник питания"Страйвер" 12вольт от0-15ампер.Как с него снять 5вольт,5ампер(доп.выход)?Для запитки станка ХУДИ проточка коллектора?
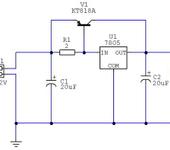
Ну есть варианты, высокая стабильность не нужна, можно применить параметрический стабилизатор напряжения, резистор+стабилитрон(скажем на 5,6В)+Транзистор с высоким b (КТ825, например). Но я обычно в таких случаях не страдаю и делаю на КР142ЕН5 или импортной 7805, по схеме с разгрузкой данной микросхемы по току.
Схема прилагается. Указаны минимальные значения для С1 и C2. R1 1-5 Ом. Саму микросхему и транзистор нужно установить на радиатор, ток то не такой уж и маленький. Если используется общий радиатор, микросхему придется установить через слюдяную или фторопластовую прокладку. Импортный аналог 7805 можно найти в полностью пластмассовом корпусе, его можно прикручивать к радиатору прямо так.
{"assets_hash":"a8b26fa7f6e768b07a72c8c9aadb9422","page_data":{"users":{"3d8098043df9550077797627":{"_id":"3d8098043df9550077797627","hid":689,"name":"romychs","nick":"romychs","avatar_id":null,"css":""},"40d80b373df9550077794542":{"_id":"40d80b373df9550077794542","hid":3838,"name":"БУГРОВ","nick":"БУГРОВ","avatar_id":null,"css":""}},"settings":{"can_see_ip":false,"can_report_abuse":false,"can_see_hellbanned":false,"forum_can_view":true,"forum_can_reply":false,"forum_edit_max_time":30,"forum_can_close_topic":false,"forum_show_ignored":false,"forum_mod_can_delete_topics":false,"forum_mod_can_hard_delete_topics":false,"forum_mod_can_see_hard_deleted_topics":false,"forum_mod_can_edit_posts":false,"forum_mod_can_pin_topic":false,"forum_mod_can_edit_titles":false,"forum_mod_can_close_topic":false,"can_vote":false,"forum_mod_can_add_infractions":false,"forum_topic_title_min_length":10,"forum_reply_old_post_threshold":30,"votes_add_max_time":168,"forum_show_post_interval":7,"can_see_deleted_users":false},"section":{"_id":"61c9a54c3df9550077bb50ba","hid":8,"title":"Самодельная электроника, компьютерные программы","parent":"61c9a54c3df9550077bb50f3","description":"Софт для моделирования и черчения, самодельные электронные устройства.","is_category":false,"is_votable":true,"is_writable":true,"cache":{"topic_count":2668,"post_count":48285,"last_post":"69396824b4761b70be1cf1f6","last_topic":"6936752c44153b3865eede83","last_topic_hid":572669,"last_topic_title":"Последовательность работы сервоприводов.","last_ts":"2025-12-10T12:31:32.140Z","last_user":"4f3e22e13df955007774805c"}},"topic":{"_id":"41c26d13997073007705f2fd","hid":16947,"title":"Как запитать проточку коллектора","views_count":1983,"last_post_counter":2,"cache":{"post_count":2,"first_post":"41c26d13997073007705f56d","first_ts":"2004-12-17T05:22:27.000Z","first_user":"40d80b373df9550077794542","last_post":"41c2760e997073007705f56f","last_post_hid":2,"last_ts":"2004-12-17T06:00:46.000Z","last_user":"3d8098043df9550077797627"},"st":1,"section":"61c9a54c3df9550077bb50ba"},"subscription":null,"pagination":{"total":2,"per_page":25,"chunk_offset":0},"posts_list_before_post":["paginator","datediff"]},"locale":"en-US","user_id":"000000000000000000000000","user_hid":0,"user_name":"","user_nick":"","user_avatar":null,"is_member":false,"settings":{"can_access_acp":false,"can_use_dialogs":false,"hide_heavy_content":false},"unread_dialogs":false,"footer":{"rules":{"to":"common.rules"},"contacts":{"to":"rco-nodeca.contacts"}},"navbar":{"tracker":{"to":"users.tracker","autoselect":false,"priority":10},"forum":{"to":"forum.index"},"blogs":{"to":"blogs.index"},"clubs":{"to":"clubs.index"},"market":{"to":"market.index.buy"}},"recaptcha":{"public_key":"6LcyTs0dAAAAADW_1wxPfl0IHuXxBG7vMSSX26Z4"},"layout":"common.layout"}