как на базе обычного реле автомобильного 4х или 5и контактного собрать реле времени чтобы оно с задержкой например 10 сек. выключалась
подскжите плиз 😒
на базе обычного реле автомобильного 4х или 5и контактного собрать реле времени
Взять древнючее реле дворников и подогнуть пластинку по вкусу.
Все проще. Нужен резистор и конденцатор. Схема проста до безобразия. На катушку реле вешаете паралельно конденцатор и последовательно резистор. второй конец резистора на нормально замкнутый контакт На средний подаем к примеру +, на конец обмотки, что без резистора минус. (ну или наоборот, смотря как конденцатор припаяли и какой провод коммутировать надо). Вот и все. Будет “мигалка”. время включения зависит от резистора и конденцатора, время выключения - только от конденцатора. Как то так.
Придется хучь и хреновый, но транзистор добавлять.
У автомобильного реле слишком маленькое сопротивление катушки и слишком большой ток удержания. Высосет кондер в момент.
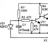
Топикстартеру: поищи схемы устройства, которое называется “вежливый свет” - задержка света фар на 10…30 секунд после запирания машины, чтобы под светом фар до дому дойти. Или вот, удлинитель импульса на стеклоподъемники:
спасибо всем откликнувшимся бум мутить
{"assets_hash":"a8b26fa7f6e768b07a72c8c9aadb9422","page_data":{"users":{"416128d73df9550077793889":{"_id":"416128d73df9550077793889","hid":4637,"name":"Aleksey_Gorelikov","nick":"Aleksey_Gorelikov","avatar_id":null,"css":""},"422b33213df9550077791d77":{"_id":"422b33213df9550077791d77","hid":6341,"name":"sashan","nick":"sashan","avatar_id":null,"css":""},"4a0d4e083df955007776e245":{"_id":"4a0d4e083df955007776e245","hid":48177,"name":"EagleB3","nick":"EagleB3","avatar_id":null,"css":""},"4af65a5f3df9550077768193":{"_id":"4af65a5f3df9550077768193","hid":56238,"name":"Русинов_Сергей","nick":"Русинов_Сергей","avatar_id":null,"css":""}},"settings":{"can_see_ip":false,"can_report_abuse":false,"can_see_hellbanned":false,"forum_can_view":true,"forum_can_reply":false,"forum_edit_max_time":30,"forum_can_close_topic":false,"forum_show_ignored":false,"forum_mod_can_delete_topics":false,"forum_mod_can_hard_delete_topics":false,"forum_mod_can_see_hard_deleted_topics":false,"forum_mod_can_edit_posts":false,"forum_mod_can_pin_topic":false,"forum_mod_can_edit_titles":false,"forum_mod_can_close_topic":false,"can_vote":false,"forum_mod_can_add_infractions":false,"forum_topic_title_min_length":10,"forum_reply_old_post_threshold":30,"votes_add_max_time":168,"forum_show_post_interval":7,"can_see_deleted_users":false},"section":{"_id":"61c9a54c3df9550077bb50ba","hid":8,"title":"Самодельная электроника, компьютерные программы","parent":"61c9a54c3df9550077bb50f3","description":"Софт для моделирования и черчения, самодельные электронные устройства.","is_category":false,"is_votable":true,"is_writable":true,"cache":{"topic_count":2668,"post_count":48285,"last_post":"69396824b4761b70be1cf1f6","last_topic":"6936752c44153b3865eede83","last_topic_hid":572669,"last_topic_title":"Последовательность работы сервоприводов.","last_ts":"2025-12-10T12:31:32.140Z","last_user":"4f3e22e13df955007774805c"}},"topic":{"_id":"4c0783623df95500777e784c","hid":190189,"title":"Вопрос к Гуру электроники","views_count":1562,"last_post_counter":5,"cache":{"post_count":5,"first_post":"4c0783623df95500777e7dd1","first_ts":"2010-06-03T10:26:42.000Z","first_user":"422b33213df9550077791d77","last_post":"4c0e95723df95500777e7dd9","last_post_hid":5,"last_ts":"2010-06-08T19:09:38.000Z","last_user":"422b33213df9550077791d77"},"st":1,"section":"61c9a54c3df9550077bb50ba"},"subscription":null,"pagination":{"total":5,"per_page":25,"chunk_offset":0},"posts_list_before_post":["paginator","datediff"]},"locale":"en-US","user_id":"000000000000000000000000","user_hid":0,"user_name":"","user_nick":"","user_avatar":null,"is_member":false,"settings":{"can_access_acp":false,"can_use_dialogs":false,"hide_heavy_content":false},"unread_dialogs":false,"footer":{"rules":{"to":"common.rules"},"contacts":{"to":"rco-nodeca.contacts"}},"navbar":{"tracker":{"to":"users.tracker","autoselect":false,"priority":10},"forum":{"to":"forum.index"},"blogs":{"to":"blogs.index"},"clubs":{"to":"clubs.index"},"market":{"to":"market.index.buy"}},"recaptcha":{"public_key":"6LcyTs0dAAAAADW_1wxPfl0IHuXxBG7vMSSX26Z4"},"layout":"common.layout"}