Помогите спаять схему

Alexandre_Mos

Устройство предназначено для питания бытовых потребителей переменным током. Номинальное напряжение 220 В, мощность потребления 1 кВт. Применение других элементов позволяет использовать устройство для питания более мощных потребителей.
Устройство, собранное по предлагаемой схеме, просто вставляется в розетку и от него питается нагрузка. Вся электропроводка остается нетронутой. Заземление не нужно. Счетчик при этом учитывает примерно четверть потребленной электроэнергии.

Теоретические основы:
Работа устройства основана на том, что нагрузка питается не непосредственно от сети переменного тока, а от конденсатора, заряд которого соответствует синусоиде сетевого напряжения, но сам процесс заряда происходит импульсами высокой частоты. Ток, потребляемый устройством из электрической сети, представляет собой импульсы высокой частоты. Счетчики электроэнергии, в том числе электронные, содержат входной индукционный преобразователь, который имеет низкую чувствительность к токам высокой частоты. Поэтому энергопотребление в виде импульсов учитывается счетчиком с большой отрицательной погрешностью.

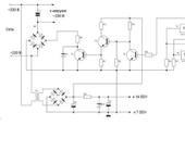
Основными элементами являются силовой выпрямитель Br1, конденсатор C1 и транзисторный ключ T1. Конденсатор С1 включен последовательно в цепь питания выпрямителя Br1, поэтому в моменты времени, когда Br1 нагружен на открытый транзистор Т1, заряжается до мгновенной величины сетевого напряжения, соответствующей данному моменту времени.
Заряд производится импульсами с частотой 2 кГц. Напряжение на С1, а также на подключенной параллельно ему нагрузке по форме близко к синусоидальному с действующим значением 220 В. Для ограничения импульсного тока через транзистор Т1 во время заряда конденсатора, служит резистор R6, включенный последовательно с ключевым каскадом
На логических элементах DD1, DD2 собран задающий генератор. Он формирует импульсы частотой 2 кГц амплитудой 5В. Частота сигнала на выходе генератора и скважность импульсов определяются параметрами времязадающих цепей С2-R7 и C3-R8. Эти параметры могут подбираться при настройке для обеспечения наибольшей погрешности учета электроэнергии. На транзисторах Т2 и Т3 построен формирователь импульсов, предназначенный для управления мощным ключевым транзистором Т1. Формирователь рассчитан таким образом, чтобы Т1 в открытом состоянии входил в режим насыщения и за счет этого на нем рассеивалась меньшая мощность. Естественно, Т1 также должен полностью закрываться.
Трансформатор Tr1, выпрямитель Br2 и следующие за ними элементы представляют собой источник питания низковольтной части схемы. Этот источник обеспечивает питанием 36В формирователь импульсов и 5В для питания микросхемы генератора.

Детали устройства:

Микросхема: DD1, DD2 - К155ЛА3. Диоды: Br1 – Д232А; Br2 - Д242Б; D1 – Д226Б. Стабилитрон: D2 – КС156А. Транзисторы: Т1 – КТ848А, Т2 – КТ815В, Т3 – КТ315. Т1 и Т2 устанавливаются на радиаторе площадью не менее 150 см2 . Транзисторы устанавливаются на изолирующих прокладках. Конденсаторы электролитические: С1- 10 мкФ Ч 400В; С4 - 1000 мкФ Ч 50В; С5 - 1000 мкФ Ч 16В; Конденсаторы высокочастотные: С2, С3 – 0.1 мкФ. Резисторы: R1, R2 – 27 кОм; R3 – 56 Ом; R4 – 3 кОм; R5 -22 кОм; R6 – 10 Ом; R7, R8 – 1.5 кОм; R9 – 560 Ом. Резисторы R3, R6 – проволочные мощностью не менее 10 Вт, R9 - типа МЛТ-2, остальные резисторы – МЛТ-0.25. Трансформатор Tr1 – любой маломощный 220/36 В.

Наладка:

При наладке схемы соблюдайте осторожность! Помните, что низковольтная часть схемы не имеет гальванической развязки от электрической сети! Не рекомендуется в качестве радиатора для транзисторов использовать металлический корпус устройства. Применение плавких предохранителей – обязательно!

Вначале проверяют отдельно от схемы низковольтный блок питания. Он должен обеспечивать ток не менее 2 А на выходе 36 В, а также 5 В для питания маломощного генератора.
Затем налаживают генератор, отключив силовую часть схемы от электросети. Генератор должен формировать импульсы амплитудой 5 В и частотой около 2 кГц. Скважность импульсов приблизительно 1/1. При необходимости для этого подбирают конденсаторы С2, С3 или резисторы R7, R8.
Формирователь импульсов на транзисторах Т2 и Т3, если правильно собран, обычно наладки не требует. Но желательно убедиться, что он способен обеспечить импульсный ток базы транзистора Т1 на уровне 1.5 – 2 А. Если такое значение тока не обеспечить, транзистор Т1 не будет в открытом состоянии входить в режим насыщения и сгорит за несколько секунд. Для проверки этого режима можно при отключенной силовой части схемы и отключенной базе транзистора Т1, вместо резистора R1 включить шунт сопротивлением в несколько Ом. Импульсное напряжение на шунте при включенном генераторе регистрируют осциллографом и пересчитывают на значение тока. При необходимости подбирают сопротивления резисторов R2, R3 и R4.
Следующей стадией является проверка силовой части. Для этого восстанавливают все соединения в схеме. Конденсатор С1 временно отключают, а в качестве нагрузки используют потребитель малой мощности, например лампу накаливания мощностью до 100 Вт. При включении устройства в электрическую сеть действующее значение напряжения на нагрузке должно быть на уровне 100 – 130 В. Осциллограммы напряжения на нагрузке и на резисторе R6 должны показать, что питание её производится импульсами с частотой, задаваемой генератором. На нагрузке серия импульсов будет модулирована синусоидой сетевого напряжения, а на резисторе R6 – пульсирующим выпрямленным напряжением.
Если всё исправно, подключают конденсатор С1, только вначале емкость его принимают в несколько раз меньше номинальной (например 0.1 мкФ). Действующее напряжение на нагрузке заметно возрастает и при последующем увеличении емкости С1 достигает 220 В. При этом очень важно внимательно следить за температурой транзистора Т1. Если возникает повышенный нагрев при использовании маломощной нагрузки, это свидетельствует о том, что Т1 либо не входит в режим насыщения в открытом состоянии, либо полностью не закрывается. В этом случае следует вернуться к настройке формирователя импульсов. Эксперименты показывают, что при питании нагрузки мощностью 100 Вт без конденсатора С1, транзистор Т1 в течение длительного времени не нагревается даже без радиатора.
В заключении подключается номинальная нагрузка и подбирается емкость С1 такая, чтобы обеспечить питание нагрузки напряжением 220 В. Емкость С1 следует подбирать осторожно, начиная с малых значений, так как увеличение емкости резко увеличивает импульсный ток через транзистор Т1. Об амплитуде импульсов тока через Т1 можно судить, подключив осциллограф параллельно резистору R6. Импульсный ток должен быть не более допустимого для выбранного транзистора (20 А для КТ848А). В случае необходимости его ограничивают, увеличивая сопротивление R6, но лучше остановиться на меньшем значении емкости С1.
При указанных деталях устройство рассчитано на нагрузку 1 кВт. Применяя другие элементы силового выпрямителя и транзисторный ключ соответствующей мощности, можно питать и более мощные потребители. Обращаем Ваше внимание на то, что при отключенной нагрузке устройство потребляет из сети довольно большую мощность, которая учитывается счетчиком. Поэтому рекомендуется всегда нагружать устройство номинальной нагрузкой, а также отключать при снятии нагрузки.

Данный текст я вляется копипастой!!! Ссылку на источник уже не помню, давно дело было.

V_Alex

Девайс тянет на “нобелевскую премию” от МосЭнерго.

Alexandre_Mos
V_Alex:

Девайс тянет на “нобелевскую премию” от МосЭнерго.

Спс) Знаю.

blade
Alexandre_Mos:

что нагрузка питается

Вот на этих словах- уже можно остановиться.😦
Дальше- пошло про вечный двигатель…
Про закон сохранения энергии- слышать не доводилось?
Так вот, он не даёт получить из меньшей энергии (1/4 которую считает счётчик)- бОльшую (1 квт, потребляемый нагрузкой)
Кроме того, есть ещё к.п.д самого устройства, также не дающий свершиться чуду, поскольку он обязательно меньше 100% 😢
Так что- кончайте мечтать, вступайте лучше в какую нибудь “пирамиду”- шансов на успех гораздо больше 😁:

Alexandre_Mos
blade:

Вот на этих словах- уже можно остановиться.😦
Дальше- пошло про вечный двигатель…
Про закон сохранения энергии- слышать не доводилось?
Так вот, он не даёт получить из меньшей энергии (1/4 которую считает счётчик)- бОльшую (1 квт, потребляемый нагрузкой)
Кроме того, есть ещё к.п.д самого устройства, также не дающий свершиться чуду, поскольку он обязательно меньше 100% 😢
Так что- кончайте мечтать, вступайте лучше в какую нибудь “пирамиду”- шансов на успех гораздо больше 😁:

Мне приходилось слышать и видеть многое в этой жизни.
Почему каждый считает, вставить свои язвительные умозаключения!? Ни как не пойму!!!
Можно же просто ограничиться ответом - “ДА” “НЕТ” Это же просто.

blade
Alexandre_Mos:

Почему каждый считает, вставить свои язвительные умозаключения!?

Потому что просто “да” или просто “нет”- ничего Вам не объяснят.
Существуют классические законы физики, проверенные многолетней практикой, которые не позволяют получить того эффекта, которого вы ожидаете.
Говоря языком рекламы :"то, что мама не говорила о СПИДЕ, не означает, что его нет. СПИД-есть".
А также- есть закон сохранения энергии.
“Энергия не возникает из ничего и не исчезает бесследно. Количество энергии в замкнутой системе- есть величина постоянная”
Даже если Вам неизвестно ни то ни другое.

Марат
blade:

Существуют классические законы физики, проверенные многолетней практикой, которые не позволяют получить того эффекта, которого вы ожидаете.

А Вы никогда не задумывались над тем, что такие девайсы просто используют определённые свойства механического счётчика. Т.е. не прямо уменьшать потребляемую энергию, а просто искажают показания самого счётчика.

Alexandre_Mos

Какой Вы неугомонный, Александр)! Да знаю Я про все эти законы!!! "Энергия не возникает из ничего и не исчезает бесследно - Вопрос конечно спорный - Базовый раздел Квантовой механики говорит об обратном!)))
Возможно тект не правильный!!! Я же написал “копипаста”, НО!!! Я видел эту штуку воочию!!! Крутил в руках и видел, что ЭТО работает!!!
Не об этом сейчас!!!
Нет никакаго желания продолжать этот диалог.
Просто скажите, эта схема рабочая или нет? С указанием данных деталей!!! ЭТО ВСЕ, ЧТО Я ХОЧУ УСЛЫШАТЬ!!!

Марат:

А Вы никогда не задумывались над тем, что такие девайсы просто используют определённые свойства механического счётчика. Т.е. не прямо уменьшать потребляемую энергию, а просто искажают показания самого счётчика.

Лучик Света)))!

МаркАнтоний
Alexandre_Mos:

Я видел эту штуку воочию!!! Крутил в руках и видел, что ЭТО работает!!! Не об этом сейчас!!! Нет никакаго желания продолжать этот диалог. Просто скажите, эта схема рабочая или нет? С указанием данных деталей!!! ЭТО ВСЕ, ЧТО Я ХОЧУ УСЛЫШАТЬ!!!

Не совсем понятно, зачем спрашивать работает или нет. Вы же видели, что работает! Ищите схему по которой был собран тот девайс который Вы крутили в руках.

Dj_smart
blade:

Дальше- пошло про вечный двигатель…

Подтверждаю. Работаю в энергетике, и по просьбе нашего энергонадзора собрал схему. Именно ЭТУ схему. Провели контрольный замер. Брехня всё это. Единственный эффект - старые ламповые телеки у пенсионеров в радиусе полкилометра с ума сходят. Ну кто постарше помнят, сосед воткнул электробритву, а у тебя телек спрыгнул с тумбочки.
ЗЫ. Проверка производилась на двух типах электронных счетчиков. Чистый электронный, с LCD, и со счетным механизмом на шаговом движке. Старых, индукционных, у нас остались единицы, так что не схотели заморачиваться.
ЗЫ-ЗЫ. Не знаю как у вас, а наши счётчики даже при попытке изменить фазировку ввода(как в старину - земля из погреба, и не считает) начинают считать с коэфф. 1,8. Взял киловат - а заплати за 1,8.

Alexandre_Mos
Dj_smart:

Подтверждаю. Работаю в энергетике, и по просьбе нашего энергонадзора собрал схему. Именно ЭТУ схему. Провели контрольный замер. Брехня всё это. Единственный эффект - старые ламповые телеки у пенсионеров в радиусе полкилометра с ума сходят. Ну кто постарше помнят, сосед воткнул электробритву, а у тебя телек спрыгнул с тумбочки.
ЗЫ. Проверка производилась на двух типах электронных счетчиков. Чистый электронный, с LCD, и со счетным механизмом на шаговом движке. Старых, индукционных, у нас остались единицы, так что не схотели заморачиваться.
ЗЫ-ЗЫ. Не знаю как у вас, а наши счётчики даже при попытке изменить фазировку ввода(как в старину - земля из погреба, и не считает) начинают считать с коэфф. 1,8. Взял киловат - а заплати за 1,8.

Спасибо! Тему можно закрывать!!!

ubd

Вообще, генераторы свобоной энергии существуют. КПД этих схем больше 100%. Это впервые открыл Тесла. Но его труды были или уничтожены или они сейчас засекречены. Но есть сайты где сидят люди которые делают такие генераторы и у них работает. Они выкладывают даже рабочие схемы, можно попробовать собрать. Схемы без ошибок 100%.
В ютубе много инфы про генераторы свободной энергии. Можете посмотреть. Это не бряхня.

Существуют классические законы физики, проверенные многолетней практикой, которые не позволяют получить того эффекта, которого вы ожидаете.

Не совсем верно. Если брать классические законы, то да. Нам просто с детсва втуюхали что кроме них ничего нет, и энергия с воздуха взяться не может. А только из розетки или батарейки, т.е. из того за что нужно заплатить. Но оказывается если мыслить шире, то мы купаемся в энергии, - это эфир. Сейчас уже есть способы получения этой энергии из эфира. Только не выгодно это пока есть нефть и уголь.

Dinotron
ubd:

Но оказывается если мыслить шире, то мы купаемся в энергии, - это эфир. Сейчас уже есть способы получения этой энергии из эфира. Только не выгодно это пока есть нефть и уголь.

Опа! Началось с как нахлобучить жадных энергетиков и плавно перешло к зеленым чувачкам 😃

RW9UAO

энергию из эфира надо получать методом ДВС. а вот из темной материи уже надо начинать. лекарства на основе фуллеренов уже есть, скоро будут с бозонами.

Alexandre_Mos
ubd:

Вообще, генераторы свобоной энергии существуют. КПД этих схем больше 100%. Это впервые открыл Тесла. Но его труды были или уничтожены или они сейчас засекречены. Но есть сайты где сидят люди которые делают такие генераторы и у них работает. Они выкладывают даже рабочие схемы, можно попробовать собрать. Схемы без ошибок 100%.
В ютубе много инфы про генераторы свободной энергии. Можете посмотреть. Это не бряхня.

Не совсем верно. Если брать классические законы, то да. Нам просто с детсва втуюхали что кроме них ничего нет, и энергия с воздуха взяться не может. А только из розетки или батарейки, т.е. из того за что нужно заплатить. Но оказывается если мыслить шире, то мы купаемся в энергии, - это эфир. Сейчас уже есть способы получения этой энергии из эфира. Только не выгодно это пока есть нефть и уголь.

Спс)! посмотрим. Это про генератор Тесла?
Последний кто более менее собрал что то подобное - это был Капанадзе, если память не изменяет.

ubd

И не только Капанадзе.
Смотрите на ютуб ролики Динатрон.
А сидят они на 001-lab.com

Dinotron
ubd:

Смотрите на ютуб ролики Динатрон.

Да в общем видел, только промышленных устройств-увы. А так тема плавно смещается в курилку.

ubd

энергию из эфира надо получать методом ДВС.

Я совершенно серьёзно, без угаров. Практические успешные опыты, на эту тему уже много людей реализовало. Только они не распространяются, что бы не пришли дядьки компетентные, и не отняли наследие Тесла…

Да в общем видел, только промышленных устройств-увы.

А их и не будет. Понятно почему…

Ладно, можно закрывать тему и в курилке создавать подобную.

Alexandre_Mos
Dinotron:

Да в общем видел, только промышленных устройств-увы. А так тема плавно смещается в курилку.

Увы!, но Вы правы(
Как по мне, так Теплогенератор куда более привлекательней.
Принцип кавитации известен давно и используется (правда в основном в военных целях)
А вот на гражданский лад используют лишь единицы и то для обогрева промышленных объектов

Но, вот для электрики пока достойных заменителей нет((( Увы
Разве, что маленький ядерный реактор. Где бы достать грамм сто урана)))))))

Почитайте, кому интерестно)
rinat-shay.chat.ru/free-energy.html