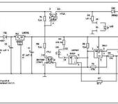
В свое время, купив Walkeru 53 столкнулся с дешевым китайским зарядником, которым комплектовался вертолет. Вещь уникальная! Два светодиода, которые показывают неизвестно что. Один красный понятно, то, что зарядник включен в сеть, а второй зеленый … Разобрал, посмотрел и понял, что большего ожидать от этого зарядника нельзя. А перзаряжать липоли совсем не хотелось, первое время контролировал заряд по времени. Потом надоело и сделал ограничитель заряда для акк. Его можно использовать с любым простым китайским зарядником. По достижению напряжения на акк. определенного уровя (8,35 В для 2 липо и 12,5 В для 3 липо) ограничитель отключает цепь заряда акк. При этом акк. может быть подключен к ограничителю и заряднику любое, продолжительное время. На коробочке два светодиода зел. и красн. Пока акк. заряжается - горит зеленый, после того как акк. зарядился и ограничитель отключил цепь заряда, загорается красн. светодиод, а зел. выключается. Уже два месяца заряжаю свою Walkeru без каких либо опасений и контроля за временем.
А номиналов элементов не видно, может чуть крупнее схемку?
Да вы что ребята, это же не схема а ботва конкретная,так недьзя делать
Да вы что ребята, это же не схема а ботва конкретная,так недьзя делать
Да и не понятно как ток то ограничивается и регулируется
Да и не понятно как ток то ограничивается и регулируется
Это всего лишь ограничитель максимального напряжения, да ещё и с гистерезисом. При его использовании аккумулятор гарантированно недозаряжается, т.к. отсутствует последняя получасовая фаза выдержки под постоянным напряжением с током порядка 0,1 С. И порог 12,5 В для трёх липолей мал.
{"assets_hash":"a8b26fa7f6e768b07a72c8c9aadb9422","page_data":{"users":{"41c7bb6a3df9550077792c54":{"_id":"41c7bb6a3df9550077792c54","hid":5409,"name":"ILUHA","nick":"ILUHA","avatar_id":null,"css":""},"424a74493df9550077791785":{"_id":"424a74493df9550077791785","hid":6697,"name":"AVK","nick":"AVK","avatar_id":null,"css":""},"431fc9f53df955007778f4c0":{"_id":"431fc9f53df955007778f4c0","hid":9030,"name":"Vic88","nick":"Vic88","avatar_id":null,"css":""},"445d00653df955007778b438":{"_id":"445d00653df955007778b438","hid":13918,"name":"Oleg_Ru","nick":"Oleg_Ru","avatar_id":null,"css":""},"44f3e3263df9550077789566":{"_id":"44f3e3263df9550077789566","hid":16440,"name":"arcad","nick":"arcad","avatar_id":null,"css":""}},"settings":{"can_see_ip":false,"can_report_abuse":false,"can_see_hellbanned":false,"forum_can_view":true,"forum_can_reply":false,"forum_edit_max_time":30,"forum_can_close_topic":false,"forum_show_ignored":false,"forum_mod_can_delete_topics":false,"forum_mod_can_hard_delete_topics":false,"forum_mod_can_see_hard_deleted_topics":false,"forum_mod_can_edit_posts":false,"forum_mod_can_pin_topic":false,"forum_mod_can_edit_titles":false,"forum_mod_can_close_topic":false,"can_vote":false,"forum_mod_can_add_infractions":false,"forum_topic_title_min_length":10,"forum_reply_old_post_threshold":30,"votes_add_max_time":168,"forum_show_post_interval":7,"can_see_deleted_users":false},"section":{"_id":"61c9a54c3df9550077bb50ba","hid":8,"title":"Самодельная электроника, компьютерные программы","parent":"61c9a54c3df9550077bb50f3","description":"Софт для моделирования и черчения, самодельные электронные устройства.","is_category":false,"is_votable":true,"is_writable":true,"cache":{"topic_count":2668,"post_count":48285,"last_post":"69396824b4761b70be1cf1f6","last_topic":"6936752c44153b3865eede83","last_topic_hid":572669,"last_topic_title":"Последовательность работы сервоприводов.","last_ts":"2025-12-10T12:31:32.140Z","last_user":"4f3e22e13df955007774805c"}},"topic":{"_id":"4551772a9970730077f9520e","hid":52996,"title":"Дополнение к дешевым зарядникам","views_count":2224,"last_post_counter":5,"cache":{"post_count":5,"first_post":"4551772a9970730077f97b48","first_ts":"2006-11-08T06:20:26.000Z","first_user":"44f3e3263df9550077789566","last_post":"455d4d719970730077f97b50","last_post_hid":5,"last_ts":"2006-11-17T05:49:37.000Z","last_user":"431fc9f53df955007778f4c0"},"st":1,"section":"61c9a54c3df9550077bb50ba"},"subscription":null,"pagination":{"total":5,"per_page":25,"chunk_offset":0},"posts_list_before_post":["paginator","datediff"]},"locale":"en-US","user_id":"000000000000000000000000","user_hid":0,"user_name":"","user_nick":"","user_avatar":null,"is_member":false,"settings":{"can_access_acp":false,"can_use_dialogs":false,"hide_heavy_content":false},"unread_dialogs":false,"footer":{"rules":{"to":"common.rules"},"contacts":{"to":"rco-nodeca.contacts"}},"navbar":{"tracker":{"to":"users.tracker","autoselect":false,"priority":10},"forum":{"to":"forum.index"},"blogs":{"to":"blogs.index"},"clubs":{"to":"clubs.index"},"market":{"to":"market.index.buy"}},"recaptcha":{"public_key":"6LcyTs0dAAAAADW_1wxPfl0IHuXxBG7vMSSX26Z4"},"layout":"common.layout"}