бесщеточный микро двигатель
бесщеточный микро двигатель
бесщеточный микро двигатель
Доброго времени суток. Люди, кто ни будь делал что-то подобное? translate.googleusercontent.com/translate_c?hl=ru&…
Поделитесь опытом. Ну очень интересно особенно схема управления.
схема управления простая: магнит закрепленный на валу, вокруг которого идет обмотка (актуатор проще говоре). Но к нему нужен специальный регулятор
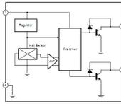
Конструкция двигателя достаточно проста и понятна, в качестве управления используется драйвер А1442. Может есть другие схемы управления?
Подробно процесс изготовления этого чуда предствлен на сайте micro-plane.com/index.php?option=com_content&view=… Жаль, что не все разделы еще заполнены, но то что уже есть у меня вызывает восхищение
где б взять схемку этого регулятора с прошивкой, чтоб прошить… (учусь прошивать)
Спасибо Константину за интересную ссылку, будем пробовать. Возможно ли в системе управления этим двигателем использовать датчик Холла от CD-рома и ключи на транзисторах? Или чип от кулера ?
SankinAA :
Возможно ли в системе управления этим двигателем использовать датчик Холла от CD-рома и ключи на транзисторах? Или чип от кулера ?
Использовать можно, крутиться будет а дальше то что ? Как управлять?
Возможно ли по такой технологии сделать двигатель массой до 10грам и тягой грам 60.Если кто знает подскажите пожалуйста .Наверное ток потребления будет 1А или больше ,а на такой ток контроллеров наверно не бывает.
в таком весе лучше обычные БК моторы использовать.
1404N 2290Kv 9.2g 3.5A 160g Thrust Outrunner
Я бы с большим удовольствие взял бы БК да только проблема у меня приемник 3в1 ,тоесть регулятор в приемнике встроен для коллекторника ,а движок коллекторный такого размера и массы найти очень сложновато, длина двигателя 28, а диаметр12мм.
Спасибо большое за подсказку , буду искать с уважением к Вам Сергей.
{"assets_hash":"a8b26fa7f6e768b07a72c8c9aadb9422","page_data":{"users":{"43a2d1673df955007778dcf5":{"_id":"43a2d1673df955007778dcf5","hid":10756,"name":"leprud","nick":"leprud","avatar_id":null,"css":""},"43b687463df955007778da56":{"_id":"43b687463df955007778da56","hid":10988,"name":"Илюха","nick":"Илюха","avatar_id":null,"css":""},"463efb2c3df955007778479b":{"_id":"463efb2c3df955007778479b","hid":22882,"name":"dollop","nick":"dollop","avatar_id":null,"css":""},"486745843df95500777798a0":{"_id":"486745843df95500777798a0","hid":35959,"name":"sashok17","nick":"sashok17","avatar_id":null,"css":""},"4c5bcb2a3df955007775dd69":{"_id":"4c5bcb2a3df955007775dd69","hid":70018,"name":"SankinAA","nick":"SankinAA","avatar_id":null,"css":""},"4c9f42e63df955007775c198":{"_id":"4c9f42e63df955007775c198","hid":72319,"name":"sergey29","nick":"sergey29","avatar_id":null,"css":""}},"settings":{"can_see_ip":false,"can_report_abuse":false,"can_see_hellbanned":false,"forum_can_view":true,"forum_can_reply":false,"forum_edit_max_time":30,"forum_can_close_topic":false,"forum_show_ignored":false,"forum_mod_can_delete_topics":false,"forum_mod_can_hard_delete_topics":false,"forum_mod_can_see_hard_deleted_topics":false,"forum_mod_can_edit_posts":false,"forum_mod_can_pin_topic":false,"forum_mod_can_edit_titles":false,"forum_mod_can_close_topic":false,"can_vote":false,"forum_mod_can_add_infractions":false,"forum_topic_title_min_length":10,"forum_reply_old_post_threshold":30,"votes_add_max_time":168,"forum_show_post_interval":7,"can_see_deleted_users":false},"section":{"_id":"61c9a54c3df9550077bb5168","hid":80,"title":"Микро и комнатные самолёты","parent":"61c9a54c3df9550077bb518f","description":"Самые маленькие радиоуправляемые летательные аппараты.","is_category":false,"is_votable":true,"is_writable":true,"cache":{"topic_count":348,"post_count":13862,"last_post":"678ad98cf9bb00ab89f074fc","last_topic":"487982913df9550077ad7484","last_topic_hid":107010,"last_topic_title":"Чертежики бипланчика","last_ts":"2025-01-17T22:28:28.285Z","last_user":"612fe2193df95500776f2707"}},"topic":{"_id":"4c6039ff3df95500777a33b3","hid":198423,"title":"бесщеточный микро двигатель","views_count":6036,"last_post_counter":11,"cache":{"post_count":11,"first_post":"4c6039ff3df95500777a35b5","first_ts":"2010-08-09T17:25:19.000Z","first_user":"4c5bcb2a3df955007775dd69","last_post":"4cb2a0283df95500777a35cd","last_post_hid":11,"last_ts":"2010-10-11T05:27:04.000Z","last_user":"4c9f42e63df955007775c198"},"st":1,"section":"61c9a54c3df9550077bb5168"},"subscription":null,"pagination":{"total":11,"per_page":25,"chunk_offset":0},"posts_list_before_post":["paginator","datediff"]},"locale":"en-US","user_id":"000000000000000000000000","user_hid":0,"user_name":"","user_nick":"","user_avatar":null,"is_member":false,"settings":{"can_access_acp":false,"can_use_dialogs":false,"hide_heavy_content":false},"unread_dialogs":false,"footer":{"rules":{"to":"common.rules"},"contacts":{"to":"rco-nodeca.contacts"}},"navbar":{"tracker":{"to":"users.tracker","autoselect":false,"priority":10},"forum":{"to":"forum.index"},"blogs":{"to":"blogs.index"},"clubs":{"to":"clubs.index"},"market":{"to":"market.index.buy"}},"recaptcha":{"public_key":"6LcyTs0dAAAAADW_1wxPfl0IHuXxBG7vMSSX26Z4"},"layout":"common.layout"}