Собираю танк Тигр 1:16

RusT
FireBack:

а на счет внешнего вида я ничего не понял. вроде снаружи башни ничего торчать не будет.

Имеется ввиду, что на смазку отлично липнет грязь. А оттирается она очень плохо. Смазка должна быть внутри механизма - это постулат.

FireBack:

у во первых трамваи, поезда, фуры ездят и не жалуются) ( тележки у поездов и трамваев, седло у фур)

Ни у одного из вышеперечисленных устройств не используется фиксация за счет собственного веса. Везде предусмотрен механизм дополнительной фиксации. Это тоже постулат)

19 days later
hardl

Всем привет! Для своего HL сделал катки из алюминия, во внутрь катка поставил подшипники 2 шт. от кулера охлаждения процессора, размер 8х3х5. Каток стал крутится намного лучше. Фото, конечно, есть отличие от оригинала, зато качество в движении.

hardl

Пока остановился на этом, творческий кризис!

1 month later
hardl

На своем HL сделал поворот башни 360%, выкладываю фото чудо механизма, может, кому пригодится!

Xander-A

Очень впечатляет , все механизмы работают ? Контактов то на новом тигре 5 . Покрайне мере у меня на тиграх и пантере везде по 5 контактов идет , 2 на датчик в пневмопушке и остальные 3 на сому пневматику.

hardl

Точно пять контактов, первый круг я делал на пять не получилась, так как есть небольшой люфт башни, хотя он не заметен, один контакт у меня соскакивал, сейчас ширина дрожки 2 мм, можно конечно сделать чуть уже и добавить пятое колечко, сегодня попробую. Делается легко. Информации в интернете масса. Набери в поиске Лазерно-утюжный метод изготовления печатных плат. Контакты я использовал от кабеля сотового телефона. Вот фото! Пишите в личку помогу!
****

Вот образец на пять контактов в формате CorelDraw!

Контакты.rar

hardl

Вот таким способом, вот фото заготовок на 5 кантактов, осталось протравить в хлорном железе, если использовать фоторезист повысится качество! Всем удачи!

7 days later
alfa_2bbs
hardl:

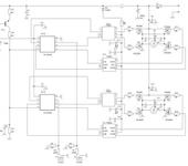
Регуль на два двигателя, фото, схема и печатная плата в архиве! Ошибок на плате нет, работает сразу, настройка не требуется! С моими движками не греется, двигатели с редукторами от HL!

Я дико извиняюсь!

Несколько вопросов:

В архиве.

  1. на схеме нет обозначения элементов VT1-VT9
  2. не нашел прошивки в комплекте.
  3. отсечка на скока вольт

и далее по теме

  1. какие у вас движки от ХL (380/400)
  2. какие аккумуляторы (NiCa/PoL) 7,4V - 12V
hardl:

Valentin:) я чертежи делаю с модели танка HL, могу поделиться, я сам облазил весь инет ничего конкретного по модели масштабам 1:16 не нашел, только его настоящие размеры. Чертеж у меня в формате CrellDraw 13. Тебе что нужно? Пиши я переведу в картинку и скину. Сам застрял на боковине, где установлены катки, как ее нарисовать ума не дам! Я понял с черчением у меня очень плохо! Вот, что получилось и что должно получится!

Чертежи с XL а зачем, до копийности там далеко, проще взять чертежи настоящего танка и пересчитать масштаб, например в AutoCad.
Например:

орудие танка Tigr I (1:16) под пневмопушку XL, а уже с чертежом сам к станку или к дяде Васе.
Правда времени на чертежи уйдет много (сам делаю уже 2-й месяц) но копийность того стоит.

hardl:

Вот таким способом, вот фото заготовок на 5 кантактов, осталось протравить в хлорном железе, если использовать фоторезист повысится качество! Всем удачи!

так для заметки - дисков может быть больше чем один, друг над другом.

зачем?

например у меня в башне:

  1. серво - подъем опускание ствола
  2. серво - пневмопривод орудия
  3. видеокамера наводчика

возможно будет
4. серво - откат ствола
5. дым из ствола

hardl

Схему, исправил, а по двигателям точно сказать не могу, так как на них нет маркировки. Двигатели были вместе танком Тигр, пластиковый редуктор. Аккумулятор 7.2V Ni-Cd родной, его выкинул, поставил ZIPPY Flightmax 5000mAh 2S1P 30C hardcase pack (ROAR Approved) 8,4 v. Отсечка у меня ни разу не срабатывала, при такой емкости аккумулятора нужно неделю гонять, Вот схема и прошивка, прошивка найдена вместе со схемой в архиве на просторах рунета!

Андрей AutoCadом я не пользуюсь, рисовал чертеж в CorelDraw, так как хотел распилить материал на станке ЧПУ, когда узнал цену то понял что проще готовый Танк купить, будет дешевле. Кольцо на пять контактов сделано для Танка HL, можно больше дорожек сделать, но не факт что будет работать, там у башни люфт 1мм, поэтому ширина дорожек 1,9 мм с запасом в обе стороны. Кстати вы не можете показать ваш механизм подъем и опускание ствола, а то как на китайце сделано криво, не нравиться этот механизм, верх нормально поднимает а вниз ограничено, там можно ниже опустить орудие. Если у вас стоит серва, что за серва и где брали? Регуль дел сам из-за ремонтопригодности, сломался, поставил другой, хотя спалить его будет трудно на этих двигателях. Осталось, сделать звук. Есть задумки, но пока на бумаге!

Модернизация регулятора 12F675.rar

alfa_2bbs
hardl:

Схему, исправил, а по двигателям точно сказать не могу, так как на них нет маркировки. Двигатели были вместе танком Тигр, пластиковый редуктор. Аккумулятор 7.2V Ni-Cd родной, его выкинул, поставил ZIPPY Flightmax 5000mAh 2S1P 30C hardcase pack (ROAR Approved) 8,4 v. Отсечка у меня ни разу не срабатывала, при такой емкости аккумулятора нужно неделю гонять, Вот схема и прошивка, прошивка найдена вместе со схемой в архиве на просторах рунета!

Андрей AutoCadом я не пользуюсь, рисовал чертеж в CorelDraw, так как хотел распилить материал на станке ЧПУ, когда узнал цену то понял что проще готовый Танк купить, будет дешевле. Кольцо на пять контактов сделано для Танка HL, можно больше дорожек сделать, но не факт что будет работать, там у башни люфт 1мм, поэтому ширина дорожек 1,9 мм с запасом в обе стороны. Кстати вы не можете показать ваш механизм подъем и опускание ствола, а то как на китайце сделано криво, не нравиться этот механизм, верх нормально поднимает а вниз ограничено, там можно ниже опустить орудие. Если у вас стоит серва, что за серва и где брали? Регуль дел сам из-за ремонтопригодности, сломался, поставил другой, хотя спалить его будет трудно на этих двигателях. Осталось, сделать звук. Есть задумки, но пока на бумаге!

Вольтаж наверно все таки 7,4В а не 8,4В если 2S1P

по кольцу - из за люфта делаются дорожки большой ширины, поэтому и в два этажа

механизм подъема сделан просто (фото вечером):
на родном аирсофте отпилен рычаг, что дало возможность опускать ствол ниже (тот что входит в блок поднятия опускания ствола), сделана тяга и установлена серва, у меня электроника и вся аппаратура обычная а не XL

аппаратуру для танков использую вот такую:

надо расширить до 32 команд.

Далеко живешь, есть знакомые с лазерной резкой, сам режу (правда в основном дюраль)

со звуком есть проблемы, покупать хороший модуль дорого, пока использую Robbe Large Diesel Sound Generator (но не очень)
есть мысли, но нет навыков программирования процессоров.

есть интерес пообщаться стукни в личку.