Приемник без кварца

Driver-NN

Скажите, пожалуйста, существуют ли в природе приемники на 35-40 MHz без кварца?
Такие приемники мне нужены для установки в пару катеров и машинку. Особой дальности и помехозащищенности в этом случае не требуется, а вытаскивать каждый раз RX-кварц из самолета сильно затруднительно, покупать дополнительные комплекты кварцев - жаба душит.
Передатчик - Sanwa RD-8000.
___________________________________________________________________

Yury_Nosov

Такие приемники в природе существуют и называются сверхрегенеративными. Когда я был пионером, мы их сами делали, на 4-х транзисторах, для дискретного РУ. Кстати, чутье у них неплохое. А вот избирательности никакой. Все помехи, что есть, пролезут и задолбают.

anm
Yury_Nosov:

Такие приемники в природе существуют и называются сверхрегенеративными. Когда я был пионером, мы их сами делали, на 4-х транзисторах, для дискретного РУ. Кстати, чутье у них неплохое. А вот избирательности никакой. Все помехи, что есть, пролезут и задолбают.

Добавлю. Такие приемники сами являются сильным источником помех при выключенном передатчике. Когда в детстве настраивали приемники, они работали как глушилка телевизора во всем доме. 😈

BABYLON

У Graupnera есть приёмник SB 6 SYN он работает без кварца правда только на 40Мгц. Но проще купить кварц на приёмник отдельно.

BALAL

А может, кто подскажет, где кварц RC диапазона 40 МГц по почте купить? 😦

anm
BALAL:

А может, кто подскажет, где кварц RC диапазона 40 МГц по почте купить? 😦

Разве в Красноярске нет магазина? Томские моделисты регулярно пытаются туда сделать заказ, да всё ни как оказия не случается.

Ali-baba

можно поступить проще, например, покупаешь китайский дешевый приемник на ФМ диапазон. перестраиваешь его свой диапазон. просто сдвинув витки у катушку или перематав, добавив 1-2 витка. включаешь пульт и проверяешь захватывает его приемник или нет. далее приделываешь дешифратор и все. я себе так сделал сканер для проверки чистоты эфира. взял приемник с частотомером. если пойти дальше. то можно взять только микросхему и сделать по даташиту приемник. для простых вещей : катеров и игрушек лучше и не надо!!!

BALAL
Ali-baba:

…то можно взять только микросхему и сделать по даташиту приемник. для простых вещей : катеров и игрушек лучше и не надо!!!

А не посоветуете, какую именно?

IvanG

Кстати чутьё у регенераторов от летающих китайских игрушек реально неплохое, видимо там до собственно регенеративного каскада стоит неплохой УВЧ. У меня есть такой приёмник, работающий, могу попробовать срисовать схемотехнику. Только вместо установленной там RX/2 нало подавать сигнал на ИР2 ну а дальше на исполнительные устройства.
Ещё один минус сверхрегенератора - режим плывёт при снижении напряжения, без дополнительной 79LS05 непосредственно на плате приёмника не обойдёшься 😃

Boroda

Было дело, заморачивался с переделкой IR модели танка на FM RC. Была та-же проблема с постоянным выковыриванием приёмника в более актуальные модели. Помогла схема Полякова. Это синхронный детектор с ФАПЧ на одном транзисторе, по сложности не выше сверхрегенератора, а в настройке значительно проще. Собирал навесом, катушки тороидальные, настройка переменным резистором-варикапом. Недостатки - низкая чувствительность и селективность по соседнему каналу. Достоинство - простота, довольно высокая помехоустойчивость по “шумоподобным” и импульсным помехам. Самодельный двухканальный рерулятор путём небольшой коррекции софта стал декодером и микшером, поэтому больше заморочек не потребовалось. Схему Полякова и её модификации можно найти на различных радиосайтах, например www.cqham.ru , ключ для поиска ФАПЧ.

санчес

наскоко я помню тда7088 это полностью автоматическое радио, у него есть только 2 кнопки настройки:
“крутить вверх” пока не появиться приём чеголибо
и кнопка начать сначала

проблемы:
хрен его обманешь!!! диапазон задан от где-то от 80Мгц до 108Мгц и ТОЧКА
сдвинуть не получиться далеко.

если вдруг передатчик вырубиться или его переглушит помеха больше5-ти секунд то прощай частота!
в связи с отсутсвием кварца к приёмнику на данной мс, без сигнала частота убежит быстрее модели. настраивать нужно сначала…

ну а если нужна схема радио на этой мс то могу скинуть, даже печатка гдето валяеться под бескорпусные детали…

Driver-NN
Boroda:

Было дело, заморачивался с переделкой IR модели танка на FM RC. Была та-же проблема с постоянным выковыриванием приёмника в более актуальные модели. Помогла схема Полякова. Это синхронный детектор с ФАПЧ на одном транзисторе, по сложности не выше сверхрегенератора, а в настройке значительно проще.

Если у Вас все это работает, нельзя ли по-подробнее о схеме приемника и возможности его стыковки со “стандартным” дешифратором.
На www.cqham.ru я посмотрел все схемы приемников и ничего подходящего не нашел 😕

p.s. В инете есть много схем полноценных кварцованных приемников, но собирать и настраивать самому такой приемник, ИМХО, полная дикость, а вот простенький приемничек для сидо-авто было бы очень даже в тему 😃

Ali-baba

с санчесом не согласен, легко перестраивается вплоть до 27 МГц, всего одна катушка. есть и режим без сканирования, но есть, конечно, проблемки, но и никто и не собирается ее ставить на верт

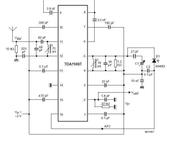
Driver-NN
Ali-baba:

с санчесом не согласен, легко перестраивается вплоть до 27 МГц, всего одна катушка. есть и режим без сканирования, но есть, конечно,  проблемки, но и никто и не собирается ее ставить на верт

Вот схема без режима сканирования из даташита TDA7088.
Уточните, пожалуйста, какие номиналы нужно изменить,
чтобы получился приемник на 35-40 MHz

Ali-baba

у меня катушки без каркаса. количество витков 10-12 провод около 0.4 намотано на оправке 2.5 мм, для настройки использовал феритовые кусочки от вч контуров такого же диаметра. потом все заливал парафином. настраивал так: включал пульт и двигая сердечник у катушки 4-5 ножек настраивался грубо на сигнал (фиксировал парафином). более точно настраиваешься конденсатором. второй катушкой добиваешься максимальой дальности.

Igor-V
Driver-NN:

Скажите, пожалуйста, существуют ли в природе приемники на 35-40 MHz без кварца?
Такие приемники мне нужены для установки в пару катеров и машинку. Особой дальности и помехозащищенности в этом случае не требуется, а вытаскивать каждый раз RX-кварц из самолета сильно затруднительно, покупать дополнительные комплекты кварцев - жаба душит.
Передатчик - Sanwa RD-8000.
___________________________________________________________________

Cам когда- то стоял перед такой проблемой. После долгих эксперементов и кучи потраченного времени пришел к выводу- лучше договориться с жабой и купить кварцы для каждого приемника.
В крайнем случае приемники можно сделать самому но только супергетеродин Делать сверхрегенераторы, приемники фапч , для более-менее приличного радиоуправления не имеет смысла- затраты времени не сопоставимы с полученным результатом Для любителей сверхрегенераторов напомню что такой приемник хорошо принимает АМ сигнал или широкополосную ЧМ с девиацией 50-100 кгц ,узкополосную чм, что в модельных передатчиках практически не примет

Boroda
Driver-NN:

Если у Вас все это работает, нельзя ли по-подробнее о схеме приемника и возможности его стыковки со “стандартным” дешифратором.
На www.cqham.ru я посмотрел все схемы приемников и ничего подходящего не нашел 😕

p.s. В инете есть много схем полноценных кварцованных приемников, но собирать и настраивать самому такой приемник, ИМХО, полная дикость, а вот простенький приемничек для сидо-авто было бы очень даже в тему 😃

Извиняюсь, понадеялся на память и не проверил ссылки. На CQHAM сам ничего найти не смог. Схему Полякова ww.rf.atnn.ru/s2/pr-979.html забросил сразу, а заработала схема Захарова, о которой и говорил www.rf.atnn.ru/s2/pr-b85.html. Выбрал третий вариант в надежде заменить последовательный контур кварцем. Но кварцованый приёмник молчал, возиться с ним было лень. Все катушки на кольцах, что скорее всего неправильно, настройка варикапом. Здесь обещают улучшение параметров приёмника: www.rf.atnn.ru/s1/chm-pfp.htm, а эта схема www.rf.atnn.ru/s1/pr430_.htm навела на мысль о применении детектора в RC FM. Пришлось помудрить с RC цепочкой выше коллекторной индуктивности, она должна подавлять всё после 3-6 кгц, но неплохо передавать PPM. Более отчётливыми всплески стали после замены базового электролита на тантал 100 мкф с паралельным кер.диском 0,1 мкф. Импульсы подавал прямо на ногу компаратора ATiny 26l, подтянутую к опорному напряжению, для стандартного декодера наверное надо усилить. Танк уверенно гонял по квартире, рулясь Санвой RD6000. На улице по песку уезжал метров на 20, после чего накрылся редуктор а вслед за ним и регулятор. У кого валяется модель сейчас уже не помню. Если найду - вскрою и отпишусь.

санчес
Driver-NN:

Вот схема без режима сканирования из даташита TDA7088.
Уточните, пожалуйста, какие номиналы нужно изменить,
чтобы получился приемник на 35-40 MHz     

впервые вижу схему без сканирования,спасибо за новость!
только есть ли смысл ставить эту мс без режима сканирования?
ведь есть тда7000 и тда7021, хотя они и хуже

8 days later
HS125

Привет Всем!
Если вам интересно, то фирма “Simprop Electronic” выпускает приемники Micro-scan 4; 4+1; Scan 7. У меня есть M-S 4, и Scan 7. Первый использую на электробагги. Второй ждет очереди на самолет. Кварц не нужен, достаточно включить передатчик и сканер в приемнике. Через 15 секунд все готово к работе. На Scan 7 можно сделать вывод кнопки наружу из модели, для удобства.

Удачных всем полетов!