v911 - сгорели мосты серв

=alexander

Добрый день!
В прошлом году купил WLToys V911. Пролетал чуть больше года пока в один ужасный день в полете не запахло жареным.😮

Выяснилось, что дело в подгоревшем элементе на плате управления вертолета.
Схемы у меня нет, но я примерно представляю метод управления сервоприводом, поэтому предположил, что это - часть H-моста (одно плечо) управления сервомотором. Шестиногий корпус SOT-363, у него !отвалился!😈 кусок корпуса! И он очень сильно греется (ну еще бы).

Однако вертолет пока функционирует. До водить до смерти я его не буду, вот, Хотел выяснить, была ли у кого похожая проблема и как он ее решал.
Пока из перспектив - я вижу 3 способа решения.
1 - самый простой и дорогой - замена платы (выйдет в районе 10$ с алиэкспресс)
2 - заменить погоревший элемент (предварительно выяснив, что это за элемент, найти его и купить, при этом не переплатив за доставку/количество/еще за что-нибудь)
3- либо изготовить замену на кусочке текстолита и заменить на любые другие комплиментарные полевики в другом корпусе.

Склоняюсь к 3 варианту, однако, смущает одно обстоятельство.
А именно, причина выхода из строя плеча моста. Может быть, серва виновата, и замена плеча просто - деньги и время на ветер - сдохнет точно также?😃

ps. Есть ли у кого-нибудь схема (принципиальная)?
ps.ps. Фотографии могу выложить по мере необходимости.

UPD. забыл уточнить - второе плечо моста тоже подозрительно выглядит, похоже, перегрето.

Заранее спасибо за любые варианты.

andreypav
=alexander:

1 - самый простой и дорогой - замена платы (выйдет в районе 10$ с алиэкспресс)
2 - заменить погоревший элемент (предварительно выяснив, что это за элемент, найти его и купить, при этом не переплатив за доставку/количество/еще за что-нибудь)
3- либо изготовить замену на кусочке текстолита и заменить на любые другие комплиментарные полевики в другом корпусе.

  1. купить за 20$ bnf и получить помимо платы кучу запов.
    когда у меня кончилась серва именно так и поступил
=alexander
andreypav:
  1. купить за 20$ bnf и получить помимо платы кучу запов.
    когда у меня кончилась серва именно так и поступил

andreypav, у меня этих запов - два коплекта. но ни в одном нет платы, я их заказывал по мере пользования. 20$(BNF, кстати, стоит дороже) это как минимум в два раза дороже платы. учитывая курс доллара, проще купить новый вертолет)))
я этот вариант потому и отбросил, т.к. не хочу тратить деньги впустую. но за совет спасибо.

=alexander
NARAJANA:

ИМХО, верно подсказывают, купить новую тушку на органы, US $19.76.

верно, то, конечно, верно. этож все равно, что новый вертолет.
у меня запчастей к нему много накуплено.

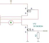
В общем, я тут поразмыслил, решил все же заменить мосфеты.
На днях поковырял плату, нарисовал схему, и стал искать.
И о чудо - нашел замену SOT-363: это SI1563EDH.
По схеме подключения - походит. Pin-to-pin.
Комплиментарные полевые транзисторы от фирмы Vishay. Терять уже нечего, в худшем случае - поменяю плату за ~10$. В лучшем - за ~2$ у меня останется еще несколько транзисторов для замены в будущем.

На мой взгляд, должон влзететь) буду ждать, время пока есть, в ветер все равно не полетаешь, а до мая долго еще. как что поменяется, отпишусь:)
если не получится - плату закажу.

зы. покупаю здесь, если кому интересно aliexpress
цена вопроса на момент покупки - менее 2$ за 5 штук.

=alexander

кстати, появилась мысль сделать еще одно улучшение. может, кто делал такое уже, ткните носом, если что ))
была тема про дрейф хвоста, автор ставил NCP1402, что позволяло стабилизировать напряжение и избежать глюков гироскопа.
в дополнение к доработке с установкой испульсника в питание платы, предлагаю добавить еще один элемент - схему отключения
импульсника при разряде аккумулятора до определенного напряжения.
это позволит продлить жизнь аккуму, тк. они боятся глубокого разряда.
по сути - этой схемой может быть ресетчик контроллеров, например, MAX809R. Такая микросхема много места не займет, ее можно поставить
и на объемный монтаж, легкая и надежная. По размеру, примерно такая же, как и NCP1402. требует конденсатор по входу. ее выход нужно завести
на ногу управления NCP1402 (вывод CE)
как придут компоненты из китая, буду все это дело пробовать (NCP1402+MAX809R). Единственное, у MAX809R порог 2,63В, следующий по
ряду только 2,9В, что (как мне кажется) многовато. Можно диод шоттки поставить к max809r, возможно, это даст примерный порог в 2,7-2,8В.
кто что думает, откликнитесь

andreypav

я делал просто светодиодную индикацию на tl431
п.с. отключать акк надо при напряжении не ниже 3,4В под нагрузкой
после полета напряжение хх должно быть не ниже 3,7В

=alexander

andreypav,
можно сделать двух уровневую защиту. сначала светодиод, потом отключать. ресетчики разные, какие-то лог.0 выдают (809), какие-то - 1цу (810).
Вы говорите, 3,4В. Я видимо сильно разряжал, когда только вертолет спускался к полу и начинал елозить, выключал его. замерял напряжение хх - 2.7В может аккум такой был. надо еще раз замерить.
значит, надо ставить MAX809S, 2.9В, а светодиод - напряжение повыше, например, 3.08, MCP810 (с диодом будет ~3,2В) - у него выход 20мА, для светодиода - за глаза.
а насчет tl431 - капризная вещь, как по мне, ее приоткрывать надо, еще и жрет как слон, аж 1мА.
зы. следующие ресетчики - уже 4В, не годится

andreypav

да, штатная отсечка у 911 около 3В - акки проживут очень мало
повторюсь, после полета напряжение хх должно быть не ниже 3,6-3,7В
tl-ка конечно не фонтан, но это самое легкое (в sot-23) что я смог придумать из простого
у 911 каждая десятая грамма на счету

=alexander

если на 3.2-3,3В под нагрузкой отключать, нормально?
(если не ошибаюсь, приведенная картинка с графиком - для хх)
конечно, желательно повыше сделать, но придется еще диодов ставить. да и не факт, что такая схема с диодам вообще сработает.
падение на них на малых токах непонятное (ресетчик жрет десятки мкА, как бы резистор не пришлось ставить в параллель, чтоб ток набрать)

в ближайшее время поищу диоды, чтоб набрать хотябы 3.3В (вместе с MAX809T - 3.08V).

спасибо за информацию!

andreypav
=alexander:

если на 3.2-3,3В под нагрузкой отключать, нормально?

зависит от нагрузки… надо смотреть по факту
я только одного не понимаю, вы хотите чтобы под нагрузкой, когда просело напряжение, плата перезапустилась?
Т.е. верт просто отключится в полете?

=alexander

да, я понимаю, это звучит жестоко)
Просто было бы неплохо, чтобы плата все-таки включала отсечку раньше,а не убивала аккумуляторы.
плавное снижение все равно не сделать.

например, квадр SymaX5 отрубает плавно. Но, надо сказать, плавно - это для квартиры. Он сбавляет скорость вращения винтов и отклчается.
Весь процесс занимает 2-3 секунды. для v911 если выйти на улицу - этого времени явно не хватит, и он просто плюхнется на землю.
Данный вертолет на мой взгляд все же больше предназначен для полетов в помещении, где и высота полета небольшая. На улице - уж очень боится ветра, даже незначительного.

про напряжение, на самом деле, проседать оно должно только в случае разряда.
Всякие пики, иглы, скачки при не разряженном аккумуляторе будут съедаться конденсатором рядом с ресетчиком.
до кондера - диод. итого, думаю, должны достигнуть порога только при полном разряде аккума (ну, не совсем полном).
Например, кондер - 1нФ, резистор 100k, диод - например, BAT42W. Конечно, надо подбирать (а лучше - рассчитать))) ).
Но и Вы верно заметили, световое предупреждение явно не лишнее, чтобы предсказать момент, когда он отключится.
Я бы даже сказал, обязательное. зажечь светодиод (3,6В)), предупреждающий о разряде, а потом просто отрубить плату (3,2В).
Многие летают по таймеру, мне такое решение не особо нравится.

сейчас поискал, есть BD49XXG ресетчики, у них вообще каждые 0.1В есть пороги. просто подобрать нужный.
ИМХО - правильный ресетчик с нужным напряжением - самое оно. весить это дело будет мало, резюки и кондеры можно взять 0402 (на крайний случай 0603)

в любом случае, это надо пробовать. не утверждаю, что будет работать как надо.

andreypav

пробуйте!
подбирайте порог напряжения под нагрузкой (на максимальных оборотах) чтобы после ее снятия на акке оставалось 3,6-3,7В
по полученному напряжению выбирайте ресетчик
потом о результатах расскажите =)

ViKo

Так штатную отсечку подправьте, и все дела. Делитель подобрать.

=alexander

На днях промерил аккумулятор под нагрузкой (тонкими проводами на другом,рабочем вертолете), получилось, что максимальная нагрузка даёт просадку ~0,3В. Следовательно, как писал andreypav, напряжение отсечки при нагрузке должно быть 3,4В. Я бы даже 3,3 сделал, воизбежание казусов. При этом он уже почти не летает, так что опасаться за падение с высоты не приходится.
Вот только проблема в том, что нужные ресетчики продаются в Китае партиями от10шт, а это 5-7$, по текущему курсу дороговато, для того, чтобы попробовать(( дешевого решения не выходит.

Вот ресетчики:
RT9818
S808xx
шаг детектирования 0,1В. Если найду,где дёшево купить,попробую.

=alexander
ViKo:

Так штатную отсечку подправьте, и все дела. Делитель подобрать.

не получится. когда поставим NCP1402 на плате всегда будет стабильное напряжение. отсечка до стабилизатора нужна

ViKo
=alexander:

не получится. когда поставим NCP1402 на плате всегда будет стабильное напряжение. отсечка до стабилизатора нужна

А делитель этот не к аккумулятору подключен? Моторы-то напрямую питаются, естественно.