BAIT BOAT для рыбалки

polovichok
Панкратов_Сергей:

С парой скоростей.

Об этом известно.

Панкратов_Сергей:

Но опять же со слов.

Вот я и хочу найти счастливчиков, которые видели не только пульт о 12-ти кнопках.

Carpfish
polovichok:

Вот я и хочу найти счастливчиков, которые видели не только пульт о 12-ти кнопках.

Наверное таких нет.
По моему вопросу. Вот что нарыл. Кто то может ответить это вообще будет работать. prosto-wlan.blogspot.com/2016/07/blog-post.html

Панкратов_Сергей
Carpfish:

Кто то может ответить это вообще будет работать.

Так, чтобы было просто и дёшево - переделываем серво-машинку SG90 в мотор.

А зачем вам сервомотор?
То есть хотите чтоб изменение скорости осуществлялось короткими движениями стика?

Carpfish
Панкратов_Сергей:

А зачем вам сервомотор?

Что бы крутить резистор.

Carpfish
Панкратов_Сергей:

Сервомотором крутят колеса. Резистор крутить очень неудобно.

Но можно???

Панкратов_Сергей
Carpfish:

Но можно???

Я выше написал. Изложу по другому:
У сервомашинки угол поворота пропорционален отклонению стика.
У сервомотора отклонению стика пропорциональна скорость вращения вала.
То есть отклонили стик- машинка закрутилась с пропорциональной скоростью и будет крутиться пока отклонен стик.
Так что можно, но нужно ли так?

Carpfish
Панкратов_Сергей:

Так что можно, но нужно ли так?

Так может и не нужно но тогда как можно.

Oluch
Carpfish:

Наверное таких нет.

😃))))))))))))
Такие есть, но не здесь…
На кой сегодня делать механический привод для регулировочного сопротивления? Ставите оптопару и все дела. Только там не получается получить на выходе 0 вольт - есть остаточное напряжение порядка 1 вольта, т.ч. нужен ещё и ключ, который выключает двигатель. Преобразовать ШИМ сигнал в управляющий оптопарой нет проблем.

Панкратов_Сергей
puss5:

Андрей,можно поставить фильтр, преобразовывать шим в постоянное напряжение. но надо будет попаять
вот почитай тему Преобразование ШИМ в напряжение
и
yandex.kz/images/search?text...k=1&source=wiz

Можно сказать вопрошающего послали в большое эротическое путешествие:)
Ох уж эти советчики…

SAZ118
Carpfish:

Но регов на даже на 20 вольт пока не нашел.

Я сваял регуль на 24 В по немного измененной схеме Сергея Севастенкова на PIC16F628А (пока не испытан). Правда реверс на релюшке, но мне пойдет. Аналогичная силовая часть схемы работает сейчас в другом устройстве от 32 В., т.е. проверена.

Панкратов_Сергей:

Не будет это работать как нужно. С 555-ми таймерами регулирующий резистор используют с тремя выводами, а не двумя.
То есть одно сопротивление становится больше, а другое- меньше, а не просто изменение одного.
Более простого варианта что я предложил ранее вряд ли найдете.

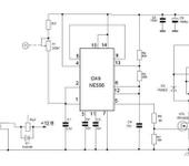
Это легко делается на спаренном NE556. Я такую отрабатывал, когда хотел делать “дигитальное управление”. Испытана на макете, работает. Если переменный резистор задатчика, во включении реостатом, механически соединить с сервой, то будет плавно регулировать.

appolinari

Есть интересная приблуда под названием “электронный потенциометр”.
Вот тут есть краткое введение в суть вопроса.
Ну и гугль, понятно в курсе.

Carpfish
Oluch:

Такие есть, но не здесь…

Таки да.

Oluch:

Ставите оптопару и все дела.

Можно подробно.

SAZ118:

Это легко делается на спаренном NE556

Если есть опробованная схема то может быть подкинете.

Панкратов_Сергей
SAZ118:

Это легко делается на спаренном NE556. Я такую отрабатывал, когда хотел делать “дигитальное управление”. Испытана на макете, работает. Если переменный резистор задатчика, во включении реостатом, механически соединить с сервой, то будет плавно регулировать.

Так вариантов миллион.
Правда вопрошающего не совсем понятно, что за цель?
Если делать проще и сходя из того что есть, то наиболее простой вариант уже несколько раз предлагался. К имеющемуся регулятору добавить ключ из приобретенного ШИМ регулятора.
Но можно и полностью регулятор спаять…

appolinari:

Есть интересная приблуда под названием “электронный потенциометр”.
Вот тут есть краткое введение в суть вопроса.
Ну и гугль, понятно в курсе.

Еще раз послали в эротическое путешествие… С изучением языков программирования и схемотехники.

V_Alex:

А вообще, тему для обсуждения подкинули классную

Попкорном запаслись?😃

Carpfish
Панкратов_Сергей:

Правда вопрошающего не совсем понятно, что за цель?

Улететь на луну. А без шима ну не как, просто руки будут штурвалом занята а левая нога свободна. Вот ней и буду давить на кнопку.
Мне управлять мотором нужно. Вот это и есть цель.

SAZ118
Carpfish:

Если есть опробованная схема то может быть подкинете.

Не вопрос. Там только есть вопрос с реверсом. В моей схеме реверс включался по отдельному каналу. А как у Вас будет включаться? Если без реверса, то надо реле и все что с ним связано убрать.

Carpfish
SAZ118:

Там только есть вопрос с реверсом. В моей схеме реверс включался по отдельному каналу

Мне реверс не нужен.

SAZ118:

А как у Вас будет включаться?

Во блин а как нужно что бы включалось. Вообще хотел при помощи аппы управлять всем пароходом. Пульт от телевизора не предлагать.

Панкратов_Сергей
Carpfish:

Мне управлять мотором нужно. Вот это и есть цель.

Понятно. Просто душа не хочет принять предложение оппонента по прежнему спору.
Для количества постов в этой теме это очень замечательно.😃

Carpfish
Панкратов_Сергей:

Для количества постов в этой теме это очень замечательно.

Я вот не пойму а Вам то какая радость от этого АЛЬ лицо заинтересованное.