BAIT BOAT для рыбалки

Carpfish
UA9jes:

Андрей, вы не ответили - у кнопки 2 или 3 контакта?

Один нормально разомкнутый.

UA9jes
Carpfish:

Один нормально разомкнутый.

Жаль, когда-то себе делал приблизительно так.

Carpfish
UA9jes:

Жаль, когда-то себе делал приблизительно так.

Та мне бы понять почему первая схема работать правильно не хочет.

UA9jes
Carpfish:

Та мне бы понять почему первая схема работать правильно не хочет.

Не хочет по простым причинам. Во первых дребезг контактов, вы думаете что замкнули кнопку, а в самом деле проходит 3…5 переключений. Если количество парное триггер переключился, а если не парное то остался в том же положении.
Второй нюанс вход D-триггера притянут к общему проводу через довольно высокое сопротивление, он работает как антенна, посему понимает наводку (помеху) как высокий уровень. Т.е. триггер сам по себе может сработать в любую сторону. Как на включение так и на выключение.
Применять какую нестабильную схему не стоит, в один прекрасный момент она выключит борт на средине водоема.

Kosta23rus
UA9jes:

нять какую нестабильную схему не стоит

доходчиво написали!

Carpfish
UA9jes:

Не хочет по простым причинам. Во первых дребезг контактов, вы думаете что замкнули кнопку, а в самом деле проходит 3…5 переключений. Если количество парное триггер переключился, а если не парное то остался в том же положении.
Второй нюанс вход D-триггера притянут к общему проводу через довольно высокое сопротивление, он работает как антенна, посему понимает наводку (помеху) как высокий уровень. Т.е. триггер сам по себе может сработать в любую сторону. Как на включение так и на выключение.
Применять какую нестабильную схему не стоит, в один прекрасный момент она выключит борт на средине водоема.

Вас послушать так все очень плохо. И все таки есть решение или нет. Или управление нагрузкой одной кнопкой в принципе не возможно. И все попытки избавится от дребезга не к чему не приведут.forum.cxem.net/index.php?showtopic=16517

UA9jes
Carpfish:

Вас послушать так все очень плохо.

Андрей, не все плохо. Решения есть, можно делать подавитель дребезга на RS-триггере, на линии задержки, на одновибраторе. Но все это не будет похожим на вашу схему. И половинкой корпуса вы не обойдетесь. Можно сделать на микроконтроллере, там программно можно давить дребезг.

Carpfish
UA9jes:

Но все это не будет похожим на вашу схему. И половинкой корпуса вы не обойдетесь.

Так если у Вас есть что предложить, так я с радостью соберу. А то хожу кругами вокруг этих схем а толку нет. Уже весь инет перерыл. Но я в этом не селен по этому и спрашиваю как нужно собрать что бы работало. И у меня нет принципиального момента по этой схеме. А похожа она или нет мне без разницы я уже готов был собрать на микросхеме и триггере.

UA9jes

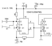
В двух словах, выход должен быть на мощном полевике как на первой схеме?
Собирайте, будет работать. От величины емкости подключенной к 4 ноге зависит
длительность нажатия на кнопку до включения.

Carpfish
UA9jes:

Собирайте, будет работать.

Понял спасибо соберу отпишусь. Вопрос куда подключается вторая нога (на минус как я понял). И судя по схеме эта схема на одном триггере.

UA9jes
Carpfish:

Вопрос куда подключается вторая нога (на минус как я понял).

Вторая нога не подключается ни куда. Это выход, его нельзя на минус.
Это схема на двух триггерах, первый включен как одновибратор, а второй как счетный. В совокупности это называется Т-триггер.

DantistЪ
Carpfish:

Так зачем наворачивать??? Пакетный выключатель поставить ампер на 40 и все. А заморачиваюсь я по тому что должно быть красиво и глас должно радовать.

У вас было бы красиво и одновременно очень надежно, если бы вы взяли другого типа кнопку (маленькую, красивую на малый ток) и пустили ее через реле. Самый надежный вариант.
В ваших кнопках есть одна большая проблема, в случае попадания влаги в них, возможно ложное срабатывание. Я бы последовательно с кнопкой поставил сопротивление как можно большего номинала, что бы обеспечить срабатывание только от непосредственно замкнутого контакта.
А вообще идеально было бы в место кнопок поставить герконы, замуровав их внутри судна. Берете магнит, подносите к одному поплавку, катер включается, а к другому выключается - красота и друзья все в шоке )))

------------------------------------------

ВОПРОС по двигателям!
Кто нибудь пробовал использовать двигатели от авто.бензонасосов?
Вчера попробовал его на БП, вроде вращает достойно. Вот думаю стоит ли заморачиваться?

Carpfish
DantistЪ:

У вас было бы красиво и одновременно очень надежно, если бы вы взяли другого типа кнопку (маленькую, красивую на малый ток) и пустили ее через реле. Самый надежный вариант.
В ваших кнопках есть одна большая проблема, в случае попадания влаги в них, возможно ложное срабатывание. Я бы последовательно с кнопкой поставил сопротивление как можно большего номинала, что бы обеспечить срабатывание только от непосредственно замкнутого контакта.
А вообще идеально было бы в место кнопок поставить герконы, замуровав их внутри судна. Берете магнит, подносите к одному поплавку, катер включается, а к другому выключается - красота и друзья все в шоке )))

Спасибо Вам за советы. Но кнопки у меня влагозащищенные . И геркон я тоже уже делал. У меня в альбоме есть фото парохода с магнитным ключом.

DantistЪ:

Кто нибудь пробовал использовать двигатели от авто.бензонасосов?
Вчера попробовал его на БП, вроде вращает достойно. Вот думаю стоит ли заморачиваться?

Если бензонасос погружной то мне кажется не вариант.Он тянет жидкость через себя и бензин служит как смазка.

DantistЪ
Carpfish:

Если бензонасос погружной то мне кажется не вариант.Он тянет жидкость через себя и бензин служит как смазка.

Погружной. Я его разобрал, выкинул крыльчатку, смазал густой смазкой и получился обычный мотор. Погонял его минут 5. Работает отлично и не греется. Просто интересно на сколько он мощный. Или хотя бы в сравнении с 550 мотором, который на сколько я понимаю является оптимальным.

Kosta23rus
DantistЪ:

Или хотя бы в сравнении с 550 мотором, который на сколько я понимаю является оптимальным.

все спорно, 555 моторы разные бывают. на одни моторы ставил- так корабль 8кг- на глисс вставал. вот тебе и 555 мотор.

DesperAlex

Поменял Аппу,установил телеметрию,вчера закончил с прошивкой GPS модуля,в кратце получил Аппу на 1.5-2 км,но не предел,еще установлю бустер на 2 ватта для увеличения дальности 10км с последующим использованием в авио проэктах.Вся телеметря выведена с помощью хаба Fr Sky на пульт.Показывает питание приемника,питание двигателя,температуру воды,температуру двигателей,два сигнализатора сигнала предатчика и телеметрии,скорость,часы и координаты,после прошивки и настройки GPS Ubox 6,так как на эти хабы не выпускают больше GPS датчиков,и купить нет в наличии.Показывает координаты GPS на экране пульта,такая сборка получается не дорогая,остается только испытания по координатам точки лова во время рыбалки,буду испытывать скоро,отпишусь удобно или нет.Все переделки на пульте HBK 6A
Дальность эхолота испытана на 150 бьет без приувеличеня,раньше бил только 30-50,нашел причину почему не работал дальше,внутри антенки при прокручивании оторвался проводок,а под термокембриком не видно.Дальность кораблика проверилась до 500м стабильно,на пульте показания 54 и 54 по сигналам,дальше не проверял,не видно как развернуть домой,но запас еще есть и не малый,думаю с координатами будет полегче управлять.
Все это черновой вариант,зимой буду делать автопилот,частично уже сделано…работаю дальше при возможности свободного времяни.
P.S.Забыл важный вопрос,кто нить сталкивался с такой проблемой и как ее решить,вопрос конечно NAVIX у него брал регуляторы,даю газ вперед катер слегка заварачивает в лево,стиком приходится выравнивать,может есть какое то решение механически,развесовку проверял,завала нет,на сухую видно что левый винт притормаживает на старте,грешу на регулятор…хотя может и ошибаюсь.

Kosta23rus
DesperAlex:

грешу на регулятор…хотя может и ошибаюсь.

у меня тоже такое было, втулка на валу сильно терла.
да и эти регули гавно!

MaikG3
DesperAlex:

на сухую видно что левый винт притормаживает на старте,грешу на регулятор…хотя может и ошибаюсь.

регуляторы местами поменяй и поймешь в чем причина.

gorodskoy

кому небуть попадались такие двигателя?
ни каких опознавательных знаков нет