BAIT BOAT для рыбалки

Carpfish
Genrish:

Т.е. слева джойстик работать может на повороты, а правый джойстик будет руководить скоростью?
Всё правильно я понял?

Нет не правильно!!! управление одним стиком. В вех и в низ это один канал а в право и влево это другой канал. Обычно это первый и второй.

Панкратов_Сергей
Carpfish:

Нет не правильно!!!

У вас внешний микшер, а вопрос был про программный в пульте, там вариантов настройки много.

Carpfish
Панкратов_Сергей:

У вас внешний микшер, а вопрос был про программный в пульте, там вариантов настройки много.

Возможно но написано было (Цитата Сообщение от Genrish Посмотреть сообщение
Т.е. слева джойстик работать может на повороты, а правый джойстик будет руководить скоростью?
Всё правильно я понял?
)
А это не микширование а управление разными каналами.

Панкратов_Сергей:

У вас внешний микшер,

На видио да, а у меня микшер в аппе.

Genrish
Carpfish:

управление одним стиком. В вех и в низ это один канал а в право и влево это другой канал. Обычно это первый и второй.

Андрей, если мне память не изменяет у вас должно быть видео на ютюбе про этот метод включения.

polovichok
Genrish:

Андрей, если мне память не изменяет у вас должно быть видео на ютюбе про этот метод включения.

Геннадий!
Что бы себе не морочить голову куда и что подключать рекомендую воспользоваться внешним микшером, разработанным ubd.
Работа приёмников разной аппаратуры различна: выходные импульсы с каналов могут быть последовательными, а могут иметь синхронные начальные фронты. Те микшеры, которые господствуют на рынках не все могут работать со вторым вариантом приёмников. У меня, кстати, именно такая аппаратура.
Так вот микшер ubd работает с любыми видами аппаратуры и включается в любые каналы. Настройка не требуется. По элементной базе менее 100 рублей.

ubd

Я микшеры не делаю.
100 руб, это если он сам будет паять. Не вводите людей в заблуждение.
Я делаю регуляторы в которые в прошивке уже встроен это микшер, который будет работать с любым приемником.

Если нужно кому, могу выложить схему и прошивку на мой микшер.

polovichok
ubd:

Я микшеры не делаю.

Сергей! Я как обычно написал не внятно. Конечно имелось в виду самостоятельное изготовление. Я, кстати, Геннадию предлагал бартер за дейдвуды. Он аккуратненько промолчал.

V_Alex
polovichok:

Работа приёмников разной аппаратуры различна: выходные импульсы с каналов могут быть последовательными, а могут иметь синхронные начальные фронты. Те микшеры, которые господствуют на рынках не все могут работать со вторым вариантом приёмников.

Микшер, который работает с любой аппаратурой, опубликован в “желтом” Гюнтере Миле в 1980 году. Программировать там ничего не нужно, но любителю попаять там есть, где развернуться.
И с переносом каналов в те времена никаких проблем не было. Все потенциометры джойстиков в пультах подключались к кодеру 3 или 5 точечными разъемами и их легко мог было “переназначить” на любой канал.

Genrish
polovichok:

Я, кстати, Геннадию предлагал бартер за дейдвуды. Он аккуратненько промолчал.

Герман, 😃 я не промолчал, я тактично сполз в сторону. 😃 Не в моих правилах лукавить, слово должно быть истиной и не чем другим.
Не сделав себе дейдвуд, и не имея пока опыта в этом направлении, не могу обещать чего-либо другим. Единственное, что я смог вам предложить - это 5мм валы от техники, которые у меня имеются в достатке.

polovichok
V_Alex:

Микшер, который работает с любой аппаратурой, опубликован в “желтом” Гюнтере Миле в 1980 году.

У меня нет основания Вам не верить. Просто мне не понравилось как у меня работает встроенный микшер. Занялся поиском схем и изготовлением на макетках. Всего было изготовлено 4 разных по элементам микшера. Все работали как чумные, моторы дергались в произвольном порядке.
Теперь всё как положено - с классическим раздраем.

PS. Прошу не ругать за качество фото.

Genrish
Barmaley1850:

Настройки за лодка за захранка с 2 мотора
В инете много видео настроек для двух моторов. Я настроил за пять минут и никаких миксеров не нужно.

Я то на русском плохо понимаю порой, а тут я так понимаю по-болгарски говорят.
Если бы русская речь звучала, то было бы все отлично.

V_Alex
polovichok:

Занялся поиском схем и изготовлением на макетках. Всего было изготовлено 4 разных по элементам микшера. Все работали как чумные, моторы дергались в произвольном порядке.

90% того, что выкладывается в сеть, является сырым продуктом как по софту, так и по схемотехнике. Это либо чисто любительские разработки, либо начальная стадия коммерческих проектов, когда разработчику требуются отзывы для дальнейшей работы. “Чумная” работа цифровых устройств, как правило, связана с несерьезным отношениям к цепям питания.

polovichok:

По элементной базе менее 100 рублей.

В 100 рублей Вы никак не поместитесь. Микшер для изготовления требует минимум 2 удлинителя 200-300 мм, плату, контроллер с кварцем, качественный стабилизатор питания и щепотку резисторов-конденсаторов.

polovichok
V_Alex:

качественный стабилизатор питания

Данный элемент не предусмотрен в виду питания от приемника. А кроме электролита на 470 мкФ 4 шунта керамикой.

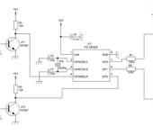
Схема от автора:

V_Alex:

В 100 рублей Вы никак не поместитесь.

Сразу чувствуется человек с коммерческой жилкой. Зачем же передергивать? PIC 32-35 рублей, кварц 6-8 рублей, два шнурка по 12 рублей. Дальше нужно считать?

V_Alex
polovichok:

Сразу чувствуется человек с коммерческой жилкой. Зачем же передергивать? PIC 32-35 рублей, кварц 6-8 рублей, два шнурка по 12 рублей. Дальше нужно считать?

Считать я умею достаточно хорошо 😃 Коммерческая жилка есть не только у меня, тут выше кто-то бартер предлагал 😉 . Но иногда и я бываю вполне бескорыстным 😃 :
www.rcdesign.ru/…/micro_receiver_for_parkflyer
www.rcdesign.ru/articles/…/battery_indicator
rcopen.com/forum/f10/topic11090
Это рабочие, проверенные и вполне “коммерческие” проекты.

Что касается микшеров, у нас немного разные представления о прекрасном:

Barmaley1850

Хочу задать один вопрос!!
кто нибуть озадачивался о снижении шума при движении кораблика?
мне не понравился в моем кораблике уровень шума! пустой стеклотекстолитовый корпус резонирует и многократно усиливает шум двигателей:( караблик слышно за десятки метров, а воде поверьте слышно во много раз дальше.
Разобрал и переделываю установку дейвудов и двигателей. Планирую на дейвуды одеть кусочек мягкой резиновой трубки и ее уже вклеить в корпус, так же крепление двигателей к корпусу через резиновые подушки сделать. Корпус в нутри обработаю гравитексом. Может я и слишком заморачиваюсь 😃 но у меня специальность звук-ультразвук…
После переделок конечно отпишусь тут.

Carpfish
Barmaley1850:

Корпус в нутри обработаю гравитексом.

Гравитекс Вам не поможет, только вес добавит. Наклейте пенопласт, он снизит шум.

ubd

Дисбаланс дейдвудов и винтов. В этом вся проблема. Еще люфты в подшипниках скольжения в дейдвудах.
На судомодельных соревнованиях, почти у всех шумно модель идет. Редко у кого тихо. Видимо так случайно получилось качественно механику сделать, или специально трудились на этим.

Barmaley1850
ubd:

Дисбаланс дейдвудов и винтов. В этом вся проблема. Еще люфты в подшипниках скольжения в дейдвудах.
На судомодельных соревнованиях, почти у всех шумно модель идет. Редко у кого тихо. Видимо так случайно получилось качественно механику сделать, или специально трудились на этим.

конечно трудился:) дейвуды муфты и двигатели отбалансированы, все на подшипниках, ничего не шумит выше нормы.

ubd

А шумоизоляцию автомобильную битумную наклеить изнутри? Её много не нужно. 40% площади заклеить и шум должен быть меньше.
По крайне мере в машинах это очень помогает. Особенно пол заклеить если, то дорогу намного меньше слышно.

ubd

А это специальный БК мотор, который можно в воду погружать?
И какой ток на полном газу? Не видно было. Увидел мельком 2,43А, что то мало, для такого диаметра винта…

Панкратов_Сергей
ubd:

А это специальный БК мотор, который можно в воду погружать?

Обычный. А кто может запретить его погружать? Боудены с подшипниками погружают же.

ubd:

И какой ток на полном газу? Не видно было. Увидел мельком 2,43А, что то мало, для такого диаметра винта…

Да, ток таков. Так и должно быть, все считалось и практика подтвердила.
Просто людям это не привычно после того как у них 320-амперные регули горят.
А это действительно привод с высоким КПД.
Двухграмовый регулятор практически не греется ( а что ему греться на 2 амперах когда он до 18 ампер?)

Carpfish
Barmaley1850:

дейвуды муфты и двигатели отбалансированы,

Мне тут недавно попросили Jabo реанимировать. Так вот шума от редукторов было столько что получилось как в анекдоте.
В два часа ночи услышал очень сильный стук в дверь, я так испугался что аж перфоратор из рук выронил.