Схема зарядника для пульта E-sky

svd

Предлагаю проверенную схему зарядного устройства для аккумуляторных батарей, установленных в пульте E-sky.
Эту схему я собрал после того, как установил в пульт NiMH аккумуляторы емкостью 1600мАч
Схема позволяет заряжать эти аккумуляторы током 400 мА, отключать зарядный ток по дельтапику или по таймеру, и осуществлять “капельный” подзаряд после окончания зарядки. Схема отличается простотой, да и по стоимости радиодеталей выходит не много. Время зарядки - 4 часа
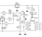
Схема выполнена на микросхеме MC33340.

svd

Да, чуть не забыл, в самом пульте надо будет закоротить перемычкой диод, идущий от разъема для зарядки.

ubd

Что выбирается переключателями?

AlexN
svd:

Схема выполнена на микросхеме MC33340… Время зарядки - 4 часа

Очень странно У MC33340 встроенный таймер с “отсечкой” на 3 часа. И то он должен срабатывать, если что-то не в порядке (или выбрано слишком малое значение зарядного тока, или дохлые аккумуляторы, или “не поймался” дельта-пик). Для аккумуляторов 1600 мА*ч зарядный ток 400мА в такой схеме явно мал, ждет их постоянный недозаряд 😒

svd

Что выбирается переключателями?

Переключателями выбирается время зарядки, в случае если не сработает отсечка

Очень странно У MC33340 встроенный таймер с “отсечкой” на 3 часа. И то он должен срабатывать, если что-то не в порядке (или выбрано слишком малое значение зарядного тока, или дохлые аккумуляторы, или “не поймался” дельта-пик). Для аккумуляторов 1600 мА*ч зарядный ток 400мА в такой схеме явно мал, ждет их постоянный недозаряд

Все расчеты выполнены в соответствии с даташитом, максимальное время отсечки по даташиту 4,5 часа. Пока у меня при зарядке аккумуляторов отсечка срабатывает раньше, чем срабатывает таймер.

MPetrovich

Описание принципа работы неплохо бы почитать. Не все так сильны в инглише, чтобы по даташитам шариться.

svd

а я сам не силен в английском, можно сказать совсем никак (((
Но там типовая схема, единственное что я добавил - это стабилизатор 12В для питания микросхемы MC33340. Формулы для расчета приведены там же в даташите.
А так, если коротко, то зарядное устройство обеспечивает быстрый заряд аккумуляторов с контролем по дельта V. Плюс встроеный таймер, если по каким-то причинам проскочили этот пик.
Еще можно почитать здесь.
Схема опробована с 8 аккумуляторами 1600мАч, установленными в пульте Esky

MPetrovich
svd:

а я сам не силен в английском, можно сказать совсем никак (((
Но там типовая схема, единственное что я добавил - это стабилизатор 12В для питания микросхемы MC33340. Формулы для расчета приведены там же в даташите.
А так, если коротко, то зарядное устройство обеспечивает быстрый заряд аккумуляторов с контролем по дельта V. Плюс встроеный таймер, если по каким-то причинам проскочили этот пик.
Еще можно почитать здесь.
Схема опробована с 8 аккумуляторами 1600мАч, установленными в пульте Esky

Ни фига не понял по той ссылке. А “короткое” описание, которое Вы дали равносильно этому: схема быстро заряжает аккумуляторы и не позволяет их взорвать. Суть, конечно, ясна, но хочется подробностей!

svd
MPetrovich:

Ни фига не понял по той ссылке. А “короткое” описание, которое Вы дали равносильно этому: схема быстро заряжает аккумуляторы и не позволяет их взорвать. Суть, конечно, ясна, но хочется подробностей!

Ну собственено там все просто. На стабилизаторе IC2 (LM317) собран стабилизатор тока. Величина тока задается резистором R6 и составляет 400мА. У меня в планах снизить этоо сопротивление до 2,2-2,4Ом и поднять ток до 450мА.
На микросхеме IC1 собран собственно контроллер быстрой зарядки, с выводов 2,3 контроллер управляет стабилизатором тока, на выводе 1 IC1 через делитель R1,R2 производится контроль напряжения на аккумуляторах, и как только контроллер отметит снижение напряжения на подключенном аккумуляторе (дельта V) контроллер подает команду по выводам 2,3 на отключения стабилизатора тока. Зарядка большим током прекращается. После этого аккумуляторы подзаряжаются “капельным” методом, током 30мА через R5 VD5.
Переключателем задается время отключения таймера.
При подключении аккумулятора к ЗУ и подачи на него питания, начинает моргать светодиод HL1. Идет быстрая зарядка. Если HL1 светится постоянно, быстрая зарядка окончена, идет “капельный” подзаряд.
Если будут какие-нибудь вопросы, то задавайте их пожалуйста поконкретней. 😇

MPetrovich

IC3 - это стабилизатор напряжения питания IC1? Источник тока придуман Вами или взят из даташита?

svd
MPetrovich:

IC3 - это стабилизатор напряжения питания IC1? Источник тока придуман Вами или взят из даташита?

Да, у микросхемы MC33340 максимум по питанию 18В, поэтому я и поставил имеющийся в наличии стабилизатор. Заместо него вполне можно поставить цепочку с резистором и стабилитроном на 12-14В. Но мне интегральный стабилизатор проще 😃
Источник тока не я придумывал. Если уж брать истоки, то в даташите на LM317 он описан и приведены схемы.
А сама схема зарядного устройства также взята из даташита на МС33340. Этот самый даташит и прикладываю к этому сообщению

MC33340D.zip

svd
MPetrovich:

Разобрался. Спасибо.

Не за что. Рад был помочь 😃

MPetrovich

Просветите вот по какому вопросу: как протекает зарядка батареи из восьми аккумуляторов в случае, когда не все элементы разряжены в одинаковой степени? На мой взгляд, те элементы, которые разряжены сильнее недозаряжаються, а разряженные слабее перезаряжаються.

svd
MPetrovich:

Просветите вот по какому вопросу: как протекает зарядка батареи из восьми аккумуляторов в случае, когда не все элементы разряжены в одинаковой степени? На мой взгляд, те элементы, которые разряжены сильнее недозаряжаються, а разряженные слабее перезаряжаються.

Так и будет. Но с учетом того, что для пульта были специально приобретены аккумуляторы, и они не извлекаются из пульта для других надобностей, то данным эффектом я пренебрег. Использовать разнотипные аккумуляторы я не рекомендую.
Цена вопроса для пульта 8 аккумуляторов GP 1600 по 60 руб/шт. Меньшей емкости и дешевле я просто не нашел.

MPetrovich
svd:

Так и будет. Но с учетом того, что для пульта были специально приобретены аккумуляторы, и они не извлекаются из пульта для других надобностей, то данным эффектом я пренебрег. Использовать разнотипные аккумуляторы я не рекомендую.
Цена вопроса для пульта 8 аккумуляторов GP 1600 по 60 руб/шт. Меньшей емкости и дешевле я просто не нашел.

Я так и думал! Это к сожалению не мой вариант, поскольку у меня аккумуляторы постоянно вращаються: передатчик - камера - фонарь и пр.

svd
MPetrovich:

Я так и думал! Это к сожалению не мой вариант, поскольку у меня аккумуляторы постоянно вращаються: передатчик - камера - фонарь и пр.

ну тогда вам могу посоветовать только купить зарядник Ansmann. Там можно заряжать раздельно и одновременно до 12 аккумуляторов типоразмера АА

AlexN
MPetrovich:

у меня аккумуляторы постоянно вращаються: передатчик - камера - фонарь и пр.

Из достаточно дешевого и надежного есть зарядники Camelion, очень компактные, питание от 220В, внутри микроконтроллер, на 4 аккумулятора, каждый заряжается по дельта-пику + на каждую пару стоит термодатчик.
Вот такая зверушка у меня дома трудится