jdm программатор

Kostyan

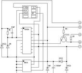
На просторах интернет нашел вот такие схемы данного программатора. Какая из них реальна рабочая?

ILUHA
Kostyan:

На просторах интернет нашел вот такие схемы данного программатора. Какая из них реальна рабочая?

вторая точно работает

Игорь_Лынёв
ILUHA:

вторая точно работает

Да и первая тоже ,только в совте придется птичку поставить , “инверия данных ввода”

Kostyan

[quoteвторая точно работает
[/quote]
А какие-нибудь элементы требуют подгонки?

Jdm подключается к COM порту?
Здесь нашел назначение его выводов:
www.vvvas.ru/it/con_db9.html
Почему не совпадают номера выводов?
ЧТо означает DTR(20). Номер вывода?

№ вывода Обозначение Описание
1 CD Carrier Detect (Определение несущей)
2 RXD Receive Data (Принимаемые данные)
3 TXD Transmit Data (Передаваемые данные)
4 DTR Data TerminalReady (Готовность терминала)
5 GND System Ground (Корпус системы)
6 DSR Data Set Ready (Готовность данных)
7 RTS Request to Send (Запрос на отправку)
8 CTS Clear to Send (Готовность к приему)
9 RI Ring Indicator (Индикатор звонка)

romychs

Разъемы интерфейса RS232 могут быть не только 9-ти пиновые, но и 25-пиновые. На DB25 как раз пин 20 это DTR.

Kostyan
romychs:

Разъемы интерфейса RS232 могут быть не только 9-ти пиновые, но и 25-пиновые. На DB25 как раз пин 20 это DTR.

Ясно. Благодарю.

Игорь_Лынёв
Kostyan:

На просторах интернет нашел вот такие схемы данного программатора. Какая из них реальна рабочая?

Да забыл сказать у обоих схем могут быть проблемы с питанием на некоторых современных материнках , напругу там на сом уменшили чтоли, была такая ситуация на P166, P433 работает без проблем а на 1000 целероне не прошивает хот ты тресни,Выяснилос что Uprg еле доходит до 9 вольт, пришлось делат гибрид компика с jdm ом

NikKon

Да действительно эта схема прекрасно работает и на новых компах, я столкнулся с такой проблемой. Ниже на форуме есть ссылка на описание и там же печатная плата, причем двух видов. (тема: ещё раз fms, кабель, программатор)

успехов!

4 months later
Kostyan
Игорь_Лынёв:

Да забыл сказать у обоих схем могут быть проблемы с питанием на некоторых современных материнках , напругу там на сом уменшили чтоли, была  такая ситуация на  P166, P433 работает без проблем а на 1000 целероне не прошивает хот ты тресни,Выяснилос что Uprg еле доходит до 9 вольт, пришлось делат гибрид компика с jdm ом

Вопрос владельцам рабочих программаторов, выполненных по приведенным выше схемам:
какое напряжение на выходе TXD Com порта у Вас?
На моем 9,5 В ? Достаточно ли его для сброса MCLR?

Vitaly

Конкретно для JDM - достаточно. Потому что схема сделана так, что “землей” является не обший провод COM-а, а отрицательный сигнал. То есть, напряжение как бы удваивается (и потом лишнее гасится стабилитроном).

Kostyan

Хм…вот в чем секрет.

Еще один вопрос:
Почему во второй схеме задействованы почти все выводы микроконтроллера? А не пять , как у других схем.

dmitryu

Присмотрись внимательней - там в одну и ту-же панельку можно воткнуть PIC12, PIC16 и EEPROM. Поэтому на панельке свободного места и не осталось

Kostyan

Верно, да внимательности у меня не занимать 😃

Minus
Kostyan:

Верно, да внимательности у меня не занимать 😃

ничего, когда в N-дцатый раз тебе придётьси перелопачивать инет с очередным “а куда ещё транзистор в ЖДМ добавить чтобы новый проц сконфигурированый на внутренний RC генератор прошился во второй раз” внимательность таки должна проснутьси и подсказать что тебе уже неоднократно советовали собрать нормальный программатор с внешним питанием и MAX232 😛

ИМХО: JDM - глюкало всёжтаки для одноразовых поделок, и ежли ты собираешься писательствовать и отлаживаться то нормальный программатор просто необходим.

P.S. МАХ232 на Жданах есть. Как и в Интеграловском магазине местный аналог.
Весьма недорого.
P.P.S. одноразово прошить можно и не собирая JDM - наверняка у знакомых (знакомых знакомых) есть чтоньть готовое проверенно-рабочее 😉

Prikupets

Извините, что влезаю - накипело 😠 У меня тоже был JDM который работал со старым компом, потом на ВСЕХ новых писать перестал. Я спаял LPT-программер и теперь НИКАКИХ глюков. Вот блог Рекомендую 😃