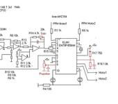
нарисовал на скорую руку схемку (точнее часть её) от блоков 3х1 и 4х1 вертолётов FP и CP соответственно. Идея заменить проц на осмысленный и реализовать HH режим в гироскопе.
Вопрос можно ли это сделать чисто програмно не трогая схему гироскопа?
Идея заменить проц на осмысленный и реализовать HH режим в гироскопе. Вопрос можно ли это сделать чисто програмно не трогая схему гироскопа?
Можно. Как раз программно heading hold и делают.
несколько странно, 2 интегратора, аналоговая? компенсация смещения нуля…
Приблизительно, каков порядок емкостей в интеграторах? есть ли на плате доп. температурный датчик? и что-то, что может им являтся? диод, например…
Сам датчик скорее всего ENC 03J…
несколько странно, 2 интегратора, аналоговая? компенсация смещения нуля…
Приблизительно, каков порядок емкостей в интеграторах? есть ли на плате доп. температурный датчик? и что-то, что может им являтся? диод, например…
Сам датчик скорее всего ENC 03J…
дык отож
ёмкости не знаю они ж не маркированые а отпаивать мерять неохота мелкие очень.
температурного датчика нет этож самые простые блоки. Поэтому буржуи на своих форумах пишут про температурный дрейф как возможный большой недостаток подобной самопальщины.
Интегратор там один ( где второй?) на нём я так понял интегрируется шим с проца для замеса к сигналу гиры.
По муратовским гироскопам инфу добыть невозможно. В пдфе только схема типового включения и всё.
маркировка как таковая отсутствует и определить модель нельзя кроме того что это именно мурата.
Я так вообще до конца не понял Ref это выход или вход …
ну, я вижу на схеме по крайней мере 2 интегратора на операционниках поэтому и спрашиваю про емкости. про софт этой вещи я ничего, увы, не знаю. ref это выход внутреннего опорника, плывет от температуры. ноль относительно опорника плывет от температуры так же. то в одну сторону, то в другую 😃😃 зависит от конкретного датчика. при термостабизации в лоб я добился ухода 12-16 градусов в минуту- мне мало. для верта- сойдет. ели использовать пару датчикв, можно до 5-8 градусов уход убрать. а если их выбирать из партии в 40-60 штук, то и до 3-х. но сильно дорого для моделиста выйдет. 😃😃
ну, я вижу на схеме по крайней мере 2 интегратора на операционниках поэтому и спрашиваю про емкости. про софт этой вещи я ничего, увы, не знаю. ref это выход внутреннего опорника, плывет от температуры. ноль относительно опорника плывет от температуры так же. то в одну сторону, то в другую 😃😃 зависит от конкретного датчика. при термостабизации в лоб я добился ухода 12-16 градусов в минуту- мне мало. для верта- сойдет. ели использовать пару датчикв, можно до 5-8 градусов уход убрать. а если их выбирать из партии в 40-60 штук, то и до 3-х. но сильно дорого для моделиста выйдет. 😃😃
А если прилепить к нему термодатчик от материнки и процом оцифровывать а кривую коррекции подобрать и зашить?
Во всех модельных гироскопах так и делают. только там в основном цифровые датчики ставятся, 1820, например. А для минимизации уходов при интегрировании термостатирование более выгодно.
{"assets_hash":"a8b26fa7f6e768b07a72c8c9aadb9422","page_data":{"users":{"3a491c653df9550077797e71":{"_id":"3a491c653df9550077797e71","hid":295,"name":"serj","nick":"serj","avatar_id":null,"css":""},"3d4a30483df95500777977e0":{"_id":"3d4a30483df95500777977e0","hid":624,"name":"toxa","nick":"toxa","avatar_id":null,"css":""},"41dd83ab3df955007779299c":{"_id":"41dd83ab3df955007779299c","hid":5579,"name":"yura_v","nick":"yura_v","avatar_id":null,"css":""}},"settings":{"can_see_ip":false,"can_report_abuse":false,"can_see_hellbanned":false,"forum_can_view":true,"forum_can_reply":false,"forum_edit_max_time":30,"forum_can_close_topic":false,"forum_show_ignored":false,"forum_mod_can_delete_topics":false,"forum_mod_can_hard_delete_topics":false,"forum_mod_can_see_hard_deleted_topics":false,"forum_mod_can_edit_posts":false,"forum_mod_can_pin_topic":false,"forum_mod_can_edit_titles":false,"forum_mod_can_close_topic":false,"can_vote":false,"forum_mod_can_add_infractions":false,"forum_topic_title_min_length":10,"forum_reply_old_post_threshold":30,"votes_add_max_time":168,"forum_show_post_interval":7,"can_see_deleted_users":false},"section":{"_id":"61c9a54c3df9550077bb50ba","hid":8,"title":"Самодельная электроника, компьютерные программы","parent":"61c9a54c3df9550077bb50f3","description":"Софт для моделирования и черчения, самодельные электронные устройства.","is_category":false,"is_votable":true,"is_writable":true,"cache":{"topic_count":2668,"post_count":48285,"last_post":"69396824b4761b70be1cf1f6","last_topic":"6936752c44153b3865eede83","last_topic_hid":572669,"last_topic_title":"Последовательность работы сервоприводов.","last_ts":"2025-12-10T12:31:32.140Z","last_user":"4f3e22e13df955007774805c"}},"topic":{"_id":"43cb6f819970730077ff909f","hid":34304,"title":"Срисовал схему своего гироскопа E-sky вертолёта","views_count":4581,"last_post_counter":7,"cache":{"post_count":7,"first_post":"43cb6f819970730077ff930a","first_ts":"2006-01-16T10:03:45.000Z","first_user":"41dd83ab3df955007779299c","last_post":"43ce6d5b9970730077ff9316","last_post_hid":7,"last_ts":"2006-01-18T16:31:23.000Z","last_user":"3a491c653df9550077797e71"},"st":1,"section":"61c9a54c3df9550077bb50ba"},"subscription":null,"pagination":{"total":7,"per_page":25,"chunk_offset":0},"posts_list_before_post":["paginator","datediff"]},"locale":"en-US","user_id":"000000000000000000000000","user_hid":0,"user_name":"","user_nick":"","user_avatar":null,"is_member":false,"settings":{"can_access_acp":false,"can_use_dialogs":false,"hide_heavy_content":false},"unread_dialogs":false,"footer":{"rules":{"to":"common.rules"},"contacts":{"to":"rco-nodeca.contacts"}},"navbar":{"tracker":{"to":"users.tracker","autoselect":false,"priority":10},"forum":{"to":"forum.index"},"blogs":{"to":"blogs.index"},"clubs":{"to":"clubs.index"},"market":{"to":"market.index.buy"}},"recaptcha":{"public_key":"6LcyTs0dAAAAADW_1wxPfl0IHuXxBG7vMSSX26Z4"},"layout":"common.layout"}