Нужна схема приемник + передатчик

vlad4er

Вот вообщем хочу сваять что-то такое и не могу найти ни одной нормальной схемы… 😦 Думаю здесь мне помогут. 😃 Заранее спасибо.
P.S.
Паяльник в руках держу не первый год и в схемах разбираюсь.

Modris

Posmotrite na prijemnjik s etogo saita. Mnogije delalji i dovoljno uda4no. Opsuzhdalos v forume nje odin raz !!!
Mozho delatj raznije peredat4iki, no vot visoko4astotnuju 4astj, ja dumaju, budet lu4she ispoljzovatj uzhe gotovuju.
Kstaete, voprosik. $to posovetujete v mesto MC3371, poskoljku etu igrushku uzhe njedodtatj 😦 , a do sintezatorov mi jesho njedoroslji .

PS.
prijemnjik s dekoderom ot Bruce Abbot vesit 8g.

Kto podeljitsa shemkoi vhodnovo usiljitelja dlja prijemnjika na MC3371?

chwor
Modris:

Kto podeljitsa shemkoi vhodnovo usiljitelja dlja prijemnjika na MC3371?

Посмотрите здесь в разделе ТЕЛЕМЕХАНИКА

Lom

Приветик!!
А как насчет инфракрасного управления?! Это для комнатных/зальных моделек весом примерно 10гр. Собирается до безобразия просто - на микроконтроллере передатчик и приемник соответственно! Программирую PIC’и, счас вот на Си перешел - песня!! А то на асме конечно скучно…Вот ссылка на сайт японский Киоши Танака
Успехов!!!

vlad4er

спасибо, а для схемки на этом сайте передатчик какой?

Lom

Приветик!!!
Вот здесь: babelfish.altavista.com/…/trurl_pagecontent?lp=ja_…
Найдешь схемы и прошивки передатчиков/приемников…Я пробовал собрать - не пошло…Пришлось самому писать заново проги для управления. Счас вот доделаю приемник - посмотрим что получится…На макетной плате вроде все нормально. Результаты обязательно обнародую…Счас балуюсь X-Twin’ом во дворе!! Нравится!!!

chwor
Lom:

Приветик!!
А как насчет инфракрасного управления?! Это для комнатных/зальных моделек весом примерно 10гр. Собирается до безобразия просто - на микроконтроллере передатчик и приемник соответственно! Программирую PIC’и, счас вот на Си перешел - песня!! А то на асме конечно скучно…Вот ссылка на сайт японский Киоши Танака
Успехов!!!

Вот ето бьiло на мой микровертолет. У него встроеной миксер на два канала. Работает как надо.
YAPP - класньiй декодер. У меня дергал, но люди говорят что работает.
Где то бьiла схема инфракрасного передатчика на PIC12F629. 4 канала - пробавал и работает класно. Взял из rcgroups.com.

ubd

Вот вообщем хочу сваять что-то такое и не могу найти ни одной нормальной схемы… Думаю здесь мне помогут. Заранее спасибо.
P.S.
Паяльник в руках держу не первый год и в схемах разбираюсь.

На этом сайте есть очень хорошая схема приёмника, а передатчик осуждали миллион раз на форуме.

vlad4er

Спасибо, если не затруднит то моно ссылочку или название темы, где обсуждали передатчик?
Да и еще, забыл сказать - все ето добро на машинку с ел. двигателем

ubd

Вот тут передатчик обсуждают.

rcopen.com/forum/f8/topic28745

А вообще это тема сто раз подымалась, поищи в поиске.

Я прикрепил файл с описанием передатчика. Более подробного описания передатчика я в интернете не встречал.

vlad4er

Спасибо!
Поиск использовал не раз, ну ладно пойду искать 😃

ubd

Зайди на форум www.rcmaster.ru там обсуждали эти схемы которые Tx.rar.

vlad4er

Посидел, почитал - есть вопрос:
в статье написали: “применялись стандартные кварцы из комплектов аппаратуры Futaba на диапазон 40 МГц” - Это на сколько МГц кварцы?
И еще есть ли у вас печатка для передатчика?

ubd

Посидел, почитал - есть вопрос:
в статье написали: “применялись стандартные кварцы из комплектов аппаратуры Futaba на диапазон 40 МГц” - Это на сколько МГц кварцы?

Если тебе нужна сетка частот, у меня где то есть на диске, могу выложить если нужно. Ты если будешь делать, то просто покупаешь фирменный кварц Futaba или Hitec на какой нибуть канал, такой кокого ни укого нет их твоих друзей моделистов, и всё утебя работает. Сообветствено кварц для приёмника и для передатчика, они разные. Скажем цварц на 52 канал - это частота 40,685 Мгц, на самом деле у приёмника 13,41 Мгц, а у передатчика 13,65166 Мгц.

И еще есть ли у вас печатка для передатчика?

Есть пока только высокочастотная часть. Кодер на работе нужно посмотреть.

vlad4er

Во спасибки! 😃 Плата разведена на ура - особенно земля! Ведь это очень важно для защиты от помех…
Решил собрать приемник как на сайте, и передатчик по схеме как на www.rcmaster.ru
Есть вопрос: во сколько встанут кварцы? и где их лучше брать - у меня в городе их нету 😕
Сетку частот - можно, но лучше на мое мыло.

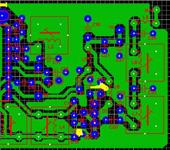
focus

Плата разведена на ура - особенно земля!

вы конечно извняйте, но земля на ура не разведена…

желтым цветом - слабые места.

ubd

А в чём заключается их слабость?

Aleksey_Gorelikov
ubd:

А в чём заключается их слабость?

Вверху - там с землей вобще соединения неыло, внизу - в качестве соединения - экраны катушек… Неправильно это! Если ток по экрану пускать - от него смысла не будет.

ubd

Вверху - там с землей вобще соединения небыло…

Вообще то было.

Я эту схему на этой печатке собрал, но не сразу запустил. Там, почему то, выходной транзистор не открывался, я его отдал настраивать опытному радиолюбителю со стажем 40 лет. Он сказал, что плата разведена правильно. Схема у него сразу то же не заработала, транзистор не открылся. Он на его базу подал небольшой положительный потенциал, и всё пошло. Мощность примерно 0,5 Вт.

Значит, от неправильной разводки земли, может выходной транзистор не открываться?

Ребят, ну тогда поправьте плату, как оно должно быть. Вам будут многие благодарны… PLZ… 😊

Aleksey_Gorelikov
ubd:

Вообще то было.

Значит, от неправильной разводки земли, может выходной транзистор не открываться?

Ребят, ну тогда поправьте плату, как оно должно быть. Вам будут многие благодарны… PLZ… 😊

Я первоисточник не смотрел. Вобще на таких частотах такая земля не будет сильно сказываться. Транзистор не по этой причине не открывался. Смотри форум по этой схеме на рсмастер.ру.

focus

Вот, поправил. Точно должно работать. плата двусторонняя. Но в домашних условиях делается с легкостью. Вроде бы без ошибок… 😊

Tx_40_MOD.rar

икс600

привет всем самодельщикам
я тоже хотел построить себе радио но что то руки некак недоходят вот выкидываю немного из того что есть
за текст неругайте переводил компьютер
www.alldatasheet.com это бесплатные даташиты в огромном количестве

_____________.rar

Anton_M

Советую бесплатно заказать пару трансиверов trf6309 на ti.com там же взять всю доку на радиолинк и МК бесплатно msp430.