Копался в старом хламе, нашел пару фонариков. Хотел выбросить, но передумал, решил им вернуть новую жизнь. Как ни странно, но готовых решений не нашел. Видел либо аналоговые стабилизаторы, либо использовались внешние buck-boost драйвера, типа TPS63000. Сделал софтовый драйвер.
Функционал по сути стандартный: три уровня мощности 40ма, 200ма, 500ма (щадящий режим для 3W светодиода),+ строб. Короткое нажатие - отключение, удерживание - следующий режим.
Если при включении продолжать удерживать, запускает тест батареи, далее 1…3 мигания соответствие: почти разряжена, норма, почти полностью заряжена.
Отключение от глубокого разряда- установкой фузов тиньки.
В отключенном состоянии замерить потребляемый ток моим мультиметром не удалось (показывает 0).
Зарядник- готовая платка c aliexpress (по сто рублей пучек).
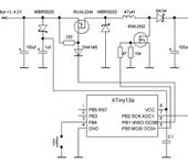
Схемка: Прошивка, разводка.
{"assets_hash":"a8b26fa7f6e768b07a72c8c9aadb9422","page_data":{"users":{"47ce0c933df955007777d11e":{"_id":"47ce0c933df955007777d11e","hid":32219,"name":"msv","nick":"msv","avatar_id":null,"css":""}},"settings":{"can_see_ip":false,"can_report_abuse":false,"can_see_hellbanned":false,"forum_can_view":true,"forum_can_reply":false,"forum_edit_max_time":30,"forum_can_close_topic":false,"forum_show_ignored":false,"forum_mod_can_delete_topics":false,"forum_mod_can_hard_delete_topics":false,"forum_mod_can_see_hard_deleted_topics":false,"forum_mod_can_edit_posts":false,"forum_mod_can_pin_topic":false,"forum_mod_can_edit_titles":false,"forum_mod_can_close_topic":false,"can_vote":false,"forum_mod_can_add_infractions":false,"forum_topic_title_min_length":10,"forum_reply_old_post_threshold":30,"votes_add_max_time":168,"forum_show_post_interval":7,"can_see_deleted_users":false},"section":{"_id":"61c9a54c3df9550077bb50ba","hid":8,"title":"Самодельная электроника, компьютерные программы","parent":"61c9a54c3df9550077bb50f3","description":"Софт для моделирования и черчения, самодельные электронные устройства.","is_category":false,"is_votable":true,"is_writable":true,"cache":{"topic_count":2668,"post_count":48285,"last_post":"69396824b4761b70be1cf1f6","last_topic":"6936752c44153b3865eede83","last_topic_hid":572669,"last_topic_title":"Последовательность работы сервоприводов.","last_ts":"2025-12-10T12:31:32.140Z","last_user":"4f3e22e13df955007774805c"}},"topic":{"_id":"5a4b77bf3df9550077cd499b","hid":513843,"title":"LED фонарик на attiny13 (buck-boost)","views_count":2819,"last_post_counter":1,"cache":{"post_count":1,"first_post":"5a4b77bf3df9550077cd4c3d","first_ts":"2018-01-02T12:14:55.000Z","first_user":"47ce0c933df955007777d11e","last_post":"5a4b77bf3df9550077cd4c3d","last_post_hid":1,"last_ts":"2018-01-02T12:14:55.000Z","last_user":"47ce0c933df955007777d11e"},"st":1,"section":"61c9a54c3df9550077bb50ba"},"subscription":null,"pagination":{"total":1,"per_page":25,"chunk_offset":0},"posts_list_before_post":["paginator","datediff"]},"locale":"en-US","user_id":"000000000000000000000000","user_hid":0,"user_name":"","user_nick":"","user_avatar":null,"is_member":false,"settings":{"can_access_acp":false,"can_use_dialogs":false,"hide_heavy_content":false},"unread_dialogs":false,"footer":{"rules":{"to":"common.rules"},"contacts":{"to":"rco-nodeca.contacts"}},"navbar":{"tracker":{"to":"users.tracker","autoselect":false,"priority":10},"forum":{"to":"forum.index"},"blogs":{"to":"blogs.index"},"clubs":{"to":"clubs.index"},"market":{"to":"market.index.buy"}},"recaptcha":{"public_key":"6LcyTs0dAAAAADW_1wxPfl0IHuXxBG7vMSSX26Z4"},"layout":"common.layout"}