Навигационные огни
Собрал девайс - НЕ РАБОТАЕТ! Светодиод постоянно горит, не реагируя на комманды с пульта! По идее это значит, что транзистор всё время открыт… В чём тут может быть дело? Сам транзистор глючить может?
ЗЫ: Собрал точно по схеме , детали не перегревал, КЗ нигде нету… Странно…
Методика настройки следущая.
Заменить резистор 120к на цепочку постоянный 10к + переменный 150-500к (непринципиально)
Подключиться к каналу . Поставить джойстик в среднее положение.
Крутить переменник пока не появится изменение состояния на выходе 2 - 0\1.
Померить сопротивление цепочки и поставить вместо неё соотв. пост. резистор.
Пасиб, буду пробовать…
После долгих мучений наконец заработало! Как и советовал Andrej100, я поставил подстроечный резистор вместо 120к и подобрал необходимое сопротивление. В итоге оказалось, что стабильно работает в диапазоне 43-66 кОм. Я впаял резистор на 57 (он просто первый подруку попался) и всё пучком!
Теперь замени транзистор с реле на полевой транзистор, и станет еще лучше и компактнее. 😁
Транзистор у меня и так маленький, а реле я и не ставил. У меня ведь всего-лишь один светодиод, я прямо его и поставил…
Интересно, а можно ли на этой основе или чем-то подобном сообразить схемку немного посложнее - для включения по трем позициям переключателя, делать на PIC’е не хотелось бы - чтобы не возится с программатором, программой и т.п., делать три отдельные схемы с разной настройкой - по весу и объему накладно (хотя пока остановился на таком варианте).
Вариант применения - отображение на трехцветном светодиоде включенного полетного режима и ненулевой позиции канала газа - это для дополнительной безопасности, когда сперва приемник включаешь, потом регулятор, ну и в полете напоминать в IDLE или нет. Подключаться должно в канал приемника, куда транслируется положение переключателя полетных режимов, а чтобы на газ реагировал - добавляется микшер газ-канал режимов. Единственно в MODE 2 будут гореть все 3 светодиода…
Второй вариант применения, но для двух позиций - это включение обвеса подсветки во время полета и добавление к ней посадочных “прожекторов” (можно и сирены) для посадки (а так же эту байду можно на файлсейве запрограммировать - если сигнал пропадет или упадет - будет светиться и орать)…
В общем есть у кого какие мысли по оптимизации схемы на несколько положений, вместо тупого дублирования нескольких схем с разными настройками?
Ян, а Вы в чем платы проектируете и как изготавливаете?
Я вот думаю сделать двустороннюю плату с двумя каналами, для уменьшения габаритов, только у меня там будет транзистор попроще и реле твердотельное (чтобы гальванически развязать регулятор для светящихся полос - а то когда он в общей схеме у меня помехи идут)…
Платы я развожу в DipTrace www.diptrace.com/rus/
Программа простая, имеет русский интерфейс, легко создавать новые элементы. До 250 выводов бесплатная. С двухсторонними платами не связываюсь, не умею делать металлизацию, а переходы паять не хочу. Все развожу на одной стороне, и ставлю ЧИП перемычки. Габарит не напрягает.
Вот обещанная фотка.
Спасибо, гляну
С двухсторонними платами не связываюсь, не умею делать металлизацию, а переходы паять не хочу.
Ну для данной схемы можно две независимые схемки развести на разных сторонах, а пропаивать надо будет только сигнал и питание, что и так проводами подводится…
Еще вопрос автору схемы - какого назначение резистора на 100К с плюса питания на базу полевика ?
Вот вчера протестил на макетке вариант схемки выключателя с твердотельным реле, с минимальным количеством элементов, вроде работает. Вариант с реле нужен для развязки основного питания и питания регулятора для светящихся полосок (иначе он в приемник помехи гонит). Заработало прямым включением к выходному сигналу таймера. Платка должна получиться совсем небольшая - порядка 2х3см. Вопрос к знатокам - какие косорезы возможны, стоит ли все-таки поставить транзистор типа КТ3130 (BC846)?
Наконец решил выложить кое-что, что я тут на основе этой схемы сделал…
Вкратце об устройстве - оно работает на двухпозиционном переключателе:
- первое (среднее) положение включает обвес из светодиодов и светящихся полосок;
- второе (крайнее) положение включает посадочный прожектор (у меня вертолет) или посадочные огни и сирену (удобно для поиска - все светится и пищит)
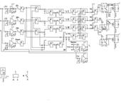
Основной идеей при модификации схемы и ее разводке была максимальная минимизация и облегчение, т.к. она используется на небольшом вертолете 450го класса, поэтому: - все собрано на двусторонней плате 29х54мм, без металлизации (только сквозные перемычки и ноги не SMD-деталей)
- на плате используются маленькие JST-разъемы с шагом 1.5мм (держат ток до 0.7А), только указанный на плате разъем для провода в приемник я не впаивал, а впаял непосредственно сам провод
- для преобразователя светящихся полосок (я использую Align’овский) и развязки его от основного питания (иначе будут идти помехи в приемник), используется питание одной липолькой 3.7В с включением через твердотельное реле (PVG612 или PVN012) схемы DC-DC StepUp преобразователя до 12В на MAX 1771; потребляемый ток от липольки составляет порядка 150мА, поэтому емкость липольки определяйте для себя сами, я нашел себе за 220р 850мАч в хобби для всех…
Резисторы для подключения цепочек диодов можно впаять и в плату, но я в конечном итоге поставил там перемычки и резисторы будут непосредственно на цепочках - так их можно будет запаралелить в один разъем, да и охлаждаться они лучше будут снаружи…
Вся элементная база покупалась в чип-дип, поэтому взял так сказать что более-менее подходило, в частности это касается номиналов резисторов (0.4 Ом на DC-DC StepUp - это 3 паралельных SMD 1206 по 1.2 Ом; 65К - это два по 130К), фетов (взял IRF7303 - двухканальные на 5.3А 30В, должно хватить). Пьезоизлучатель установил со встроенным генератором (SMT-13).
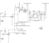
Итак сама схема и иже с ней, во вложенных файлах:
- Схема
- Печатка двухсторонняя отзеркаленная 600 DPI (для печати на лазернике на пленке для последующего перевода и травления - великая технология для домашнего использования, вспоминая то как это делалось 15-20 лет назад в радиокружке)
- Схема установки компонентов
- Исходники в DipTrace
При переводе печатки, т.к. она двусторонняя, рекомендую предварительно по шаблону просверлить в заготовке отверстия перемычек или деталей, после чего булавками совместить отверстия верхней и нижней платы для перевода на текстолит и закрепить, иначе будут проблемы со совмещением отверстий слоев… Так же рекомендую печатать на одной пленке побольше экземпляров (размножить в фотошопе), т.к. иногда на неновом картридже некоторые дорожки могут не пропечатываться, а так же один экземпляр нужен будет для сверления…
Летал с этим обвесом (правда пока подключил только полоски и прожектор, под габариты еще не подобрал диодики) в субботу - все работает на ура!
Фотки того что получилось добавлю попозже - на выходных / праздниках…
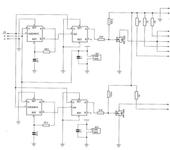
И еще одна маленькая простенькая схемка на этой же основе, на плате 19х29 мм - выключатель регулятора (только для тех, которые имеют внешний маленький переключатель, типа Quark 33A), я его на своем вертолете повесил на канал выпуска шасси, на всякий случай дублирующий механический выключатель оставил. Теперь соотвественно на вертолете включаю выключателем внешний BEC, а потом уже могу запускать регулятор с пульта, что есть удобно…
Если у кого есть желание - могу к нему вывесить остальное (печатку и файлы DipTrace)
Всё это сильно круто! Спасибо ! Вы мне помогли разобратся и избавится от операционного усилителя (в моей схеме ОУD1) !
Вообшем меняю 8 ног на 14-цать, за то питание проще 😋 (пусть регулировок менше) мне главное отсечь тахометр заданий потенциал в процентах … (12 000 об в мин = 200 гц = 100%) будем плясать от Вашей схемки !!!
Моя тоже прелогается , но это ещё не офишировалось, что это такое и публикуется в первие 😈
Такая же фигня. Хотел собрать включатель стопарей на РЕВО, споял - не работает. Диод горит, ни на что не реагирует. Загарается при включении питания. После нескольких включений/выключений - перестает гореть при включении, но и опять же, не загорается ни под каким соусом. Резистор подстроечный 68кОм, последовательно с 10 кОм. Кондер - 2 шт.паралельно с обозначением 103. Быть может эта схема работает с цифровыми приемниками а у меня аналоговый. Подскажите, что делаю не так?? 😦
На скорую руку сваял за пару часов БАНО на ATTINY2313.
Пять огней - два постоянных, два одновременных строба, еще один строб через некоторое время.
Делалось все очень быстро, поэтому вариантов улучшений - ну море просто.
На всякий случай, вдруг кому пригдится.
Плата односторонняя, рисовалось в SprintLayout, резистор на ресет не нужен, транзисторы - BC817, конденсатор - 2.2мкф (на питании), проходные резисторы - ну я поставил 330 ом. Сколько они действительно должны быть - не знаю, лень было считать.
Компилируется это связкой WinAVR + AVR Studio, прошивка - припаеваем MOSI, MISO, SCK, RESET, VCC и GND прямо на плату и шьем. Потом отпаиваем 😉
Видео работы:
Супер! Это с пульта управляется? За сколько готовы расстаться с этим чудом, ну или еще одно такое сделать?
З.Ы. желательно в личку, физически не могу просматривать все темы.
Супер! Это с пульта управляется? За сколько готовы расстаться с этим чудом, ну или еще одно такое сделать?
З.Ы. желательно в личку, физически не могу просматривать все темы.
С пульта управляется. Учитывая факт, что я тут выложил (а)исходники прошивки, (б)разводку, то с этой я готов расстаться за две тысячи долларов (см. в курилке тему про зрителей) 😉 Делов по изготовлению - на пару часов, не ленитесь.
… я тут выложил (а)исходники прошивки, (б)разводку…
а список компонентов можно поглядеть?
а список компонентов можно поглядеть?
Легко.
- ATTINY2313-20SI(SU) 1 шт. www.chipdip.ru/product0/11108737.aspx
- BC817-16 SOT23 5 шт. www.chipdip.ru/product0/29574.aspx
- ЧИП РЕЗ 0.25Вт,1206,5% 330 Ом 5 шт. www.chipdip.ru/product0/495986816.aspx
- Кер.ЧИП конд. 2.2мкФY5V-20+80В 0805 1 шт. www.chipdip.ru/product0/161748100.aspx
- FRC-10-30C, кабель плоский цветной 1.27мм, 10 жил www.chipdip.ru/product0/347148045.aspx
- Термоусадочная трубка PBF PBF-25.4мм (прозрачная) трубка термоусадочная (1м) www.chipdip.ru/product0/23081.aspx
То, что не показано на фото и сделано после:
7. IDC-10F розетка 2.54мм на шлейф 1 шт. www.chipdip.ru/product0/45325.aspx
8. BLS-2 гнездо на кабель 1х2 с контактами 2.54мм 5 шт. www.chipdip.ru/product0/33384.aspx
9. PLS-2 вилка штыревая 2.54мм 1x2 прямая 5 шт. www.chipdip.ru/product0/260750144.aspx
10. TCT-2.5мм (черная) трубка термоусадочная (1м) www.chipdip.ru/product0/648792992.aspx
11. Светодиоды и токозадающие резисторы к ним - по вкусу, 5 штук. Максимальный ток на резистор - 100мА 😉
Нужно это для того, чтобы иметь разъемное соеденение между платкой и светодиодами на длинных проводах. Токозадающие резисторы у меня припаяны прямо к выводам ЛЕДов и, дальше к кабелю. На конце кабеля от одного светодиода - BLS-2 с впаянным в него PLS-2. Эта конструкция втыкается в IDC-10, которая насажена на весьма короткий кабель, идущий уже на плату. Изолированы голые концы термоусадкой. Для особых эстетов можно применить термоусадку еще и сверху, но если что, расковыривать дольше 😉
Вечером покажу, как оно сидит в крыле.
Тьфу, черт. Забыл еще проводок с тремя контактами (BLS-3), идущий к приемнику. Его я взял от убитого регулятора.
фотки приветствуются 😃
А напряжение питания я так понял от 4,8В? 6В уже работать не будет?
фотки приветствуются 😃
А напряжение питания я так понял от 4,8В? 6В уже работать не будет?
Хм… Напряжение питания определяется только терпением контроллера. Согласно даташыту - Maximum Operating Voltage 6.0V, нормальный диапазон - 1.8 - 5.5.
Можно, конечно, вкрячить стабилизатор на 5 вольт, но тогда нужно гарантировать на входе 6.5 минимум. Ну или ставить стаб на 3.3 и питать контроллер тремя вольтами, а светодиоды и транзисторы оставлять на напряжении питания. Я в эту сторону не думал, у меня все БЕКи пятивольтовые.

