Коллеги, помогите пожалуйста с настройкой схемы на 3 банки. Рабочая схема есть а настроить не знаю как. С чего начать настройку? Спасибо всем ответившим.
Коллеги, помогите пожалуйста с настройкой схемы на 3 банки. Рабочая схема есть а настроить не знаю как. С чего начать настройку? Спасибо всем ответившим.
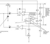
Включить. Убедиться в наличии 2,5 вольт, R2 установить напряжение акб (не подключая АКБ!), затем подключить лампочку от фары и R7 отрегулировать ток зраяда. После этого - можно заряжать.
Включить. Убедиться в наличии 2,5 вольт, R2 установить напряжение акб (не подключая АКБ!), затем подключить лампочку от фары и R7 отрегулировать ток зраяда. После этого - можно заряжать.
Спасибо, попробую на выходных - обязательно сообщу о результатах.
А по питанию зарядника на 3 банки, сколько входное напряжение должно быть? На выходе от 12,3 до 12,6 В, а на входе?
{"assets_hash":"a8b26fa7f6e768b07a72c8c9aadb9422","page_data":{"users":{"416128d73df9550077793889":{"_id":"416128d73df9550077793889","hid":4637,"name":"Aleksey_Gorelikov","nick":"Aleksey_Gorelikov","avatar_id":null,"css":""},"45b4b89e3df95500777869e7":{"_id":"45b4b89e3df95500777869e7","hid":19971,"name":"PropellerPG","nick":"PropellerPG","avatar_id":null,"css":""}},"settings":{"can_see_ip":false,"can_report_abuse":false,"can_see_hellbanned":false,"forum_can_view":true,"forum_can_reply":false,"forum_edit_max_time":30,"forum_can_close_topic":false,"forum_show_ignored":false,"forum_mod_can_delete_topics":false,"forum_mod_can_hard_delete_topics":false,"forum_mod_can_see_hard_deleted_topics":false,"forum_mod_can_edit_posts":false,"forum_mod_can_pin_topic":false,"forum_mod_can_edit_titles":false,"forum_mod_can_close_topic":false,"can_vote":false,"forum_mod_can_add_infractions":false,"forum_topic_title_min_length":10,"forum_reply_old_post_threshold":30,"votes_add_max_time":168,"forum_show_post_interval":7,"can_see_deleted_users":false},"section":{"_id":"61c9a54c3df9550077bb50ba","hid":8,"title":"Самодельная электроника, компьютерные программы","parent":"61c9a54c3df9550077bb50f3","description":"Софт для моделирования и черчения, самодельные электронные устройства.","is_category":false,"is_votable":true,"is_writable":true,"cache":{"topic_count":2668,"post_count":48285,"last_post":"69396824b4761b70be1cf1f6","last_topic":"6936752c44153b3865eede83","last_topic_hid":572669,"last_topic_title":"Последовательность работы сервоприводов.","last_ts":"2025-12-10T12:31:32.140Z","last_user":"4f3e22e13df955007774805c"}},"topic":{"_id":"45b71dab9970730077f70265","hid":58766,"title":"Зарядник LiPo по схеме Генсека&Advera","views_count":1782,"last_post_counter":4,"cache":{"post_count":4,"first_post":"45b71dab9970730077f70cfa","first_ts":"2007-01-24T08:49:47.000Z","first_user":"45b4b89e3df95500777869e7","last_post":"45b98f429970730077f70d00","last_post_hid":4,"last_ts":"2007-01-26T05:18:58.000Z","last_user":"45b4b89e3df95500777869e7"},"st":1,"section":"61c9a54c3df9550077bb50ba"},"subscription":null,"pagination":{"total":4,"per_page":25,"chunk_offset":0},"posts_list_before_post":["paginator","datediff"]},"locale":"en-US","user_id":"000000000000000000000000","user_hid":0,"user_name":"","user_nick":"","user_avatar":null,"is_member":false,"settings":{"can_access_acp":false,"can_use_dialogs":false,"hide_heavy_content":false},"unread_dialogs":false,"footer":{"rules":{"to":"common.rules"},"contacts":{"to":"rco-nodeca.contacts"}},"navbar":{"tracker":{"to":"users.tracker","autoselect":false,"priority":10},"forum":{"to":"forum.index"},"blogs":{"to":"blogs.index"},"clubs":{"to":"clubs.index"},"market":{"to":"market.index.buy"}},"recaptcha":{"public_key":"6LcyTs0dAAAAADW_1wxPfl0IHuXxBG7vMSSX26Z4"},"layout":"common.layout"}