Это всё то же самое… Почему не работает не понятно. 😃
… согласен, что тоже самое …
… попробуйте конденцатор увеличит до 0.1 а не 0.022 …
… если параметры такие как на “моей” схеме, достаточно покрутить переменник …
Замена конденсатора, как и планировалось, ни к чему не привела…
Напряжение на выходе свича прежнее, 0В либо 2.4В (в первом посте ошибка). такое подозрение у меня, что триггеры висят в неопределённом состоянии. какая амплитуда выходного сигнала приемника? может снизить напряжение питания триггеров?
Blaster, а у Вас какой приемник, и каким напряжением питается свич?
А напряжение пирания у Вас какое? У микросхем 561 серии (и CD4013, вероятно) рабочее напряжение от 3 до 15 вольт. далее, амплитуда входных импульсов должна быть, в идеале, от 0В, практически, до напряжения питания, или, хотя-бы, существенно колебаться от половины напряжения питания. Если это условие не выполняется, в Вашем варианте #2 меняете транзистор на NPN, его коллектор меняете с эмиттером, сигнал на базу подаёте через последовательные резистор около 15 кОм и кондёр 0,1мкФ, с базы на массу резистор килоом 100 и диод (параллельно резистору) анодом на массу. Сопротивление резистора 82 кОм с коллектора транзистора, полезно уменьшить раза в 2.
А что у вас включено на выходе? не нагрузка ли гасит этот сигнал??? 😎
Питание 5В. Транзистор и есть NPN, а зачем менять коллектор с эммитером?
А что у вас включено на выходе? не нагрузка ли гасит этот сигнал???
на выходе опторазвязка, не гасит…
Подключил вот так:
питание CD4013 упало до 3.6В.
На выходе стало 1.2В…
У тебя что питание через 1,5К поступает?
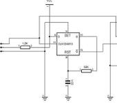
Эта схема банально просата. И работать обязана. У тебя просто где то ошибка. Вот моя схема, танечно же она рабочая. Проверь, сравни. И поставь переменное спротивление, что бы точку срабатывания точно выставить.
Blaster, а у Вас какой приемник, и каким напряжением питается свич?
… да не в приёмнике тут дело … (стандарт ни кто не отменял) … я мерил осцилографом … (поправок на приёмик не требуется 😉 - приёмник любой …)
У тебя что питание через 1,5К поступает?
Эта схема банально просата. И работать обязана. У тебя просто где то ошибка. Вот моя схема, танечно же она рабочая. Проверь, сравни. И поставь переменное спротивление, что бы точку срабатывания точно выставить.
… выкинь свою “рабочаю” схему … 😁 … а чего она не ЗАВАДИТСЯ ? 😉
Питание 5В. Транзистор и есть NPN, а зачем менять коллектор с эммитером?
Сорри, я стормозил немного, описанное включение транзистора выше приводит импульсы в “правильный” по параметрам вид, но инвертирует их!
…Далее! Резистор по питанию (аж 1,5 кОм!) однозначно исключить, это он у Вас значительно больше сопротивления в нагрузке!
Не забывайте, что выход у микросхемы слабенький, нормально повесить на него можно лишь транзистор, на опторазвязку сразу тока выхода вполне может не хватить!
… Попробуйте поэкспериментировать со схемой вообще с отключенными выходами…
Чудес не бывает, схема просто обязана работать!
Спаял это всё заново (без платы), заработало сразу 😃 . Пока не понял в чем дело было… Всем спасибо. 😃
{"assets_hash":"a8b26fa7f6e768b07a72c8c9aadb9422","page_data":{"users":{"3e7587103df95500777968ac":{"_id":"3e7587103df95500777968ac","hid":1461,"name":"ubd","nick":"ubd","avatar_id":null,"css":""},"3fa364193df9550077795a02":{"_id":"3fa364193df9550077795a02","hid":2395,"name":"BALAL","nick":"BALAL","avatar_id":null,"css":""},"43abb6c23df955007778db9c":{"_id":"43abb6c23df955007778db9c","hid":10869,"name":"Spym","nick":"Spym","avatar_id":null,"css":""},"45a7c4ee3df9550077786d71":{"_id":"45a7c4ee3df9550077786d71","hid":19693,"name":"alex_grach","nick":"alex_grach","avatar_id":null,"css":""},"45f6eb503df9550077785a8f":{"_id":"45f6eb503df9550077785a8f","hid":21354,"name":"Blaster","nick":"Blaster","avatar_id":null,"css":""}},"settings":{"can_see_ip":false,"can_report_abuse":false,"can_see_hellbanned":false,"forum_can_view":true,"forum_can_reply":false,"forum_edit_max_time":30,"forum_can_close_topic":false,"forum_show_ignored":false,"forum_mod_can_delete_topics":false,"forum_mod_can_hard_delete_topics":false,"forum_mod_can_see_hard_deleted_topics":false,"forum_mod_can_edit_posts":false,"forum_mod_can_pin_topic":false,"forum_mod_can_edit_titles":false,"forum_mod_can_close_topic":false,"can_vote":false,"forum_mod_can_add_infractions":false,"forum_topic_title_min_length":10,"forum_reply_old_post_threshold":30,"votes_add_max_time":168,"forum_show_post_interval":7,"can_see_deleted_users":false},"section":{"_id":"61c9a54c3df9550077bb50ba","hid":8,"title":"Самодельная электроника, компьютерные программы","parent":"61c9a54c3df9550077bb50f3","description":"Софт для моделирования и черчения, самодельные электронные устройства.","is_category":false,"is_votable":true,"is_writable":true,"cache":{"topic_count":2668,"post_count":48285,"last_post":"69396824b4761b70be1cf1f6","last_topic":"6936752c44153b3865eede83","last_topic_hid":572669,"last_topic_title":"Последовательность работы сервоприводов.","last_ts":"2025-12-10T12:31:32.140Z","last_user":"4f3e22e13df955007774805c"}},"topic":{"_id":"47d55e173df9550077b21df0","hid":93933,"title":"RC-switch на CD4013","views_count":9036,"last_post_counter":12,"cache":{"post_count":12,"first_post":"47d55e173df9550077b226fa","first_ts":"2008-03-10T16:13:11.000Z","first_user":"43abb6c23df955007778db9c","last_post":"47d864093df9550077b22710","last_post_hid":12,"last_ts":"2008-03-12T23:15:21.000Z","last_user":"43abb6c23df955007778db9c"},"st":2,"section":"61c9a54c3df9550077bb50ba"},"subscription":null,"pagination":{"total":12,"per_page":25,"chunk_offset":2},"posts_list_before_post":["paginator","datediff"]},"locale":"en-US","user_id":"000000000000000000000000","user_hid":0,"user_name":"","user_nick":"","user_avatar":null,"is_member":false,"settings":{"can_access_acp":false,"can_use_dialogs":false,"hide_heavy_content":false},"unread_dialogs":false,"footer":{"rules":{"to":"common.rules"},"contacts":{"to":"rco-nodeca.contacts"}},"navbar":{"tracker":{"to":"users.tracker","autoselect":false,"priority":10},"forum":{"to":"forum.index"},"blogs":{"to":"blogs.index"},"clubs":{"to":"clubs.index"},"market":{"to":"market.index.buy"}},"recaptcha":{"public_key":"6LcyTs0dAAAAADW_1wxPfl0IHuXxBG7vMSSX26Z4"},"layout":"common.layout"}