Подключение микрофона

HunterFly

Поставил новую камеру без микрофона, подключаю микрофон (пробовал разные) непосредственно к аудиовходу передатчика, и ничего не слышно, видимо микрофон должен быть с питанием? Подскажите схемку.

Сергей_Вертолетов

Сам купил микрофон-таблетку…Значит будет облом?

Но все равно попробую. Может быть разобрать любой компьютерный микрофон и там будет усилитель внутри?

ReGet
Сергей_Вертолетов:

Сам купил микрофон-таблетку…Значит будет облом?

Да

Сергей_Вертолетов:

Но все равно попробую. Может быть разобрать любой компьютерный микрофон и там будет усилитель внутри?

Нет

leliksan

Какую амплитуду сигнала даёт микрофон? Звуковой сигнал для передатчика нужно раскачать до амплитуды 0.7-1 вольт, схем всяких немеряно-ищите.
С уважением.

blade
leliksan:

Какую амплитуду сигнала даёт микрофон? Звуковой сигнал для передатчика нужно раскачать до амплитуды 0.7-1 вольт, схем всяких немеряно-ищите.
С уважением.

От 1 до 200 мВ- в зависимости от громкости источника шума.
Наберите в Яа “микрофонный усилитель”- и будет схема.
Если паять лень , то "микрофон “шорох”- и будет микрофон с усилителем.

Artie
blade:

Если паять лень , то "микрофон “шорох”- и будет микрофон с усилителем.

… И не забудьте вытряхнуть этот самый шорох из тяжелого металлического корпуса !

3 months later
sergei_1923

Взял Шорох ,как убрать нч фон ,похоже от камеры идёт , без неё звук чистый , с ней слышно нормально ,но мешает фон. Предатчик 900 мгц, 500 мвт, камера К151, ферритовые кольца ставил на все провода,не помогает😵

foxfly
sergei_1923:

Взял Шорох ,как убрать нч фон ,похоже от камеры идёт , без неё звук чистый , с ней слышно нормально , но мешает фон. Предатчик 900 мгц, 500 мвт, камера К151, ферритовые кольца ставил на все провода,не помогает😵

Между “+” и " gnd" около платы микрофона- электролит 47 мф, “+” подать на плату микрофона- через любой диод.(кд 522, 1N4148, кд 105- какой есть).
Треск в микрофоне идёт от здоровенного отрицательного синхроимпульса в видеосигнале. Диод его отсекает.
Я давно, ещё до “Шороха” лет за 10, производил и продавал такие микрофоны и решил проблему именно так.
Странно : что же эти идиоты продают? Да еще- в лошадиных количествах?

sergei_1923
foxfly:

Между “+” и " gnd" около платы микрофона- электролит 47 мф, “+” подать на плату микрофона- через любой диод.(кд 522, 1N4148, кд 105- какой есть).
Треск в микрофоне идёт от здоровенного отрицательного синхроимпульса в видеосигнале. Диод его отсекает.
Я давно, ещё до “Шороха” лет за 10, производил и продавал такие микрофоны и решил проблему именно так.
Странно : что же эти идиоты продают? Да еще- в лошадиных количествах?

Спасибо:). Попробую обязательно и сообщу о результатах.

sergei_1923

ВСё сделал как посоветовал foxfly , получилось отлично ,правда маненько был фон всё-таки ,поднял ёмкость до 100 мкф , звук кристальный.😃

foxfly
sergei_1923:

ВСё сделал как посоветовал foxfly , получилось отлично ,правда маненько был фон всё-таки ,поднял ёмкость до 100 мкф , звук кристальный. 😃

Ну вот.
А то сразу: “в омут, в омут” 😃
И всех дел- на 5 коп (по старому)
Там есть ещё небольшой фокус , правда, если на плате места нет- его не воткнёшь: сам капсюль надо запитывать через фильтр.
Обычно он запитан через 2 К с общего со всей схемой “+”, а я делал 1К, ёмкость 47,0 на землю и уж только потом 2К и пошло на электрет.
Но в приложении к самолёту это не надо.
Мои устройства имели Ку чумовой, чтобы слышать метров за 10 тихий разговор, а здесь- шум мотора в 50 см.
Хотя про “Шорох” - я как то лучшего был мнения.
Как же у них это всё работает, если элементарная вещь не сделана?

27 days later
mitmit

Спасайте други.
Гудит микрофон, и tinymic от вовы, и “шорох”, и ничего поделать не могу. + на микрофон через диод, уже перепробовал кондеры на 47, 100, 470мкф, все равно фоном идет гул при подключенной камере. без камеры никакого фона, идеально. пробовал питание от акка напрямую, и от передатчика - гудит. TX - 2,4 1000mwt lawmate.
Чего делать?

blade
mitmit:

Спасайте други.
Гудит микрофон,
Чего делать?

Запитай сам капсюль через фильтр :тот резистор, который идёт на него с “+” подели на 2 и со средней точки кондёр 22,0 на землю.
Вариант № 2- поиграться с заземлением платы микрофона.

mitmit

Пасибо, а как именно можно с заземлением поиграть?

blade
mitmit:

Пасибо, а как именно можно с заземлением поиграть?

Подключать его в разные точки:рядом с видеопередатчиком, аккумулятором и т.д.

mitmit

да, это пробовал. к аку напрямую, черес рвосд (там свое раздельное питание для камеры и передатчика через фильтры), от TX, одинаково сильный гул/треск когда подключена камера 😦

23 days later
gensek

Спасайте други.
Гудит микрофон, и tinymic от вовы, и “шорох”, и ничего поделать не могу. + на микрофон через диод, уже перепробовал кондеры на 47, 100, 470мкф, все равно фоном идет гул при подключенной камере. без камеры никакого фона, идеально. пробовал питание от акка напрямую, и от передатчика - гудит. TX - 2,4 1000mwt lawmate.
Чего делать?

Проблема один в один: “шорох” - TX 2,4 1000mwt lawmate, идет кошмарный гул с шумом, при отключенной камере тоже шумит, что делать? help me!

2mitmit
есть прогресс, победили шум?

mitmit
gensek:

П
есть прогресс, победили шум?

неа, забросил пока за неимением решения.
решением интересуюсь.
но у меня явная хрень от камеры, без нее фона нет. (камеры - 191 и 201, шумят одинаково сильно). дойдут руки - попробую на 500mwt передатчик приткнуть.

Djmork

А я поставил мкрофон для диктофонов “минор” толи 5 толи 7 который не фантомный а питаеться от батарейки 1.5v(таблетки) и не парюсь

2 months later
PocketM

подниму тему, вовщем скока не бился немогу избавится от довольно громкого гула от камеры.
Вовщем ставил диод на “+” последовательно, кондер на 47мф и так есть паралельно питанию на плате, всеравно не помогает. при этом гул совсем чуть чуть зависит от плоложения платы относительно передатчика и камеры и почтти полностью прекращается если дотронутся до корпуса передатчика или изоляции проводов к плате…
Если камеру выдернуть то шум исчезает и звук чистый. Еще заметил если закрыть объектив то слегка видно полоски-помехи и их “тип” меняется сонхронно звуку в наушниках когда двигаеш плату или прикосаешся к изоляции проводов… какбудто на камеру тож идут наводки… Также отпаивал провода микрофона от платы, уровень гула не менялся…
Гул прекращается если отсоединить “+” от питания платы, тоесть шум появляется в самой плате от внешних воздействий…

Ктонить может поставить диагноз и посоветовать как это лечить? Так ведь недолжно быть…

blade
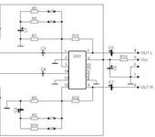
PocketM:

Ктонить может поставить диагноз и посоветовать как это лечить? Так ведь недолжно быть…

Почитай п.11 в этой ветке.
Да и вообще всё, что в ней написано.
А схема- почему от стерео микрофона?
И зачем?

3 months later
kesha_777

Перепробывал все изложенные выше методы так и не избавился от фона. Передатчик TX 1,2 1000mwt lawmate и микрофон ШОРОХ с автоматическим усилением. Но победил лишь установив на микрофонный провод феритовые боченки от USB кабеля - и тишина…