Самодельный контроллер диверсити MonVersity
Поизучал плату приемника от ImmersionRC 5.8 Ггц со встроенным диверсити (Duo v3) , понял что он смотрит только на RSSI. А ведь это лучший приемник в своем классе. Странно, что никто из владельцев не ругался на него из-за того, что он не анализирует качество картинки. Ваши комментарии?
Поизучал плату приемника от ImmersionRC 5.8 Ггц со встроенным диверсити (Duo v3) , понял что он смотрит только на RSSI.
Вы неправы. В правом верхнем углу видна микросхема LM1881 - это детектор синхроимпульсов.
В центре - переключатель MAX4025, а подстроичники просто выравнивают яркость.
Что за проц - увидеть не могу. Вроде PIC какой-то.
В правом верхнем углу видна микросхема LM1881 - это детектор синхроимпульсов.
Странное какое-то решение. Почему-то LM1881 стоит уже на выходе переключателя. Видимо, основной алгоритм все-таки работает с RSSI и на всякий пожарный проверят - а есть ли видео на выбранном канале?
И к Юрию - использование синхо импульсов позволит с Вашим устройством использовать любой приемник и на заморачиваться, как из него вытянуть RSSI, что есть большой плюс для идеальной системы 😃 - если еще не пропало желание делать таковую.
В правом верхнем углу видна микросхема LM1881 - это детектор синхроимпульсов.
Плохо видно. Мне казалось что это другая микросхема.
Что за проц - увидеть не могу. Вроде PIC какой-то.
А вот тут я увидел именно PIC.
Почему-то LM1881 стоит уже на выходе переключателя.
Действительно странная схема. И зачем проверять есть ли синхра на выходе?
И к Юрию - использование синхо импульсов позволит с Вашим устройством использовать любой приемник и на заморачиваться, как из него вытянуть RSSI, что есть большой плюс для идеальной системы - если еще не пропало желание делать таковую.
Не пропало. Осталось только решить на чем основывать прибор.
Странное какое-то решение. Почему-то LM1881 стоит уже на выходе переключателя.
Само собой, коль LM1881 всего одна, она должна стоять на выходе. 😃
Видимо, основной алгоритм все-таки работает с RSSI и на всякий пожарный проверят - а есть ли видео на выбранном канале?
Думаю в этом случае логика такая: если синхра целая, остаемся на текущем канале, если битая - переключемся на противоположенный.
Кстати, вот как сделана лучшая переключалка: Oracle Diversity Controller:

Думаю в этом случае логика такая: если синхра целая, остаемся на текущем канале, если битая - переключемся на противоположенный.
А как же тогда быть с RSSI? Видеосинхра имеет приоритет перед ним?
Кстати, вот как сделана лучшая переключалка: Oracle Diversity Controller:
Спасибо за картинку, но не все детали можно разглядеть. Нет не пожатой картинки?
А как же тогда быть с RSSI?
Никак. Нафиг не нужен никакой RSSI. Поймите, что RSSI это просто уровень сигнала на данной частоте. Не уровень НАШЕГО сигнала, а вообще ЛЮБОГО сигнала (чужого, цифрового, помехи и т.п.). Поэтому практической пользы от него для выбора видеоканала очень мало.
Синхра - другое дело.
но не все детали можно разглядеть
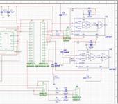
А что не видно? Проц PIC 18F242; две LM1881 в DIP-8; LM324 в DIP14; HCF4053 в DIP16 и MAX4313 в SO-8. 😃
Нет не пожатой картинки?
Baychi, спасибо за картинку.
to All, прошу простить за неточность. В посте №17 я упомянул, что это схема приемника v3, на самом же деле это версия V2.
Вот V3 (и уже без LM1881)

Сдается мне что идея проверки синхры в v2 провалилась и Сандер стал делать без нее.
Сдается мне что идея проверки синхры в v2 провалилась и Сандер стал делать без нее.
Или ловит синхру самим процом. Это вполне реально, ловить 16 кГц строчной и 50/60 Гц кадровой развертки через АЦП. Если программисты у него грамотные. 😃
Реально LM1881 нужна для OSD или восстановления синхры, когда нужно точно привязаться к исходному сигналу. А для того что-бы отличить хорошую синхру от плохой или никакой - проца типа PIC вполне достаточно, ИМХО.
Спросил у Сандера что это за чип и для чего он Ветка тут.
Спросил у Сандера
По моему там роботы беседуют с троллями. 😃
LM-ка им была нужна для переключения на границах кадра.
Но логика переключения так и не раскрыта. 😦
Сочинил платку для MonVersity v2 (теперь переключаемся по качеству изображения). Пару дней поковыряю прошивку, подумаю насчет восстановления синхры и закажу платы.
К сожалению, не нашел пока простого способа победить синий экран. Ресурсов ардуины не хватит на это. Отдельный видеочип - очень дорого. Остается только вариант с использованием max7456, но она стоит 500-800р. Да и нужна не каждому пользователю этой системы диверсити. Страждущим могу посоветовать использовать дешевую ОСД плату, основанную на этом чипе, например MinimOSD

Еще будут какие-нибудь хотелки? А то собираюсь платы заказывать.
Еще будут какие-нибудь хотелки?
Схемку бы Вашу показали прям здесь. А то все эти GIT-ы мало кто себе ставит. 😃
Пара мелких вопросов:
- MAX4547 в общем случае не является буфером/разветвителем. Поэтому R3 и R4 лучше поставить по 50 Ом, с учетом вых. сопротивления 14 Ом, самой MAX. Ну и небольшое влияние выходов друг на друга будет иметь место. Может сразу 2-3 буфера типа MAX4090 заложить?
- J7 это переключатель типа кнопка? ИМХО стоит добавит 1-2 пользовательских кнопки для настроек и ручного переключния диверсити. Оракл обходится одной кнопкой, но там еще пищалка есть: для обратной связи при настройке и как сигнализатор понижения питания - очень удобно на поле.
Пара мелких вопросов:
- MAX4547 в общем случае не является буфером/разветвителем. Поэтому R3 и R4 лучше поставить по 50 Ом, с учетом вых. сопротивления 14 Ом, самой MAX. Ну и небольшое влияние выходов друг на друга будет иметь место. Может сразу 2-3 буфера типа MAX4090 заложить?
- J7 это переключатель типа кнопка? ИМХО стоит добавит 1-2 пользовательских кнопки для настроек и ручного переключния диверсити. Оракл обходится одной кнопкой, но там еще пищалка есть: для обратной связи при настройке и как сигнализатор понижения питания - очень удобно на поле.
Спасибо за фидбек.
1)Интересное замечание. Резюки поменяю. Буфера делать не стал, также на плате специально 2 разьема выходов. 1-неизмененный сигнал, без резюков и кондеров в цепи и 2-простой разветвитель на этих самых резюках. Как показывает практика большинству пользователей требуется именно 2 выхода (очки+писалка). В таком случае, я считаю, что развязка на резюках будет достаточна, нет смысла усложнять схему, ведь ее должен смочь повторить каждый желающий. Вы так не считаете?
2)J7 это трех позиционный тумблер с фиксацией по центру (цепь разомкнута) - он как раз нужен для ручного переключения. Остальные настройки проще один раз установить в через софт ардуино, благо usb-чип на плате уже есть и никаких программаторов не требуется. Пищалку тоже можно подключить к устройству - раскоментируем строку в коде и указываем на какой пин выводить сигнал. Индикатор понижения питания делать не стал специально - для упрощения устройства. Планирую использовать такой, прямо на балансирном разьеме акка (такие часто использую, если нет встроенного индикатора. стоят они мало, при падении напряжения кричат громко =)

Выходов много не бывает. 😃 На моей наземке от Smalltim их три: один идет на писалку, другой на ретранслятор, третий на контрольный монитор. А когда товарищ хочет свои очки подключить, то еще одного выхода не хватает.
Заказал платы. Дополнительный видеобуфер делать не стал - на плате итак тесновато, да и честно говоря, не сильно я верю в его необходимость. В моем понимании самое распространенное подключение выглядит так:
выход 1 - очки пилота
выход 2 - писалка (чаще всего со встроенным экраном и видеовыходом) + при желании на выход писалки вешается внешний монитор или очки пассажира.
Если кому необходим видеобуфер (а в хозяйстве разное может пригодиться), то могу сделать микроплатку разветвителя сигналов. Хотя любой кто в состоянии подключить ретранслятор вполне может спаять видеобуфер на одной микросхеме или даже на одном транзисторе.
Реальные диверсити типа Oracle Diversity Controller работают несколько проще. Если у одного сигнала синхра нормальная, а у другого нет, пеереключчаемся на нормальный. Если у обоих нормальная синхра или у обоих битая - остаемся на том-же канале.
Чето я тогда не понимаю, в чем дороговизна хороших диверсити? Получается надо пару LM1881, обычная мега и переключатель какойнить и все. Считай синхры, гдето нестыковка включаем на другой источник и все. В итоге цена девайса 200р от силы, а софт на коленке пишется за один вечер.
Чето я тогда не понимаю, в чем дороговизна хороших диверсити?
Ты раскрыл их бизнес, берегись 😃
Игловская наземка стоит дешевле Оракла, имеет диверсити, управляет повороткой, обрабатывает полученную информацию для компа в режиме онлайн, помнит последние полученные координаты и выводит их на игловский экранчик… Ждем когда будет весь лог писать на флешку 😃