Владельцы шлема Eachine EV800D нужна ваша помощь

Wik

Сгорела какая то деталь. Я так думаю, что в схеме зарядки. Причём шлем работает. И даже как то заряжает. Но , похоже, очень плохо. Индикатор заряда не всегда светится. Бывает , что при зарядке долго светится зелёный, а потом (минут через пять-десять) краснеет. Но, похоже, уже и краснеть перестал. Не поленитесь, пожалуйста, открутить четыре шурупа снизу, достать плату и посмотреть через увеличитель маркировку этой детали (если, конечно, эта маркировка есть). А я вам в благодарность одну идейку подкину по доработке этого шлема. Хотя я и так поделюсь этой доработкой когда закончу. Как раз занимаюсь ею.

Wik

А мне почему то показалось, что это какая то 3-х ногая деталь. Спасибо! Попробую её отпаять и посмотреть поближе.

HardRock

Она просто жареная) Почему жареная - уже отдельная тема.

Wik

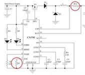
Выпаял эту деталь. Действительно похожа на резистор, но номинал прочесть не удалось. Тестером тоже не меряется. Возможно точно, что “жаренная” . А 3-х ногой она мне показалась из за того, что сверху неё и параллельно ей были напаяны три резистора. Теперь припаяю на это место такой как говорил HardRock . Но появился новый баг. В процессе чистки платы от флюса зубной щёткой ( чистил очень нежно!) отвалилась и потерялась одна деталь (обвёл ещё одним красным кружком). Но такая мелкая, что скорее всего на ней и номинал не указан. Если кто может подсказать , буду очень благодарен! Было бы отлично, если бы знающие люди подсказали как устроено питание в этом шлеме а я бы уже подумал чем его можно заменить. Шлем достался мне б\у поэтому и не знаю кто и что там паял.

Wik

Выяснил, что проблемные детали находятся в обвязке микросхемы контроллера заряда. Резистор ,который я выпаял, стоял между 13-й и 14-й ногами микросхемы. А резистор который отвалился в процессе чистки платы соединял 7-ю ногу микросхемы с “землёй”. Но в даташите не указаны их номиналы. Вопрос телезрителя знатокам авиамодельного клуба “ЧТО, ГДЕ , КОГДА”-какого номинала были детали?

HardRock

Все ответы в даташите, нужно читать)

Wik

Вот всё, что я нашёл в даташите и как мог перевёл (цифры-это выводы микросхемы) :
7 End-of-Charge Current Setting Pin. Connect this pin to GND directly or via a
resistor.
Пин для установки тока окончания заряда. Подключите этот контакт к GND напрямую или через
резистор.

13 Positive Input for Charging Current Sensing. This pin and the BAT pin measure
the voltage drop across the sense resistor RCS, to provide the current signals
required.
Положительный вход для измерения зарядного тока. Этот штифт и штифт BAT измеряют
падение напряжения на измерительном резисторе RCS, чтобы обеспечить токовые сигналы
обязательный.

14 Battery Voltage Sensing Input and the Negative Input for Charging Current
Sensing. A precision resistor divider sets the regulation voltage on this pin in
constant voltage mode.

Вход измерения напряжения батареи и отрицательный вход зарядного тока
Ощущение. Прецизионный резисторный делитель устанавливает напряжение регулирования на этом выводе в
режим постоянного напряжения.

Это сложновато для моего понимания…

HardRock

Можно без перевода, те кто шарит, 100% умеют читать английские даташиты, а для тех кто не умеет читать даташиты - это всеравно бесполезно 😃

На шестой странице - Charge Current Setting формула расчета тока заряда через Rcs (просто закон Ома), чуть ниже End-of-Charge Current Setting - формула расчета тока окончания заряда (при достижении какого тока зарядка прекращается), в которой используется уже выбранное значение Rcs и собственно Rext, который на схеме обозначен как R3

Если нужно, могу замерить какие номиналы стоят изначально.

Wik

Да. Пожалуйста. Если не затруднит. Будет от чего отталкиваться. И спасибо за помощь!

Wik

Спасибо, Андрей! А как вы думаете, могло ли это всё произойти по той причине, что бывший хозяин шлема вставил в него для питания два аккумулятора 18650 с дополнительным контроллером зарядки?

Почему то не фото грузится, а какое то вложение. Что за ерунда?

HardRock

Врятли, видимо просто что-то пошло не так) Из-за чего там подгорело мы уже не узнаем)

HardRock

Кстати, с номиналом R470 я перепутал обозначения. Конечно это 0.47ом а не 470

Wik

0.47 ома!!! Блин! Где же такой можно найти? Похоже, что ещё и прецизионный! Опять, похоже, проблемка! Можно было бы из проволоки намотать, но чем такую малую величину измерить?

Wik

О, этот великий Али! И всё то у него есть! Только я пока ещё никогда ничего у него не просил. И не знаю как это делается. Попытаюсь найти людей с хорошим омметром и сделать резистор из проволоки. А может просто буду пользоваться внешней батареей, заряжая её от внешней зарядки. Так будет проще. Спасибо большое за помощь!

LeoPilot
Wik:

О, этот великий Али! И всё то у него есть! Только я пока ещё никогда ничего у него не просил. И не знаю как это делается. Попытаюсь найти людей с хорошим омметром и сделать резистор из проволоки. А может просто буду пользоваться внешней батареей, заряжая её от внешней зарядки. Так будет проще. Спасибо большое за помощь!

На Али все просто, попробуешь-понравится. А как идейка, обещал же…

Wik
LeoPilot:

А как идейка, обещал же…

Я помню! Просто хотел показать её уже реализованной. Но пока занят ремонтом шлема. Вкратце суть идеи в том, что мне лично очень не нравится крепление шлема на голове резиновыми ремешками. То сползают, то шлем под своим весом провисает. И вот решил я приспособить к шлему пластиковое крепление от сварочной маски. Оно довольно таки жёсткое и регулируемое. Тем более, что лежала без дела старая маска. Уже сделал часть крепления оголовника к шлему. Когда сделаю-расскажу про ощущения. Но мне кажется, что должно быть удобно. Пока вижу только один минус будущей конструкции-это увеличенные габариты.

18 days later
Wik

Сегодня почти полностью воплотил свою идею доработки шлема. Осталось “поработать напильником”. Пока ещё в поле не опробовал, но уже нравится как шлем сидит на голове. К тому же в конструкции есть возможность при необходимости просто приподнять шлем, повернув вокруг оси. Я не знаю как у кого, но на моём шлеме его родные резинки были очень неудобны. Верхняя постоянно сползала к уху.