Activity

Переделка Передатчика Walkera

Аппаратура радиоуправления Walkera достаточно распространена, так как идет в комплекте со многими готовыми к полету моделями. Подключение передатчика к симулятору не сложно, легко найти подробное описание нескольких вариантов, начиная от простейшего и заканчивая преобразователем на микроконтроллере. В этой заметке речь идет о 6-ти канальном передатчике Walkera.
Как-то, рассматривая в осциллограф выходной сигнал кодера передатчика, я случайно прикоснулся к выходному транзистору и потом долго дул на палец (задняя крышка передатчика была снята). Температура транзистора была около 80-90 градусов. Вспомнив один из советов в конференциях, решил вытащить кварц, надеясь выключить выходной каскад и заодно не загрязнять зря эфир лишним излучением. Сделав это, с удивлением обнаружил, что выходной транзистор передатчика не стал холоднее. Изучив схемотехнику выходного каскада этого передатчика, выяснил, что мудрые конструкторы сделали его в классе «А». То есть рассеиваемая мощность не зависит от того, что делает выходной каскад – излучает или просто стоит. Помимо высокой температуры выходного каскада в таком варианте есть еще один минус – при работе с симулятором батарейки тают просто на глазах (потребляемый ток около 300 мА!).
Разобрав передатчик и вытащив плату, стал думать. После недолгих размышлений остановился на простейшем варианте – отключение смещения выходного каскада передатчика с помощью реле. Подходящее реле нашлось в ящике стола– РЭС49. Поскольку это реле имеет переключающий контакт, решил заодно сделать и индикацию отключения выходного каскада на светодиоде.
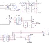
Схема доработки:

Китайцы поленились делать какие либо надписи на плате, поэтому номера элементов условны. Я показал часть схемы передатчика (предварительный и оконечный каскад, 5-вольтовый стабилизатор питания), чтобы был понятен смысл переделок. Крестик показывает разрыв проводника. В пунктире на схеме изображена добавляемая часть. Питание на обмотку реле подается через интерфейсный разъем передатчика, в котором два контакта используются для сигнала кодера (сигнал и земля), а через два свободных соединяется цепь питания реле. В штыревой части разъема эти два контакта соединяем перемычкой, тогда при подключении интерфейсного кабеля от симулятора будет подано питание на реле и выходной каскад выключится. Вид на разъем miniDIN в схемах дан со стороны пайки штырьков вилки.
Последовательность действий:

  1. Разбираем передатчик, открутив сзади четыре шурупа и предварительно выкрутив антенну и вытащив кварц. Разъединяем половинки и аккуратно выдергиваем большой разъем. Откручиваем контакт антенны.
  2. Откручиваем несколько шурупов, крепящих плату, и снимаем ее. Находим стабилизатор 78L05 и перерезаем дорожку в соответствии со схемой и фотографией.
  3. В разрыв цепи подпаиваем контакты реле, стараясь не перепутать их. На центральный контакт должно идти напряжение +5 Вольт со стабилизатора, а нормально замкнутый контакт должен питать цепь смещения выходного каскада - тогда при выключенном реле передатчик будет работать. Я проследил разорванные проводники и припаялся к ним поближе к реле. Реле прихватил к плате клеевым пистолетом.

    Нормально разомкнутый контакт через резистор 0,75-1 кОм подпаиваем к светодиоду. Я разместил светодиод прямо на плате, изогнув выводы. Один контакт припаял к земляной шине, второй – к реле. Сложив половинки корпуса, просверлил отверстие диаметром 3 мм, в которое выглядывает светодиод. Получилось достаточно удобно, слева от антенны светится красная точка, показывая, что передатчик отключен.
  4. Подпаиваем провода к интерфейсному разъему, один берем от разъема батареи, второй – от обмотки реле.
  5. Проверяем правильность монтажа. Включаем и пробуем. При вставлении интерфейсного разъема (не забудьте в нем сделать перемычку!) должно сработать реле, загореться светодиод и транзистор остается холодным.

Можно проверить потребляемый ток. При включенном передатчике и вставленном кварце – 220…240 мА. При вытащенном кварце – 300…310 мА!!! При вставленном интерфейсном кабеле и выключенном выходном каскаде – 65…70 мА. Получается, что если следовать совету «вытаскивать кварц», мы загоняем выходной каскад в еще более тяжелый режим (для этого передатчика).
По деталям – их тут собственно и нет почти. Реле подойдет любое, лишь бы напряжение срабатывания было 10…12 В и был нормально замкнутый контакт. Мне нравится металлический корпус РЭС49 (все таки мощные ВЧ каскады рядом), на всякий случай корпус реле я припаял к земле. Светодиод любой, желательно поярче и с током поменьше, чтобы не нагружать лишним током 5-ти вольтовой стабилизатор.
Чтобы не заморачиваться с батарейками, я сделал внешний блок питания, в который заодно и засунул схему сопряжения с симулятором (на PIC 16F84, прошивка отсюда). Ничего особенного нет, но если не хочется придумывать самому – вот схема. Только при питании от внешнего источника не забудьте отсоединить батарейки внутри передатчика! Успешных полетов в симуляторе!