Прикольная микруха LS7290

sergant77

Случайно попался на глаза даташит на LS7290.
http://www.lsicsi.com/pdfs/Data_Sheets/LS7290.pdf
Очень прикольная микруха. По даташиту достойная замена L297, только с делением шага.
Примеры схем в даташите с применением L298 и L6203.

Может кто скажет сколько стоит данная весч и где ее можно взять?

13 days later
Аэробус
sergant77:

Случайно попался на глаза даташит на LS7290.
http://www.lsicsi.com/pdfs/Data_Sheets/LS7290.pdf
Очень прикольная микруха. По даташиту достойная замена L297, только с делением шага.
Примеры схем в даташите с применением L298 и L6203.

Может кто скажет сколько стоит данная весч и где ее можно взять?

Приехали ко мне пара этих микрух.
Прошу помощи зала. А для униполярника они тоже будут шаг дробить?
И чтото у меня с частотой непонятно. По даташиту 1/2RC
2,2Kom, 12pF чтот 8 Mhz никак не получаеться. Или туда кварц обязательно ставить?

Аэробус

Mosfet:

расказывай, где заказывал

Да собсно у них и заказівал

rulll

Класная штука !
Как заказать? потестю.

Mosfet:

заказывал как free samples?

Как фри они не шлют. на сайте написано

Аэробус

Угу, сэмплы.
Только вот есть вопросы, как их синхронить?
Да и с VRef както не понятно…
Даташит куций какойто 😦

rulll
Аэробус:

Угу, сэмплы.
Только вот есть вопросы, как их синхронить?
Да и с VRef както не понятно…
Даташит куций какойто 😦

Синхронить НАВЕРНОЕ, по входу СЛК от внешнего генератора или от ведущей микросхемы. Посмотреть на выводах Rx CLK Cx импульсы тактовой частоты и через буферный каскад засинхронизировать остальный микросхемы.

Vref - это напряжение для компараторов. Исходя из напряжения получаемого с измерительных сопротивлений ( токоограничение) устанавливать соответствующее Vref.
По даташиту вроде пока все понятно.

Balbes

Отличная микросхема. Жаль раньше не нарвался на нее. Сделал 3 канала на L297.
А сколько стоит одна такая?
И вобще мне не понятно зачем их синхронить? Ну работают скажем 3-4 канала для раздельных движков, у каждого свой клок. Чем плохо?

Аэробус
rulll:

Vref - это напряжение для компараторов. Исходя из напряжения получаемого с измерительных сопротивлений ( токоограничение) устанавливать соответствующее Vref.
По даташиту вроде пока все понятно.

Ну вот тут меня насторожило такое мнение по этому вопросу:
“Вообще исходя из принципов микростепа это Vref должно устанавливаться в зависимости от текущего шага и в соответствии с таблицей и делаться это должно внутри микросхемы.”

rulll
Balbes:

Отличная микросхема. Жаль раньше не нарвался на нее. Сделал 3 канала на L297.
А сколько стоит одна такая?
И вобще мне не понятно зачем их синхронить? Ну работают скажем 3-4 канала для раздельных движков, у каждого свой клок. Чем плохо?

Пока их тут не продают, соответственно и цены нет.

Аэробус:

Ну вот тут меня насторожило такое мнение по этому вопросу:
“Вообще исходя из принципов микростепа это Vref должно устанавливаться в зависимости от текущего шага и в соответствии с таблицей и делаться это должно внутри микросхемы.”

Once the peak motor
current causes the voltage across the sense resistors to reach the voltage set
by VREF, the outputs are disabled until the next oscillator pulse. The VREF
voltage sets the peak current in each motor winding. In all other modes, the
VREF input should be set to VDD and the sense inputs should be grounded.

Аэробус

Не будем мелочными, тафай на пальцах. Шо это значит? 😊

rulll
Аэробус:

Не будем мелочными, тафай на пальцах. Шо это значит? 😊

Если максимальный ток двигателя скажем 4 А, а сенс-резистор стоит на 0,1 Ома , то при максимальном токе на этом резисторе будет 0,4 вольта. Вот эти 0,4 вольта и нужно установит на Uref.

… Тогда при увеличении тока через обмотку двигателя , сработает компаратор и отключит ШИМ. Произойдет так называемое ограничение тока ШИМ (PWM)

Balbes

Объясните мне плиз зачем вообще необходимо синхронизировать такие микросхемы (L297 тоже имеет вывод SYNC). Я вроде как хорошо понимаю работу схемы но чем плохо если скажем 3 или 4 раздельных канала (соответственно на 3-4 микросхемах) имели свои разные осцилляторы, работающие не синхронно друг от друга во времени.

ATLab
Balbes:

Объясните мне плиз зачем вообще необходимо синхронизировать такие микросхемы (L297 тоже имеет вывод SYNC). Я вроде как хорошо понимаю работу схемы но чем плохо если скажем 3 или 4 раздельных канала (соответственно на 3-4 микросхемах) имели свои разные осцилляторы, работающие не синхронно друг от друга во времени.

Это делается для уменьшения взаимных помех и повышения устойчивости работы.

Практик
Balbes:

Объясните мне плиз зачем вообще необходимо синхронизировать такие микросхемы (L297 тоже имеет вывод SYNC). Я вроде как хорошо понимаю работу схемы но чем плохо если скажем 3 или 4 раздельных канала (соответственно на 3-4 микросхемах) имели свои разные осцилляторы, работающие не синхронно друг от друга во времени.

А что коллега.Давайте попробуйте несинхронку и нам расскажите,что получилось.

Balbes

Плата, содержащая 3 канала управления биполярными шаговиками уже работает около 2 месяцев. Схемотехника: L297 + 2 L6203 на канал. Все по даташиту L297. Дополнительно все сигналы STEP идут на микроконтроллер, который управляет сигналами ENABLED (ограничивает ток если в течение 2 секунд не было ни одного шага ни по одной оси).

Все работает. Почему я и спрашиваю что даст синхронизация. Не знаю что было бы в синхронном режиме, но сейчас все в норме. Движки работают под нагрузкой под MACH3, двигают механику, вопросов нет.

И еще встречное убеждение. Представим что мы берем 3 раздельных драйвера. Ну скажем купленных где нибудь.
Ведь каждый драйвер имеет свой генератор! И между собой связывать их нет ни необходимости ни возможности.

Поэтому вопрос остается открытым: Что даст ввод синхронной осцилляции в разных каналах?

ATLab:

Это делается для уменьшения взаимных помех и повышения устойчивости работы.

Весьма возможно. Однако выходит что приведенный мною выше пример с использованием трех раздельных драйверов со своими генераторами не позволяет это сделать! ? Неужели производители драйверов не предусматривали бы эту возможность, будь она так важна?

rulll

Каму нада эти микрасхемы LS7290S пешыти мне в личку. Еси будит заказ штук на 30 в обсчем, тада цена будит парядка 4 у.е ($)

ATLab
Balbes:

Поэтому вопрос остается открытым: Что даст ввод синхронной осцилляции в разных каналах?
Весьма возможно. Однако выходит что приведенный мною выше пример с использованием трех раздельных драйверов со своими генераторами не позволяет это сделать! ? Неужели производители драйверов не предусматривали бы эту возможность, будь она так важна?

Вы спросили, я ответил. Если хочется подробностей - см. AN460 от STM стр.9
Раздельные драйверы могут не иметь ничего общего - при хорошей организации питания. Драйверы размещенные на одной плате, в зависимости от конструкции платы и схемы могут работать нормально или плохо. Все дело в деталях.

Balbes

Раздельные драйверы могут не иметь ничего общего - при хорошей организации питания. Драйверы размещенные на одной плате, в зависимости от конструкции платы и схемы могут работать нормально или плохо. Все дело в деталях.

Так то оно так, но и синхронизация периода ШИМа у драйверов, расположенных на одной плате, в которых шины питания проложены не грамотно, ситуацию не спасет.
А вообще за ответы спасибо. Оно выходит действительно для потенциального уменьшения взаимных помех по шинам питания в режиме ограничения тока в нагрузке (в обмотке/обмотках двигателя/двигателей).

12 days later
Аэробус

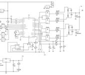
Господа! Надоть критика и помощь.
Вот соорудил к этой микрухе схему.
Но поскольку в этом деле мягко говоря чайник…
Может глянет кто своим профессиональным оком, пока не начал зря детали и время переводить?

rulll

не особо копенгаген , но вроде как эта микруха способна делать микрошаг на биполярном двигателе.
т.е. смысла нет ее гонять на униполярном.

зы. сказали что самплы пришлют за 11 евро. козлы.

mura
Аэробус:

Господа! Надоть критика и помощь.
Вот соорудил к этой микрухе схему.
Но поскольку в этом деле мягко говоря чайник…
Может глянет кто своим профессиональным оком, пока не начал зря детали и время переводить?

Есть след. замечания

1.Опер на Vref явно лишний.
2. в цепь затвора резики на 10-15 ом
3. лишний инвертор можно поставить на цепь сброса
4. задание режимов - резистор на питание а джампиком на землю.
5. С13 накоротко - зачем?

P.S. Питание логики прикольно показано, на первый взгляд показалось что неиспользованые выходы на питание подключены.