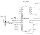
Доброго времени суток.
На форуме, и из многих других источниках используется микросхема STK672-050.
Отзывы очень хорошие (микрошаг, ШИМ, уменьшение тока простоя), но для моих нужд слабовата.
Вопрос: возможно ли, собрать контроллер на этой микросхеме и поставить ключи/ полевик (ключи можно поставить любые)? Если возможно, повлияет это на возможности микросхемы (микрошаг, ШИМ, уменьшение тока простоя)?
За схему просьба не пинать, очень приблизительная. Если можно отредактировать.
Доброго времени суток.
На форуме, и из многих других источниках используется микросхема STK672-050.
Отзывы очень хорошие (микрошаг, ШИМ, уменьшение тока простоя), но для моих нужд слабовата.
Вопрос: возможно ли, собрать контроллер на этой микросхеме и поставить ключи/ полевик (ключи можно поставить любые)? Если возможно, повлияет это на возможности микросхемы (микрошаг, ШИМ, уменьшение тока простоя)?
За схему просьба не пинать, очень приблизительная. Если можно отредактировать.
Датчики тока внутри, и к ним нет доступа. Так что накак.
Возмите LS7290 - обсуждается в соседней ветке.
Датчики тока внутри, и к ним нет доступа. Так что накак.
Возмите LS7290 - обсуждается в соседней ветке.
Да действительно прикольная, только ветка что-то заглохла. И я так и не понял, где сие изделие можно приобрести.
{"assets_hash":"a8b26fa7f6e768b07a72c8c9aadb9422","page_data":{"users":{"44b6363c3df955007778a0f0":{"_id":"44b6363c3df955007778a0f0","hid":15433,"name":"mura","nick":"mura","avatar_id":null,"css":""},"450e4aa23df9550077788ffe":{"_id":"450e4aa23df9550077788ffe","hid":16882,"name":"S-Tar","nick":"S-Tar","avatar_id":null,"css":""}},"settings":{"can_see_ip":false,"can_report_abuse":false,"can_see_hellbanned":false,"forum_can_view":true,"forum_can_reply":false,"forum_edit_max_time":30,"forum_can_close_topic":false,"forum_show_ignored":false,"forum_mod_can_delete_topics":false,"forum_mod_can_hard_delete_topics":false,"forum_mod_can_see_hard_deleted_topics":false,"forum_mod_can_edit_posts":false,"forum_mod_can_pin_topic":false,"forum_mod_can_edit_titles":false,"forum_mod_can_close_topic":false,"can_vote":false,"forum_mod_can_add_infractions":false,"forum_topic_title_min_length":10,"forum_reply_old_post_threshold":30,"votes_add_max_time":168,"forum_show_post_interval":7,"can_see_deleted_users":false},"section":{"_id":"61c9a54c3df9550077bb51bc","hid":110,"title":"Драйверы и контроллеры для CNC","parent":"61c9a54c3df9550077bb51b9","description":"Обсуждение приводов и контроллеров для управления станками CNC.","is_category":false,"is_votable":true,"is_writable":true,"cache":{"topic_count":662,"post_count":12810,"last_post":"65cdce803627b35af4956dfa","last_topic":"65cdce803627b35af4956df9","last_topic_hid":572337,"last_topic_title":"Драйвер ТВ -6600","last_ts":"2024-02-15T08:42:40.608Z","last_user":"47e0d3f43df955007777ca60"}},"topic":{"_id":"48a56df13df9550077ac89bb","hid":110422,"title":"STK672-050 + Полевики","views_count":2436,"last_post_counter":3,"cache":{"post_count":3,"first_post":"48a56df13df9550077ac9ceb","first_ts":"2008-08-15T11:52:17.000Z","first_user":"450e4aa23df9550077788ffe","last_post":"48a93d203df9550077ac9cef","last_post_hid":3,"last_ts":"2008-08-18T09:13:04.000Z","last_user":"450e4aa23df9550077788ffe"},"st":1,"section":"61c9a54c3df9550077bb51bc"},"subscription":null,"pagination":{"total":3,"per_page":25,"chunk_offset":0},"posts_list_before_post":["paginator","datediff"]},"locale":"en-US","user_id":"000000000000000000000000","user_hid":0,"user_name":"","user_nick":"","user_avatar":null,"is_member":false,"settings":{"can_access_acp":false,"can_use_dialogs":false,"hide_heavy_content":false},"unread_dialogs":false,"footer":{"rules":{"to":"common.rules"},"contacts":{"to":"rco-nodeca.contacts"}},"navbar":{"tracker":{"to":"users.tracker","autoselect":false,"priority":10},"forum":{"to":"forum.index"},"blogs":{"to":"blogs.index"},"clubs":{"to":"clubs.index"},"market":{"to":"market.index.buy"}},"recaptcha":{"public_key":"6LcyTs0dAAAAADW_1wxPfl0IHuXxBG7vMSSX26Z4"},"layout":"common.layout"}