Плата с ключами от ЦПУ - как подключить ?

Валерий_Л

Есть десяток таких плат (фото с обеих сторон прилагаю) , как я понимаю это ключи управления ударными кулачками от ЦПУ СМ 6315. Очень хотелось бы их использовать для управления через LPT внешними устройствами - может реле какие нацеплю для освещения или еще чего нибудь. Что мне известно о плате, так это то, что питание подходило 60в и 5в - 60 ждя управления эл.магнитами (ударные кулачки ), а 5в наверное для питания схемы. Еще с БП есть выход 12.6 в, но сюда вроде как не подавалось или я не нашел.

Если кто может помочь найти куда чего подключить, буду очень признателен.
А может у кого есть схема, можно выслать по адресу d_studio@ukrpost.ua

Валерий_Л
Валерий_Л:

Есть десяток таких плат (фото с обеих сторон прилагаю) , как я понимаю это ключи управления ударными кулачками от ЦПУ СМ 6315. Очень хотелось бы их использовать для управления через LPT внешними устройствами - может реле какие нацеплю для освещения или еще чего нибудь. Что мне известно о плате, так это то, что питание подходило 60в и 5в - 60 ждя управления эл.магнитами (ударные кулачки ), а 5в наверное для питания схемы. Еще с БП есть выход 12.6 в, но сюда вроде как не подавалось или я не нашел.

Если кто может помочь найти куда чего подключить, буду очень признателен.
А может у кого есть схема, можно выслать по адресу d_studio@ukrpost.ua

😦 Если моя проблема с ключами не может быть разрешена в этой теме и ли на этом форуме, то может кто нибудь посоветует ссылочку, где могут помочь.

Заранее спасибо.

celladon

Вам нужно обязательно применить эту плату целиком без переделок. А схема у вас есть? Вы знаете как ей управлять?
Или вы руководствуетесь принципом - Есть, а выкинуть жалко, куда бы лучше это применить. Тогда вам в раздел барахолка любого сайта по электронике. Потому как применить что то готовое под свои цели часто намного сложнее, чем сделать самому. Главное понимать что делаете.

Валерий_Л
celladon:

Вам нужно обязательно применить эту плату целиком без переделок. А схема у вас есть? Вы знаете как ей управлять?
Или вы руководствуетесь принципом - Есть, а выкинуть жалко, куда бы лучше это применить. Тогда вам в раздел барахолка любого сайта по электронике. Потому как применить что то готовое под свои цели часто намного сложнее, чем сделать самому. Главное понимать что делаете.

Спасибо за отзыв. Может я не правильно ставил вопрос…

Дело в том, что у меня как раз и нет схемы, вот я и спрашивал, может у кого она случайно есть.
Естественно эту плату я и собираюсь использовать целиком, но не с ЦПУ естественно. Есть програмка для управления через LPT исполнительными реле, но нужно иметь схему ключей. А эту плату мне кажется можно как-то подключить автономно к БП , LPT и реле. Просто моих знаний далеко не достаточно, чтобы самому найти все нужные для запитки и подключения к LPT точки на этой плате.

Применить думал для вкл/выкл. реле управления шпинделем станка, вентилятором для отсоса пыли и стружки.
Кроме того я занимаюсь дизайном и наружной (в т.ч. световой ) рекламой . Есть какие -то задумки по применению программируемых светоэффектов .

Вот и обращаюсь к сообществу с просьбой, если нужно могу оплатить эту услугу.

AlexGA7
Валерий_Л:

Кроме того я занимаюсь дизайном и наружной (в т.ч. световой ) рекламой . Есть какие -то задумки по применению программируемых светоэффектов .

Т.е. Вы хотите это барахло встроить во что то и продать как новое?

Валерий_Л
AlexGA7:

Т.е. Вы хотите это барахло встроить во что то и продать как новое?

По-моему речь о продаже или об определениии “барахло” или не “барахло” не идет. Кому-то и “мерс” не машина, а для меня и “запорожец” средство передвижения. Каждому свое.

Есть платы, есть желание использовать, а не выбросить.
Если нет возможности ответить по существу, хотя по Вашим постам видно, что Вы профи, то зачем эти вопросы на предмет моей добропорядочности ? Если очень интересно - персонально для Вас, AlexGA7, - нет не для продажи, а для своих станков и для своих рекламных стендов в глубоко патриархальном городке где я живу, где население 30 тыс.человек. И в этом городе нет таких специалистов, чтобы смогли проконсультировать.

AlexGA7
Валерий_Л:

Если очень интересно - персонально для Вас, AlexGA7, - нет не для продажи, а для своих станков и для своих рекламных стендов в глубоко патриархальном городке где я живу, где население 30 тыс.человек. И в этом городе нет таких специалистов, чтобы смогли проконсультировать.

Хорошо, домыслил. Приношу извинения.
Схемы могли остаться только у обслуживающего персонала, в этом форуме шансов у Вас мало.
Кроме того, вероятно, что использовать отдельные детали проще (в сочетании с лазерно-утюжной технологией или использованием аэрозольного фоторезиста), чем плату.

Валерий_Л
AlexGA7:

Хорошо, домыслил. Приношу извинения.
Схемы могли остаться только у обслуживающего персонала, в этом форуме шансов у Вас мало.
Кроме того, вероятно, что использовать отдельные детали проще (в сочетании с лазерно-утюжной технологией или использованием аэрозольного фоторезиста), чем плату.

Принимается. 😒

А, что такое

“лазерно-утюжная технология”

Это имеется ввиду распайка платы сс снятием элементов, для последующего использования ?

AlexGA7
Валерий_Л:

Принимается. 😒
А, что такое Это имеется ввиду распайка платы сс снятием элементов, для последующего использования ?

Способ изготовления печатных плат с помощью лазерного принтера, Яндекс подскажет.
Кроме того, сейчас нет особой проблемы что то купить в любом месте России, есть только проблема денег.

Валерий_Л
AlexGA7:

Способ изготовления печатных плат с помощью лазерного принтера, Яндекс подскажет.
Кроме того, сейчас нет особой проблемы что то купить в любом месте России, есть только проблема денег.

Спасибо. Нашел. Понравилось. Даже хочу попробовать эту технологию для нанесения текста при травлении в электролите нержавки. (В растворе NaCl)

Валерий_Л:

Спасибо за отзыв. Может я не правильно ставил вопрос…
Дело в том, что у меня как раз и нет схемы, вот я и спрашивал, может у кого она случайно есть.
Применить думал для вкл/выкл. реле управления шпинделем станка, вентилятором для отсоса пыли и стружки.

Я вроде бы уже разобрался с подачей на плату питания, нашел выходы на исполняемые механизмы (катушки ударников типа как у головки игольчатого принтера), а вот куда и как подать управляющие команды от LPT не пойму.

Может кто-то сможет подсказать. А то я с “электроникой” - на уровне который позволяет только повторить несложную схему.
Пожалуйста, специалисты, посмотрите еще раз на плату, может подскажите…

arisov77

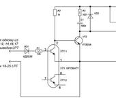
Подключить эту плату напрямую к LPT-порту не получится, т. к. на плата специализирована под определённое изделие.
Если не хочется «травить» плату, то можно выпаять все микросхемы, кроме транзисторных сборок КР159НТ1 и собрать навесным монтажом (проводками) например вот по этой схеме (показан 1 канал). Сопротивление R2 зависит от Uпит. Диод VD1 можно не ставить, но он немного обезопасит от возможного пробоя по цепи К-Б VT2 -> К-Б VT1 -> R1 -> LPT-порт. Диод VD2 от мощности нагрузки.

arisov77

Дополнение к выше приведённой мною схеме: лучше будет, если её немного изменить. Для исключения включения нагрузки при отсоединенном кабеле LPT или при выключенном компе. (В первой схеме при выше указанных здесь обстоятельствах нагрузка будет включена).

AlexGA7
Валерий_Л:

Спасибо. Нашел. Понравилось. Даже хочу попробовать эту технологию для нанесения текста при травлении в электролите нержавки. (В растворе NaCl)

В этом случае гораздо качественнее будет использовать аэрозольный фоторезист.

Валерий_Л
arisov77:

Дополнение к выше приведённой мною схеме: лучше будет, если её немного изменить. Для исключения включения нагрузки при отсоединенном кабеле LPT или при выключенном компе. (В первой схеме при выше указанных здесь обстоятельствах нагрузка будет включена).

Спасибо !!! А второй транзитор в сборке 159 тоже можно также задействовать ?

И еще вопрос, нет ли у Вас схемки с опторазвязкой ? и

arisov77:

Дополнение к выше приведённой мною схеме: лучше будет, если её немного изменить. Для исключения включения нагрузки при отсоединенном кабеле LPT или при выключенном компе. (В первой схеме при выше указанных здесь обстоятельствах нагрузка будет включена).

Спасибо !!! А второй транзитор в сборке 159 тоже можно также задействовать ?

И еще вопрос, нет ли у Вас схемки с опторазвязкой ? и нужна ли она здесь ?

Валерий_Л
arisov77:

Дополнение к выше приведённой мною схеме: лучше будет, если её немного изменить. Для исключения включения нагрузки при отсоединенном кабеле LPT или при выключенном компе. (В первой схеме при выше указанных здесь обстоятельствах нагрузка будет включена).

Спасибо !!! А второй транзитор в сборке 159 тоже можно также задействовать ?

И еще вопрос, нет ли у Вас схемки с опторазвязкой ? и нужна ли опторазвязка здесь ?

PS Сообщение №14 отправлено ошибочно.

AlexGA7:

В этом случае гораздо качественнее будет использовать аэрозольный фоторезист.

А он воды не боится ? Или после проявки его чем-то дубят ?

Валерий_Л
arisov77:

Дополнение к выше приведённой мною схеме: лучше будет, если её немного изменить. Для исключения включения нагрузки при отсоединенном кабеле LPT или при выключенном компе. (В первой схеме при выше указанных здесь обстоятельствах нагрузка будет включена).

Нашел цоколевку КР159НТ1 , а на Вашей схеме нумерация ножек вроде как не совпадает с цоколевкой ham.kiev.ua/sprav/bipol/bih43.htm. Что здесь не так ?

arisov77

Вполне может быть другая цоколёвка, я схему включения взял отсюда qrx.narod.ru/avt/term1.htm. Лучше всего «прозвонить» мультиметром выводы КР159НТ1. Кстати посмотрел её параметры www.alfarzpp.lv/rus/sc/AS194H.pdf. Судя по всему, использовать при напряжении выше 20В и токе нагрузки выше 1мА не рекомендуется.
Второй транзистор используется для второго канала. Судя по фотографии в первом посте на плате 8 транзисторов КТ829А, а КР159НТ1 – 4шт., так что 1шт. КР159НТ1 на 2 шт. КТ829А.
Опторазвязка конечно не помешает, но придётся использовать 2 независимых источника питания. В качестве 1 можно использовать +5В с USB порта или если его нет с +5В от БП компа. (-5В пойдёт по 18-25LPT). На плате в этом случае я бы, наверное, сделал следующее: удалил все КР159НТ1 и микросхемы, кроме двух К155ЛА8. Вместо КР159НТ1 установил по 2 оптопары РС817 или сдвоенную, например РС827 и спаял бы навесным монтажом по нижеприведённой схеме. (РС817 «держит» не более 35В, учитывайте это при выборе напряжения питания нагрузки). Если Вы будете использовать 1 напряжение питание от компьютера, то защита от включения нагрузки при отсоединении LPT-порта или пропадании +5В (например, при выключенном компе) будет обеспечена (на некоторых материнках питание +5В USB включено постоянно–выключается в БИОСе или перемычками на материнке). При питании входной части от отдельного независимого от компа БП при разрыве LPT нагрузка будет включена. Для устранения этого недостатка можно поставить ещё по одному инвертору, например К155ЛА3 или К155ЛА8 с нагрузочным резистором, перед DD1.1. Если надо могу нарисовать схемку.

Валерий_Л
arisov77:

Вполне может быть другая цоколёвка, я схему включения взял отсюда qrx.narod.ru/avt/term1.htm. Лучше всего «прозвонить» мультиметром выводы КР159НТ1.

На плате в этом случае я бы, наверное, сделал следующее: удалил все КР159НТ1 и микросхемы, кроме двух К155ЛА8. Вместо КР159НТ1 установил по 2 оптопары РС817 или сдвоенную, например РС827 и спаял бы навесным монтажом по нижеприведённой схеме. (РС817 «держит» не более 35В, учитывайте это при выборе напряжения питания нагрузки). Если Вы будете использовать 1 напряжение питание от компьютера, то защита от включения нагрузки при отсоединении LPT-порта или пропадании +5В (например, при выключенном компе) будет обеспечена (на некоторых материнках питание +5В USB включено постоянно–выключается в БИОСе или перемычками на материнке). При питании входной части от отдельного независимого от компа БП при разрыве LPT нагрузка будет включена. Для устранения этого недостатка можно поставить ещё по одному инвертору, например К155ЛА3 или К155ЛА8 с нагрузочным резистором, перед DD1.1. Если надо могу нарисовать схемку.

Уважаемый, arisov77. Спасибо Вам за консультацию. Конечно, если возможно, нарисуйте пожалуйста такую схему.
Элементная база будет браться с плат, что на фото 1 поста ( кстати там по 12шт. КТ829А и 6 шт. КР159НТ1Б.
Питание будет скорее всего раздельное и не от компа, что бы иметь возможность применять различные нагрузки. И если можно вариант с опторазвязкой и без неё. И еще посьба, учитывая мои слабые познания в схемотехнике, укажите пожалуйста на схеме все для “особо одаренных”, что бы я не пропустил чего.
Еще раз спасибо Вам за помощь.

PS А как прозвонить цоколевку КР159НТ1-у нее действительно по-моему не так как в qrx.narod.ru/avt/term1.htm

arisov77

Да с количеством я просчитался.
Напишите напряжение питания нагрузки (нагрузок), ток потребления, желательно их тип. Все 12 нагрузок будут подключены? У Вас есть ещё какие нибудь радиоэлементы, кроме тех которые на этой плате? Например, транзисторы КТ315Б, резисторы МЛТ-0,125 от 1кОм до 10кОм? Какие у Вас оптопары? После этого можно будет на досуге что-нибудь нарисовать.
Напряжение питания (от компа) входной части не будет и не должно запитывать нагрузки. Оно только для гальванической развязки. Если у Вас есть USB, то удобно скрутить вместе шнурок от USB (например, от принтера) и LPT Cable.
О том как «прозвонить» транзистор почитайте в Интернете. Скорее всего цоколёвка приведённая Вами правильная (по анализу топологии печ. платы). Поищите ещё максимально допустимый ток коллектора КР159НТ1.

Валерий_Л
arisov77:

Напишите напряжение питания нагрузки (нагрузок), ток потребления, желательно их тип. Все 12 нагрузок будут подключены? У Вас есть ещё какие нибудь радиоэлементы, кроме тех которые на этой плате? Например, транзисторы КТ315Б, резисторы МЛТ-0,125 от 1кОм до 10кОм? Какие у Вас оптопары?

Вот, что хотелось бы :

  1. Нагрузок будет по числу выходов с данными LPT на реле 24 - 27 в или тиристоры типа КУ 202. Если реле то слаботочные типа РЭС-22 (просто они у меня есть )
  2. Детали желательно те, что на плате, но резисторы можно и подкупить.
  3. Оптопар у меня нет, но уж если все равно их придется приобретать, то поставьте, пожалуйста, самые доступные.
  4. По питанию входной части я все понял, а по нагрузочной смогу думаю мощность БП рассчитать исходя из модуля.
Валерий_Л
arisov77:

Поищите ещё максимально допустимый ток коллектора КР159НТ1.

Все, что удалось найти :
www.alfarzpp.lv/rus/sc/AS194H.pdf
характеристики:
разность UЭБ1,2 менее 25мкВ(тип.), дрейф разности UЭБ1,2 менее 0,1мкВ/ ºC,
отношение статических коэффициентов передачи тока в схеме с общим эмиттером более 0,96.
Данное изделие является улучшенным аналогом ИС серий 159НТ1 , К159НТ1 , КР159НТ1 .

arisov77

Вот «набросал» схемки. От платы остаются только КР159НТ1, К155ЛА8 и КТ829. Наверное, всё-таки лучше отдельную плату вытравить…
Если не будете травить, то оставляйте КТ829, К155ЛА8, остальное выпаивайте, а КР159НТ1 перепаивайте поближе к К155ЛА8 вместо К155ЛЛ1 и проводками….
Ток нагрузки для КТ829А без радиатора, должен быть не более 0,5А (точно не помню, лучше всего проверить экспериментально), с радиатором ток можно увеличить.
Тиристоры у Вас будут под 220В? Если да, то ставьте релюшку на выход и её контактами управляёте тиристором. Радиатор в этом случае на КТ829 не надо.
По деталям: оптопара РС817 или её аналоги стоит во многих импульсных БП радиоаппаратуры, поэтому должна быть в любом радиомагазине. Диоды 1N4007 (4001-4007) или FR107, FR207 также должны там быть.

LPT.zip

Валерий_Л
arisov77:

Вот «набросал» схемки. От платы остаются только КР159НТ1, К155ЛА8 и КТ829. Наверное, всё-таки лучше отдельную плату вытравить…

Бльшое Вам спасибо, arisov77. 😒 Буду пробовать. Интересно, а какая проще программа для разводки плат ? Может есть ссылка ?

arisov77
Валерий_Л:

Бльшое Вам спасибо, arisov77. 😒 Буду пробовать. Интересно, а какая проще программа для разводки плат ? Может есть ссылка ?

Sprint Layout 5Rus. e-mail напишите - вышлю.