Помогите подобрать схему контролера для ШД5

Pavelrb
Vaxen:

Поделитесь опытом

Поделюсь. Вы выбрали совсем не ту тему.

Vaxen

Ой извините в вашу тему влез. В поиске не нашел.

king2

Извиняюсь, что влезаю, но вопросы:

  1. Правильно ли я понимаю, что если не брать в расчет простоту схемотехники и реализации, а также цену вопроса, то вариант с ШИМ даст тот же результат по моменту и эффективности (если обмотку закорачивать не диодом, а поставить транзисторы с вольтажом 2*U и супрессор на U)?

  2. Почему-то практически везде ШИМ делают по схеме, подобной внутренностям UC3843 - то есть с Rsense на компаратор, оттуда на триггер, и на этот же триггер некую частоту. В результате мы включаем частотой триггер, и выключаем его, когда ток достигнет некоего значения. Далее включаем триггер снова, по ближайшему фронту той самой базовой частоты.

А почему?
Почему бы не завести выход компаратора сразу на элемент И и туда же пустить вход разрешения работы канала? Этому мешают какие-то причины? Я пока что умозрительно вижу только то, что, возможно, частота при этом будет настолько большой за счет отсутствия гистерезиса на компараторе и ограничений драйвера-транзистора, что транзистор практически всегда будет полуоткрыт. Или все же можно сделать по предложенному?

В этом случае можно даже сделать проще, вот я тут накидал схемку.
Резистором R4 меняем напряжение на входе компаратора, то есть порог, когда он включается. С инвертора, когда на входе 0, идет 5 вольт, до входа компаратора доходит только 4 (1 падает на диодах), компаратор думает, что швах, переборщили с током и вырубается. Когда 0 меняется на 1, на выходе инвертора будет 0.5 вольт примерно (TTL), и эта цепь из-за закрытых диодов перестает влиять на регулировку. Одновременно идет импульс через диод на второй вход компаратора, это форсирует импульс в начале. Подобрав правильно номиналы цепей, мы можем либо просто на старте выдать движку радости, чтобы лучше шевелился, либо наоборот, увеличить номинал кондера и когда он полностью зарядится, ток снизится до тока удержания.

Если вся эта радость не нужна, убираем нафиг инверторы и верхнюю цепочку, инвертируем сигнал в трансляторе, и получаем довольно простую схемку.

Будет ли она работать? Если нет, то почему? 😃

p.s. В схемке ошибка, вход ON/OFF не должен соединяться с землей, недоглядел, и альтиум подло воспользовался моментом 😃.

Dj_smart
king2:

частота при этом будет настолько большой

Не будет. Напряжение на индуктивности …и тд. Раньше такая схема применялась в микросхемах типа SLAxxxx, вернее совместно с ними. В ШИМе за счёт фиксированой частоты транзистор однозначно работает в ключевом режиме, с минимумом потерь. А в чеппере(не уверен что правильно) возможен вариант неполного открытия, и как следствие линейный режим.

Pavelrb
king2:
  1. Правильно ли я понимаю, что если не брать в расчет простоту схемотехники и реализации, а также цену вопроса, то вариант с ШИМ даст тот же результат по моменту и эффективности (если обмотку закорачивать не диодом, а поставить транзисторы с вольтажом 2*U и супрессор на U)?

Ага, где-то так.
Только в потери(нагрев резистора, стабилитрона)будет уходить ватт 150.
С супрессором не пробовал, но наверняка стоит ожидать сюрпризы иного плана…скорости, динамика…

king2:

Почему-то практически везде ШИМ делают по схеме, подобной внутренностям UC3843 - то есть с Rsense на компаратор, оттуда на триггер, и на этот же триггер некую частоту. В результате мы включаем частотой триггер, и выключаем его, когда ток достигнет некоего значения. Далее включаем триггер снова, по ближайшему фронту той самой базовой частоты.

А почему?
Почему бы не завести выход компаратора сразу на элемент И и туда же пустить вход разрешения работы канала? Этому мешают какие-то причины? Я пока что умозрительно вижу только то, что, возможно, частота при этом будет настолько большой за счет отсутствия гистерезиса на компараторе и ограничений драйвера-транзистора, что транзистор практически всегда будет полуоткрыт. Или все же можно сделать по предложенному?

Шим желательно засинхронизировать, управление всеми каналами от общего тактового генератора- если каждый канал по себе колбасит, это нехорошо.

3 months later
Pavelrb

Остановился на доработанном варианте с форсирующим высоковольтным импульсом(не шим) с рекуперацией, за идею выходного каскада спасибо Юрию (mura).
Результаты такие(момент замерить нечем, могу лишь сравнить с приводом с резистивной форсировкой)-
на одной и той же механике
резистивный привод срывы вращения начинаются около 800 об мин, потребляемая мощность 360 Ватт (40 вольт, 11 ом)
Вариант с форсировкой, срывы начинаются от 1700 об мин, потр. мошн. около 70 ватт.
Привод пока в макете, в длительной работе не проверен, хотя “на столе” глюков не замечено.
Минус этого варианта, повторюсь- нужны два источника питания, высоковольтный от 50 вольт, ток на три оси пусть 3 ампера, и низковольтный, максимально возможное потребление от которого на одну ось 9 ампер, около 6 вольт.
Схема и рисунок платы будет здесь, неспешно, если кому схема интересна сейчас, пишите.

10 days later
allo

Здравствуйте,Павел!Схема очень интересует!
Еще летом собрал и испытал привод с форс.имп.предложенный Dava.Крутил на столе и в маче с нагрузкой -ходовая часть с редуктором от токарного ТПК.Быстроход почти приемлимый.Пришлось уменьшить длит.форс.имп.с 500 до 100 мкс.чтобы получить нормальную скорость(до 5кгц) т.к. редуктор 1:8.В маче разгон плавный,силы хватает.Проверял с питанием от трансформаторов,конструкция тяжеловата.Очень долго болел,сейчас довожу до ума.Капитально заморочился с переделкой комп.БП на 4 и 50в,подводных камней много,но очень хочется сделать компактно.
Считаю,что привод с форс.импульсом самый приемлимый вариант для ШД-5.

Любопытно посмотреть на Ваш вариант.

Pavelrb

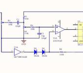
Схема примерно такая, извиняюсь за “качество”, возможно где и ошибся, но принципиальных ошибок вроде нет, рисовал “из головы”.
В нескольких словах- вариант с двумя источниками питания, около 6 вольт, 9 ампер макс. на одну ось, и высоковольтным, вольт от 50 и выше, ток небольшой.
Импульс форсировки не фиксированной длительности, как в варианте от Dava, например, а с контролем тока. Схема, естественно, получается куда как более материалоемкая.
Как работает- по сигналу включения обмотки открываются оба ключа, и низкого, и высокого напряжения, ток быстро растет через ключ высокого напряжения, по достижении заданного значения высоковольтный ключ отключается, ток поддерживается через диод vd5, анод которого подключен к низковольтному источнику.
Диод vd17 обеспечивает безусловное отключение ключа высокого напряжения независимо от текущего состояния триггера. Такое его включение допустимо, т.к. выход имс компаратора с открытым коллектором.
Однако по причине нормальной работы схемы, рекуперации в первую очередь приходится использовать независимый компаратор на каждую фазу, а не 3 компаратора(по числу токоизмеряющих резисторов).
На практике добавление этого диода приводит к более стабильной, “мягкой” работе движка, снижению потребляемого тока за счет улучшения рекуперации.
Рекуперация в общем работает так- снялся ток с обмотки, противоэдс разрядилась с нужной полярностью через диоды обмотки в источник питания.
(Выше речь о участке схемы в квадрате 1)
Формирователь импульсной последовательности интереса не представляет, собран на счетчике, дешифраторе и диодной матрице (знаю, что можно на микроконтроллере и т.д., но увы, не владею).
Схема снижения тока при простое .
Таймер собран на одновибраторе к155аг3, схема работает так- при отсутствии импульсов step уменьшается уровень задания тока и обмотки, находящиеся во включенном состоянии в текущий момент, коммутируются частотой несколько килогерц. вкл-выкл…(практика на макете, где все на “соплях”, нормальной разводки нет, и все прочее подобное показала крайне высокую чуствительность этого таймера к разного рода импульсным помехам, надеюсь на плате все будет нормально, если нет, перейду на таймер на 555 имс).
Рисую печатку под чистовой вариант, пока не готова, размеры предположительные примерно 115*210 мм, рисунок тут же.
Текущий незаконченный вариант в формате lay тоже добавляю.
В законченном варианте добавлю еще защиту от превышения тока на обмотках двигателя, хоть и не уверен в ее целесообразности. Сделано будет просто, хоть и неизящно- на каждый из токоизмерительных резисторов (0.15 ома) будет добавлено по шустрому диоду, идущие на компаратор. При превышении тока реакция схемы начнется минимум выше от 0.6 вольт падения на кремниевом диоде и выше, что при резисторе 0.15 ом равно току обмотки 4 ампера- теоретически минимально возможный ток уставки защиты. настроить ампер на 10, дальше триггеры, всякая бодяга, отключающая оба ключа, и высоковольтный, и низковольтный. На схеме этого нет, не уверен, нужно ли, хотя на печатке все же предусмотрю, а там видно будет.)
Желающим прокомментировать в плане “Жесть!” и т.п. хочу напомнить, что данный советский шаговый двигатель имеет 6 обмоток и к нему, к сожалению, нет специализированных микрух, как, например, к биполярным шаговым двигателям.
зы. Движок форума картинки ужал до неразборчивости, залил сюда- zalil.ru/30849310

shd5_5.rar

allo

По ссылке не пускает фаервол COMODO,а здесь неразборчиво.
Но впечатлило.Надеюсь,овчинка выделки стоит.
Два года назад собирал привод с рез.форсировкй и управлением на ие7 и ре3(32*8)вместо дешифратора,за ним элементы 2И(155ЛИ1 для биполярников или 555ЛИ2 с О.К. для полевиков,чтобы притянуть выход через резистор к +12в).Общие входы 2И стробируются генератором,который запускается от АГ3 при простое более 2 сек.В пзу можно записать последовательность 1-2или 2-3(памяти хватает,можно оперативно менять последовательность,выбирая тумблером другой адрес,да еще два свободных выхода, с которых можно управлять,например током ограничения при простое,в зависимости от кол-ва включенных обмоток,если не используется стробирование).Но выходной каскад…УВЫ,работает плохо а кушает хорошо.Забросил надолго,теперь буду доделывать с импульсной форсировкой.
Как переделать программу МК,чтобы частотой заполнить выходы при простое,не знаю,можно стробировать через буферные 2И(3 корпуса мс и обвязка),но на готовой плате маловато места для такой этажерки.Однако снижение тока обмоток в паузе необходимо,двигатель при простое перегревается.Думаю сделать так:если общий БП,то низкое напр. на каждыйпривод подать через дубовый диод(или два последовательно),ДЛ 40А,например.При работе его надо шунтировать открытым полевиком с малым R и лог. управлением(их полно на материнках),на паузе АГ3 закроет полевик,на диодах упадет 1-2 вольта,движок холодный,а диоды пусть в сторонке на радиаторе под вентилятором покуривают.Возможно,гасящий диод лучше поставить после кондеров фильтра,чтобы не терялось время на их дозарядку до 4-6 вольт после старта.
Можно использовать раздельное питание :три переделанных слабеньких комповых-этого добра сейчас,как грязи,-из самого паршивого можно выжать 4-6 вольт 10А и 50 вольт 2А.Тогда с АГ3 надо управлять слаботочным ключиком,который шунтирует резистор(доп.подстроечник) в цепи обратной связи с +5в на 1 ногу мс ШИМа(тл494),и напр.уменьшится до выбранного значения.Минимум потерь на нагрев.Но кондеры фильтра будут разряжены до этого напряжения перед включением рабочего режима,Х.З. насколько это важно.Хотя в МАЧЕ разгон плавный,должно прокатить.
Думаю,что правильно установленная защита в бп спасет и его самого и привод от неприятностей и лишнего геморроя с ограничением тока в приводе.
Пока никак не удается выжать из китайца 30А,но очень хочется.Полных схем нет,один уже спалил,переиграв с защитами,в крайнем случае перейду на раздельное питание.
Павел!Если можно,выложите архив со схемой сюда или мне на почту.Очень любопытно.
Удачи!

Pavelrb
allo:

По ссылке не пускает фаервол COMODO,а здесь неразборчиво.

странно, там в архиве два рисунка и плата

allo:

Павел!Если можно,выложите архив со схемой сюда

архив ниже

allo:

При работе его надо шунтировать открытым полевиком с малым R и лог. управлением(их полно на материнках),на паузе АГ3 закроет полевик,на диодах упадет 1-2 вольта,движок холодный,а диоды пусть в сторонке на радиаторе под вентилятором покуривают

можно и так

allo:

Возможно,гасящий диод лучше поставить после кондеров фильтра,чтобы не терялось время на их дозарядку до 4-6 вольт после старта.

обязательно

allo:

Можно использовать раздельное питание :три переделанных слабеньких комповых-этого добра сейчас,как грязи,-из самого паршивого можно выжать 4-6 вольт 10А и 50 вольт 2А.

я все же решил бп делать на трансформаторе.

rc.rar

Pavelrb
Pavelrb:

При работе его надо шунтировать открытым полевиком с малым R и лог. управлением(их полно на материнках)

С материнок скорее не подойдут, у них вроде допустимое напряжение сток-исток небольшое, в схеме с форсировкой могут оказаться под напряжением форсировки, гавкнут мгновенно.

Малость офтоп- привод made in СССР к этому двигателю 😃, вариант с форсировкой, импульс фиксированной длительности. Тот же принцип, что и в варианте DAVA. Напряжение форсировки, кстати, 120 вольт.
www.chipmaker.ru/files/file/1080/
Кстати, такое напряжение наиболее предпочтительно, выбросы противоэдс довольно большие, около 150 вольт, чем ближе питание к этому значению, тем лучше будет работать рекуперация, меньше греться двигатель.

allo

Когда-то смотрел осциллографом,через демпферный диод(у Вас на схеме Д5)на +4В выбросов не наблюдал.Какие планируете тр. на ключи и Д5?

Ток по +50в был за 2А при макс.скорости(частота>6кгц),т.е. длительность импульса шага 140-150мкс. из него форс.100мкс.чтобы увеличить скорость, надо укорачивать форс. но задирать высокое.У меня стояли IRFZ44N на высоком и 30А сборка шоттки на +4в,прибавлять питание не рискнул,скорости и силы хватило.Правда у меня стол всего 400 на 200мм и ох…ный редуктор.Сын планирует фрезеровать по металлу.

За последние года 3-4 у нас на заводе списали штук 20 ТПК с приводами БУШ.Пяток ШД-5 я забрал,но применять штатные привода -даже не рассматривал такую возможность,хотя можно было умыкнуть хоть десяток.

Pavelrb
allo:

Когда-то смотрел осциллографом,через демпферный диод(у Вас на схеме Д5)на +4В выбросов не наблюдал

Ненадежно…
У меня, кстати, для получения 3 ампер тока фазы получилось не 4 вольта, а шесть- переход диода, переход полевика плюс токоизм. резистор плюс сопротивление обмотки.

allo:

Какие планируете тр. на ключи и Д5?

Вниз IRF540 (повыдергиваю из нынешнего привода с резист. форсировкой), вверх IRF 640 (есть десятка два)
Диоды D5 КД213 опять же по причине наличия.

allo:

Ток по +50в был за 2А при макс.скорости(частота>6кгц)

У меня ток много меньше, завтра замерю (длительность импульса не фиксированная, а по контролю роста тока)

allo:

применять штатные привода -даже не рассматривал такую возможность

Конечно, 3 привода общим размером со станок, да и жрут по паспорту 350 ватт.
Напряжение форсирующего импульса там 120 вольт, длительность 500 мкс.
Рекуперации насколько помню нет.

allo

При 4в ток фазы чуток не дотягивал до 3А(падение на шоттки и открытом IRL-530 1-1,2В)На 5в греется движок.Проверял при простое.В динамике ситуация,конечно, значитеьно хуже,особенно на больших скоростях.Индуктивность обмоток!Но ведь крутит!И тащит на каретке пудовую гирю!Для чего и нужен форсаж.Конечно,до реальных испытаний радоваться рано.
С Вашим приводом картина должна быть гораздо маслянее.
КД213 греется,как печка,при токе 1А.Понадобится штук 5-10 параллельно на радиаторе.Помогут хорошие сборки шоттки с обр.напр 100В на 20 и 30А( MBR20100CT,MBR30100СТ).У нас цена 25 и 40руб.КД2997А(60руб.) заявлено-30А 200В.Это на самый крайний случай,при необходимости увеличения высокого до 100в.
Успехов!

Pavelrb
allo:

КД213 греется,как печка,при токе 1А

Греются, конечно, радиатор нужен, но далеко не как печка- замерял, при 3 амперах падение напряжения 0.6-0.7 вольта, что равно выделению на диоде 2 ватт тепла.
На макете сейчас в качестве радиатора стоит пластинка алюм. примерно 110*60, особо горячей назвать ее нельзя, да и на плате будет радиатор куда посерьезнее.
Это при простое движка без снижения тока, при вращении нагрев еще меньше.

allo:

Понадобится штук 5-10 параллельно на радиаторе

Зачем?

allo:

Помогут хорошие сборки шоттки

Нужны сборки с общим анодом, а таких не видел, идут все с общим катодом(у нас во всяком случае).
Да и шоттки с высоким обр. напр. греются не меньше, а то и больше обычных диодов…
Пробовал еще ставить диоды FR и UF 100 в 5 а какие-то, FR503 что ли, не помню точно, греются прилично(на 3-х амперах), на радиатор их не поставишь, охлаждение можно организовать только через их выводы, припаяв к чему-нибудь типа полигона на плате и т.п., в общем, отказался от этой идеи.

allo:

КД2997А(60руб.) заявлено-30А 200В.Это на самый крайний случай,при необходимости увеличения высокого до 100в.

Это перебор, хватит тут и 5 амперного диода с запасом.
КД213 10 ампер, напряжение от буквы, есть и на 200 вольт. Частота 100 кгц. Корпус, кстати, такой же, как и у КД2997.

allo:

На 5в греется движок

Греется он будь здоров и при запитке трех фаз номинальными по паспорту 3-мя амперами.
Я на станке от греха подальше повесил на два мотора комп. кулеры, к 3-му добраться проблема, оставил так. Ничего, живой.
Видимо, так задумано.😃 Плюс, возможно, некоторое охлаждение через крепление к станку.

allo:

ох…ный редуктор.Сын планирует фрезеровать по металлу.

А редуктор какой и от чего использовали, если червячный, как там выборка люфта сделана?
Хочу использовать червячный редуктор, выборку люфта сделать прижимом червяка к шестерне, но там при штатном профиле получается точечный контакт, насколько это плохо-хз… Ну и масло будет залито еще.

allo:

списали штук 20 ТПК с приводами

Это станки с гидроусилителями, были такие раньше(шаговик- гидроусилитель-гидравлика-ось)?

allo

Я имел в ввиду диод,через который подается низкое(Д5 на Вашей схеме).

В ключах я ставил SF-38 (3А 600В 35мкск),как у Dava.Транзисторы ключей грелись-поставил пластину 25 на 110мм толщ 5мм,
к ней уголок из такой же полосы для Дшоттки и вентилятор на обдув.Полет нормальный.

ВСЯ ходовая часть от ТПК.Потому и заморочился с ШД-5.Стол 400 на 200мм и еще один коротыш 200мм на ось Z(еще не установлена).Дурында под центнер.В редукторе шестеренки,передача 1 к 8 1\3,регулировок нет,люфт по осям наши слесаря убирали затягом рад.упорн. подшипников и каких-то гаек,как-то так,я не вникал.В механику и ПО сын врубается,на мне электрика.
На наших моделях гидроусилителя не было,это точно.Шаговик-редуктор-ходовой винт.Станки высокоточные,с хорошим ЧПУ им бы цены не было,но…увы.Их даже не продавали под переделку-сразу в металлолом.

Pavelrb
allo:

Я имел в ввиду диод,через который подается низкое(Д5 на Вашей схеме).

Я тоже его.
В ключи поставлю что-нибудь трехамперное из имеющегося на базаре.

allo:

Станки высокоточные,с хорошим ЧПУ им бы цены не было,но…увы.Их даже не продавали под переделку-сразу в металлолом.

Как вариант минимум элементарно можно было бы пусть даже и к родным приводам мач прицепить.

Pavelrb
allo:

У меня стояли IRFZ44N на высоком

allo:

Транзисторы ключей грелись-поставил пластину 25 на 110мм толщ 5мм,

Грелись в высоковольтном или низковольтном плече?
В верхнем плече по идее греться не должны вообще, даже IRF, а такие транзисторы(IRFZ44N Ron= 17 mOm) при трех амперах не должны греться и в нижнем ключе. (конечно, при условии их управления драйвером каким-нить, ir2101 к примеру)
Верхний ключ, насколько помню, общий на все каналы?
Зы. Плату почти нарисовал, на одностороннем текстолите получается немного жутковато.

allo:

КД213 греется,как печка,при токе 1А.Понадобится штук 5-10 параллельно на радиаторе.Помогут хорошие сборки шоттки с обр.напр 100В на 20 и 30А

allo:

Я имел в ввиду диод,через который подается низкое(Д5 на Вашей схеме).

Вроде дошло, Вы, наверное, не совсем правильно поняли схему, Д5-х в моем варианте не один, а шесть, по одному на канал, ток соответственно не суммарный фаз, через один общий диод, до 9 ампер, а по 3 ампера через каждый открытый в данный момент диод.

allo

Пардон,со слепу не разглядел,что питание ключей на вашей схеме автономно.

Транзисторы грелись,но не фатально,только на быстроходе.На платах небольшие радиаторы,их крепить на общую дюралевую платформочку + кулер(ы) от компа-самое то.
Вопрос по Вашей схеме:насколько критична стабильность опорного напр.на компараторах ключей,ведь оно зависит от питания +5в в работе и напр.лог.единицы с вых АГ3 при простое?

Интересно, кто-нибудь еще пользует ШД-5 на постсоветском пространстве в самопальных станках?

Pavelrb
allo:

Транзисторы грелись,но не фатально,только на быстроходе.На платах небольшие радиаторы,их крепить на общую дюралевую платформочку + кулер(ы) от компа-самое то.

Вы планируете на металлообработку, тут некритично, я же собираюсь деревяшки пилить, так что постараюсь обойтись без кулеров, пыли тянут море. Засирается и привод, и компьютер(кулер бп), придется и с компом что-то мудрить, дабы обойтись без кулеров.

allo:

насколько критична стабильность опорного напр.на компараторах ключей,ведь оно зависит от питания +5в в работе и напр.лог.единицы с вых АГ3 при простое?

Какова стабильность, таков и ток форсировки. Питаться логика и драйверы будут от комп. бп, вроде сильно там не плавает напруга. Можно было бы, конечно, замутить что-нибудь, но мне кажется, это лишнее, и в этом виде вполне сойдет.

allo:

Интересно, кто-нибудь еще пользует ШД-5 на постсоветском пространстве в самопальных станках?

Думаю, пользуют. 😃

Pavelrb
allo:

Транзисторы грелись,но не фатально,только на быстроходе.

Раз так, при быстроходе греются, а так (при стоянке под током) нет, в этой схеме, вариант от DAVA( www.cnczone.ru/forums/index.php?showtopic=470&view… ), похоже дело в отсутствии драйвера, при коммутации обмоток транзисторы открываются-закрываются медленно(управляются от мк через резисторы), потому и греются.
Нагрева похоже можно избежать, если применить драйверы нижнего плеча, например IR4427, сдвоенные.
Тогда по идее эти транзисторы (IRFZ44N Ron= 17 mOm, как у Вас) при трех амперах не должны греться вообще.
Конечно, если есть желание, можно и так, если устраивает.

allo

Переделывать трудновато,зрение очень плохое.Подожду до генеральных испытаний,может быть еще много подводных камней.

Pavelrb
allo:

Подожду до генеральных испытаний,может быть еще много подводных камней.

Много чего может быть, например, было мнение, что при хорошей жесткой механике мотор на ряде оборотов может входить в резонанс. Для минимизации на заднице у него демпфер и прицеплен.
Да и много чего может быть…
Если не сложно, уточните у сына о редукторе, сам принцип- червячный или какой иной, как сделана выборка люфта, передаточное число и элемент передачи, который он крутил в родном виде(рейка, винт…шаг…или перемещение в мм на один оборот двигателя)
Дюже интересны эти параметры в заводской механике на шд5.

allo

Наконец-то сын переслал мне фото ходовой части.
На 1 картинке часть координаты Х.дальше редуктор.
Двигатель через втулку на малой шестерне (15 зубьев),она с подшипником жестко крепится в корпусе редуктора.Болшая шестерня(где-то 140 зубов,уже забыл,передача получается 1/8) на оси ходового винта,сцепление зубьев регулируется смещением оси ход.винта.Сам винт-диаметр х.з.,но жирный,прямоугольная резьба шаг 4мм, ход 400мм(ось Z-короткая-200мм шаг 2мм).Вертикальная ось для шпинделя будет тоже короткая.
Итого перемещение по Х на 4мм-1 оборот винта-8 оборотов двигателя,в полушаге-480*8=3840 степов.
Примерно так.

Pavelrb

Спасибо за ответ.

allo:

1 оборот винта-8 оборотов двигателя,в полушаге-480*8=3840 степов.

Небольшая неточность, 240*8, а не 480*8.
Полушаг 12-123-23-234-34-345-45-456-56-561-61-612 и далее 12 тактов, 240 степов на оборот.
Плату свою практически отрисовал.
От защиты решил все же отказаться.