Доброго времени суток.
Пытаюсь собрать драйвер ШД, силовая часть планируется на IR2104 + IRFZ44 (Возможно IRFZ24).
На данный момент есть 2 нубских вопроса:
Рассчитал бутстрапный конденсатор, минимальная емкость получилась ~100нФ. А чем ограничен верхний предел и как увеличение емкости повлияет на работу схемы?
Как правильно рассчитать номинал затворного резистора?
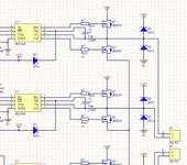
Вот готовая схема с удержанием www.cncmasterkit.ru/modules.php?name=Forums&file=v…
Я их сделал 11 штук, все пошли сразу. Я к тому, что проверено. А по конденсаторам- после установки 0.33 немного уменьшился нагрев полевиков. При 0.5 - изменнений нет. Правда в этой схеме полевики стают ощутимо тёплыми только при токе 2А. При 2.8А поставил радиатор. Больше для самоуспокоения. А вот диоды, паралельно внутренним в полевике - идея вполне здравая, но руки так и не дошли попробовать. Резисторы в цепях затвора ставились от 18 до 27 Ом. Разницы не увидел.
Dj_smart, спасибо.
Эту схему я видел. Моя, как видите, “очень по мотивам” 😃
Но слепо копировать чужие девайсы не хочется, потому и подобные вопросы возникают. Чтобы в случае затыка знать, куда копать.
По поводу тока - планируется вкачать до 5А, естественно с радиатором и кулером.
Только что нашел расчет резистора!
Rg = 2*sqrt(Ls-Ciss) - (Rdrv+Rgi)
Получается для этих мосфетов 4,5 Ом без учета внутренних сопротивлений затвора и драйвера (их значения найти не удалось)
Dj_smart, можете дать рекомендации по разводке силовой части? Кроме того, что ставить конденсатор вплотную к ножкам драйвера и делать затворные дорожки максимально короткими?
рекомендации
Ну и силовые МАХ возможной ширины… Больше добавить нечего:).
upd.
IR в своих аппнотах рекомендуют ставить диод параллельно затворному резистору (an-978 стр.24-25)
{"assets_hash":"a8b26fa7f6e768b07a72c8c9aadb9422","page_data":{"users":{"44314dbb3df955007778be8d":{"_id":"44314dbb3df955007778be8d","hid":13178,"name":"boldive","nick":"boldive","avatar_id":null,"css":""},"47d412773df955007777cf26":{"_id":"47d412773df955007777cf26","hid":32339,"name":"Dj_smart","nick":"Dj_smart","avatar_id":null,"css":"user__m-banned"},"4b76dd923df95500777646b4":{"_id":"4b76dd923df95500777646b4","hid":61163,"name":"Ras2","nick":"Ras2","avatar_id":null,"css":""}},"settings":{"can_see_ip":false,"can_report_abuse":false,"can_see_hellbanned":false,"forum_can_view":true,"forum_can_reply":false,"forum_edit_max_time":30,"forum_can_close_topic":false,"forum_show_ignored":false,"forum_mod_can_delete_topics":false,"forum_mod_can_hard_delete_topics":false,"forum_mod_can_see_hard_deleted_topics":false,"forum_mod_can_edit_posts":false,"forum_mod_can_pin_topic":false,"forum_mod_can_edit_titles":false,"forum_mod_can_close_topic":false,"can_vote":false,"forum_mod_can_add_infractions":false,"forum_topic_title_min_length":10,"forum_reply_old_post_threshold":30,"votes_add_max_time":168,"forum_show_post_interval":7,"can_see_deleted_users":false},"section":{"_id":"61c9a54c3df9550077bb51bc","hid":110,"title":"Драйверы и контроллеры для CNC","parent":"61c9a54c3df9550077bb51b9","description":"Обсуждение приводов и контроллеров для управления станками CNC.","is_category":false,"is_votable":true,"is_writable":true,"cache":{"topic_count":662,"post_count":12810,"last_post":"65cdce803627b35af4956dfa","last_topic":"65cdce803627b35af4956df9","last_topic_hid":572337,"last_topic_title":"Драйвер ТВ -6600","last_ts":"2024-02-15T08:42:40.608Z","last_user":"47e0d3f43df955007777ca60"}},"topic":{"_id":"4b7fd18d3df95500778575ac","hid":175968,"title":"IR2104 + IRFZ44. Вопрос.","views_count":12453,"last_post_counter":7,"cache":{"post_count":7,"first_post":"4b7fd18d3df9550077857c76","first_ts":"2010-02-20T12:11:57.000Z","first_user":"4b76dd923df95500777646b4","last_post":"4b804f723df9550077857c82","last_post_hid":7,"last_ts":"2010-02-20T21:09:06.000Z","last_user":"4b76dd923df95500777646b4"},"st":1,"section":"61c9a54c3df9550077bb51bc"},"subscription":null,"pagination":{"total":7,"per_page":25,"chunk_offset":0},"posts_list_before_post":["paginator","datediff"]},"locale":"en-US","user_id":"000000000000000000000000","user_hid":0,"user_name":"","user_nick":"","user_avatar":null,"is_member":false,"settings":{"can_access_acp":false,"can_use_dialogs":false,"hide_heavy_content":false},"unread_dialogs":false,"footer":{"rules":{"to":"common.rules"},"contacts":{"to":"rco-nodeca.contacts"}},"navbar":{"tracker":{"to":"users.tracker","autoselect":false,"priority":10},"forum":{"to":"forum.index"},"blogs":{"to":"blogs.index"},"clubs":{"to":"clubs.index"},"market":{"to":"market.index.buy"}},"recaptcha":{"public_key":"6LcyTs0dAAAAADW_1wxPfl0IHuXxBG7vMSSX26Z4"},"layout":"common.layout"}