Триммерный двигатель. Вопросы.

Mixa29

что скажите по ее поводу?[/QUOTE]

Привет! Лучше иметь приемник с функцией файл сейф (когда пропадает сигнал он автоматически подает сигнал на сброс газа и руль вправо). Также рекомендую поставить вот это rcmarine.ru/Sales.html. При потере питания мотор глушится автоматически… У меня все это стоит - нареканий нет…

Антон73

а аппаратура от этой глушилки не глючит у вас, Михаил?

Сергей-Zitch

Ребята, ВЕНОМ как я прочитал имеет встроенное питание 4,2, что делает его независимым от питания борта, нужно проверять живьем.

по поводу плат-глушилочек, как ни странно, двух третей клиентов работает, а у некоторых не работает, мигает. плата на приемник не влияет. мотор и его импульсное напряжение от низковольтной катушки иногда шмаляют в глушилку, но все-таки большинство работает.
статистика такая: примерно на 20-25 проданных 3 жалуются, 1 забраковали. это электроника, учтите.

самое важное это выбрать дискретный канал (только вкл или только выкл) и никаких миксеров и триммеров - все в НОЛЬ. тогда работает. к примеру, у меня на двух моделях стоят глушилки и отказов не видел, только на 35-ке мигала пару раз.

Антон73

Есть вариант поставить обе глушилки 😉
А веном, как я понял, имеет отсечку на 4.2вольта по разряду, а может быть я ошибаюсь, слишком низко для 5ти банок

Mixa29

[QUOTE=Антон73;2069105]а аппаратура от этой глушилки не глючит у вас, Михаил?

У меня стоят две глушилки на двух катерах. Как я уже писал, на катере стоит приемник 07qpsm, с функцией файл сейф с программированием в случае потери сигнала на сброс газа и поворота руля (чтобы по кругу ходил на малом газу). Были ситуации непонятные на обоих. Но это я списал на приемник, кратковременную потерю сигнала, т.к. сбрасывался газ. Например гоню на полном газу, вдруг газ сбрасывается и модель виляет в сторону. После таких глюков я закрепил приемник и больше такого не наблюдалось.
Я думаю, что если-бы глючила глушилка, то она-бы глушила двигатель.
Поправьте если не прав…

Mixail_Z
Сергей-Zitch:

по поводу плат-глушилочек, как ни странно, двух третей клиентов работает

При старом моторе (клон зено) пару раз грешил на глушилку, при новом моторе проблем не возникало - работает отлично.
Но при отказах аппаратуры, потеря сигнала, просадка борта и т.д. , все же нужна аппаратура с функцией файл сейф.

Антон73

Ну веномовская глушилка как раз машинку в минимум уберет

Сергей-Zitch

ВЕНОМ не уберет машинку, если у машинки от перегрузки (глюк цифры, вода, таракан, старушка нашептала и т.п.) сгорит электрика или заклинит моторчик от перегрева (он распухает).
было раза два когда машинка (стандарт) просто вставала намертво от распухшего моторчика.
выход - покупать хорошие машинки на “газ”.

платка-глушилка закоротит на массу низковольтное питание катушки и мотор встанет.
лодка в худшем случае встанет и будет ждать хозяина или другого нового хозяина 😃
без питания она нормально закорочена.

цель распространения платок - уберечь народ от проблем, коммерческой составляющей там смех.

Wadim65

Антон могу порекомендовать вот эту глушилку ,работает безотказно,она стоит немного дороже но зато 100% зашита вашеи модели от подобных ситуации .

Я сам использую только такую.

www.mhz-powerboats.com/shop/shop.htm

Номер заказа :1802 Sicherheitsmodul Overkill 2
Failsafe Overkill System

Я думаю перевод ненадо делать

Automatic (RX failure or power supply failure) or remote engine kill switch for CDI Zenoah ignition. The Overkill is easily installed by insering the standard (JR) connector into a freechannel of the receiver. The red cable connects to the mass (the engine housing), the black cable connects to the electronic ignition.
Suitable only for the standard CDI Zenoah ignition

Антон73

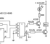
подскажите пожалуйста, кто паял (ну или кто знает) какой резистор нужно впаять в место R* 82-120 k на данной схеме? Я куплю готовую, но все равно пока идет хочется попробовать спаять, вдруг не хуже выйдет 😉

V_N
Антон73:

в место R* 82-120 k

R* подбирается из диапазона 82-120 к по длительности канального импульса твоей аппаратуры.

Антон73

в мануале написано так: 1.5мс(номинальная)
Тоесть какая она на самом деле нужно будет замерять осцелографом или можно взять это значение?

Gintas
Антон73:

в мануале написано так: 1.5мс…

Да любой подстроечник (на 200к) … проверить, настроить и впаять вместо него постоянный - мерить можно мултиметром (тэстером).
Сопротивление ещё сильно зависить от конденцатора - желательно, чтоб от температуры не плясал - от него зависит чёткость срабатывание. (только не ставте простые красные)

Ang

Да бы не открывать новую тему спрошу тут:можно проводить обкатку двигателя(зена,клон зены) на стенде?

V_N
Антон73:

нужно будет

Ничо не надо измерять, или она будет работать или нет, ставишь подстроичник и крутишь добиваясь срабатывания глушилки когда тебе надо, это если не на дискретном канале off/on.

Gintas:

(только не ставте простые красные)

В крапинку можно?, или зелененькие, глупостей не надо (относительно данной схемы в данном применение) или вы в -60гр. плавайте, или +80. +5- 40град. и не задумываетесь о цвете, успехов.

Ang:

на стенде?

Почему нет?, при правильном эффективном охлаждении, только толку от неё будет «просто потарахтеть».

Антон73

я свой движок на табуретке обкатывал (подключил бутыль 5литровую и подливал когда кончалось) по технологии Сергея-Zitch описанную в F A Q. (10 мин небольшого хода, потом остудить, потом 20 мин пол газа, остудить, потом 40-60 минут спокойного газа) 😁

Сергей-Zitch

Новые моторы спят в коробочках и видят в снах такую сладкую процедуру.
Обычно их грубо выдергивают. срывают башку, сразу её сверлят, шарошат а потом гоняют вусмерть в полный газ и так до белых тапок )

в посте выше - просто эталонная обкатка 😇 раз-другой можно её применить за практику.
Потом понимаешь, что мотор особо не убивается и обкатку неплохо делать сразу на воде. После первых 1-2х минут подогнать лодку к себе и проверить температуру картера и головки, рука должна терпеть, 70-80 градусов. если горячий - проверить каналы и забор охлаждения, дать остыть, проверить сопли и течи, потом сразу в работу, катать мотор под нагрузкой.

Антон73

спаял глушилку, не работает…
плюнул на это дело, и сделал просто реле к приёмнику, т.е. при потери напряжения движок глохнет.
Так же скоро приедет веномовская глушилка и глушилка от Сергея.
Лодка почти отремонтирована.
Испытания продолжаются…

ALEXSEI
Антон73:

спаял глушилку, не работает…

Привет , по поводу глушилки , когда я купил готовую , то она несразу начала работать , пока на пульте все настройки там их много , не установил на ''О ‘’ , после этого она стала чётко срабатывать , я до сих пор в своём пульте толком не разобрался , основные знаю и то ладно .

14 days later
Антон73

Итак вот корпус в отремонтированной версии.
Как видите днище практически как новое(фото 1,2). Борт только красить не стал…(фото 3).

Кстати. Оказывается у китайцев такая технология изготовления корпусов интересная…они делают 1-2 слоя стекла, а затем толстеньким слоем пластика жесткого обливают (1мм толщиной примерно). В итоге после удара об берег треснуло не стекло, а пластик. Я его просто разковырял и заклеел стеклом. Так же изнутри тоже проклеил немного (для жесткости).
Фанеру из радиобокса выкинул (давно мечтал). Теперь там довольно толстый и жесткий текстолит. Китайскую серву поменял на серву Sanwa. Ну и апаратура теперь Sanwa RD6000 Sport. (6 каналов, 40 мГц), с неподпружиненным газовым джостиком(всегда о таком мечтал). Тоесть теперь можно в одиночку заводить, выставлять нужные обороты и кидать на воду, а не как раньше…прищепкой зажимал ручку газа 😁

ALEXSEI
Антон73:

Итак вот корпус в отремонтированной версии

Антошка , ты ваще крутой перец ,давай дерзай , серёга чот критику не наводит , и не даёт советы .

Антон73
ALEXSEI:

Антошка , ты ваще крутой перец ,давай дерзай

спасибо 😍

ALEXSEI:

серёга чот критику не наводит , и не даёт советы .

даёт и наводит 😃 просто на почту пишет… да и собственно советовать пока нечего, жду деталей, пока “простой”.
И так он мне очень много помог, я не знаю что я бы делал без этого человека…

Сергей-Zitch

Ребята привет!

критику не навожу по тому что все вроде ОК.
вот Антону сразу три глушилки ставить не рекомендую. /Он будет просто лучший ученик Игоря Кио если отъедет от берега.
одной глушки достаточно.

а вот по поводу газульки есть мудрый совет.

  1. газульку делать подпружиненной с центральным положением ручки.
  2. машинка должна отрабатывать пол-хода ручки как свой полный свой ход - значит газ в полный дроссель.
  3. машинка так оттриммленна (суперслово) что холостой висит на ней, причем выше среднего, когда корыто можно бросать в воду.
  4. ручка назад - закрывается дроссель до нуля - мотор глохнет.
  5. учиться рулить по-новой

по секрету.
я стал ездить на пружинной ручке.
причем полный газ вниз.
указательный палец левой руки работает на сгибание, усталость - ноль!
три свободных пальца держат передатчик. ремень передатчика не нужен.
драгоценные секунды надевания ремешка через бошку не нужны, не наезжаешь в стартовое время на друзей,
не задеваешь кепку, очки, триммера и прочее что можно задеть ремнем и карабином.
учитесь перцы пока я добрый 😛