Самодельный регулятор для б/к?

Jonh

Всем доброго времени суток!
Где-то на форуме видел обсуждалась схемка самодельного регулятора для б/к на ATmega8, кто знает дайте ссылку - обыскался уже, никак найти немогу)))

Заранее спасибо!

7 days later
MPetrovich

Тем про самоделные регуляторы вроде немало. Решил написать сюда.
По-моему (только по-моему, прошу не закидывать помидорами) если не нужен реверс и тормоз, то можно вполне соорудить регулятор на трёх транзисторах и трёх однополярных датчиках Холла, который запитывается от любого ШИМ генератора. Тип старта - плавный или резкий - будет определяться исключительно шириной стартовых импульсов ШИМ. Для вертолётов и самолётов по-моему самое то.
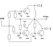
Попробую словами описать схемку, поскольку рисовать пока времени нет. Итак: к каждой из обмоток “звезды” с центральной точкои на “+” подключен коллектор обычного биполярного тр-ра (типа КТ3117 и т. п.). К базе этих тр-ров подключены однополярные датчики Холла, которые располагаются между 4-мя соседними зубцами статора б/к аутраннера. Датчики и базы тр-ров через сопротивления подключены к “+”, а через другие сопротивления базы тр-ров соединены с ШИМ. Для защиты от противоЭДС к коллекторам подключены на землю три диода. Вот, собственно, и вся схема.
Работает так: поскольку магнитов на роторе больше, чем “зубов” на статоре, а датчики расположены между соседними зубцами, то получается, что в каждый момент времени магнит нужной полярности расположен только над одним из датчиков. Открыт только один транзистор и запитана только одна обмотка. Направление тока в обмотке задаёт направление вращения, а ШИМ определяет скорость вращения. Вот и всё вроде. Вся трихомундия вполне уместится на платке, которая может являться держателем(кронштейном) моторчика.

MPetrovich

Вот накропал схемку к своему предыдущему сообщению. Покритикуйте, что ли.

РД00
MPetrovich:

Покритикуйте, что ли.

Гм… Ну, во-первых, у 3117 макс. ток коллектора 400 мА. Во-вторых, не надо питать обмотки постоянным током 😃

На самом деле примерно по такой схеме строились двигатели у старых компьютерных вентиляторов (лет 10 назад, сейчас там ставится простенькая ИМС). Для наших же применений потребуются :

а) три моста на MOSFETах, также как в обычных регуляторах,
б) такие же цепи их раскачки,
в) генератор ШИМ и управление от него верхними транзисторами в мостах.

То есть схема не становится сильно меньше и дешевле - уходит МК копеечной стоимости. Но вместе с ним и уйма “умных” функций регулятора.

Старт, наоборот, будет жестче, чем в обычных контроллерах - те вначале раскручивают ротор бегущим асинхронным полем, этот сразу выдаст полный ток на пару обмоток. Ну и при заклиненном роторе гарантированно горит пара ключей.

Схемы регуляторов на МК делаются именно для упрощения и удешевления по сравнению с датчиковыми схемами.

MPetrovich
РД00:

Гм… Ну, во-первых, у 3117 макс. ток коллектора 400 мА.
А по-моему до 800 мА.
Во-вторых, не надо питать обмотки постоянным током 😃
Да ток вроде импульсный получается.

На самом деле примерно по такой схеме строились двигатели у старых компьютерных вентиляторов (лет 10 назад, сейчас там ставится простенькая ИМС).
Я на досуге разобрал кулер не очень старого блока питания - там как раз два тр-ра и датчик.

Для наших же применений потребуются :

а) три моста на MOSFETах, также как в обычных регуляторах,
б) такие же цепи их раскачки,
в) генератор ШИМ и управление от него верхними транзисторами в мостах.
Набросай схемку, не поленись, генацвале!

То есть схема не становится сильно меньше и дешевле - уходит МК копеечной стоимости. Но вместе с ним и уйма “умных” функций регулятора.

Старт, наоборот, будет жестче,
Отчего? Ведь стартовые условия как в коллекторнике - минимальная длительность импульсов ШИМ и минимальная энергия в обмотке.

чем в обычных контроллерах - те вначале раскручивают ротор бегущим асинхронным полем,
Это как?

этот сразу выдаст полный ток на пару обмоток.
Во-первых: ток определяется длительностью импульсов ШИМ, а во-вторых: в каждый момент времени открыт только один транзистор.

Ну и при заклиненном роторе гарантированно горит пара ключей.
Ну при заклиненом роторе и контроллер горит, а ключ горит опять-таки один.

Схемы регуляторов на МК делаются именно для упрощения и удешевления по сравнению с датчиковыми схемами.
Да что-то не все они нормально работают.