Новинка - FrSky R9 900MHz 16CH Long Range Receiver & R9M Module System
У меня фриз вроде нема.ФС тож.Предпоследняя прошивка.Можем как нить пересечься,попробовать мой модуль к твоему приемнику прибиндить и посмотреть.Я так думаю это модуль глючный.
У меня фриз вроде нема.ФС тож.Предпоследняя прошивка.Можем как нить пересечься,попробовать мой модуль к твоему приемнику прибиндить и посмотреть.Я так думаю это модуль глючный.
Виноват, сразу не сказал. Есть R9 slim, с которым налетано под сотню часов, наверное, и проблем в связке с ним не было.
Сразу краткий ответ по проблеме: оказался глючный приемник.
Длинный ответ:
Для чистоты эксперимента сгонял за второй аппаратурой, модулем (куплен по распродаже) и приемником R9 mini (был куплен по предыдущей распродаже). Приемник и модуль не с самыми свежими прошивками и друг к другу не привязываются. Обновил всех. Все ко всему привязывается, но старый приемник все равно странно себя ведет. Заодно появился выбор частоты в настройках R9m после обновления.
Второй приемник R9 mini ведет себя иначе - зеленый светодиод мигает настолько быстро, что на глаз горит непрерывно. В режиме проверки дальности с телеметрией RSSI оба приемника показывали почти одинаковый (+/- 3 единицы).
Задолбавшись во время экспериментов втыкать-вытыкать USB у полетного контроллера, воткнул приемник в аппаратуру X9d. А он гудит, когда идет передача (наводка). Оказалось, что глючный приемник при работе с телеметрией все время, пока светодиод не горит (или наоборот горит непрерывно - видимо, состояние светодиода при приеме пакета инвертируется), ведет передачу в эфир. Отключаешь телеметрию или передатчик - тишина. Стал жмакать приемник пальцами в надежде, что где-то непропай, а микросхема, которая не со стороны кнопки (трансивер?), горячая, что прямо палец обжигает. Нагрев сейчас повторить не удалось. При питании от 4.5 В оба приемника потребляют 70-75 мА, соответственно, ничего не греется.
Глючный приемник был закреплен снаружи к самолетику трансивером к пене. По идее, с потреблением 0.4 Вт оно даже через печать должно было нормально охлаждаться. Был покрыт Plastik 71. Был ли он сразу проблемный, или его что-то убило - не ясно.
PS Оказывается, при обновлении на 2.2.3 надо выставить галочку поддержки R9m flex, чтобы появился именно выбор частоты в настройках модуля при прошивке Flex.
PPS спасибо за предложение.
Кто-нибудь пробовал получать телеметрию с модуля R9M через блютуз? Там есть и RS-232 порт, и Smart-порт. Удастся ли через них прокинуть телеметрию на смартфон или компьютер?
Кто-нибудь пробовал получать телеметрию с модуля R9M через блютуз? Там есть и RS-232 порт, и Smart-порт. Удастся ли через них прокинуть телеметрию на смартфон или компьютер?
Насколько помню, UART там оставлен в качестве задела на будущее.
Предполагается, что можно будет настроить телеметрийный мост UART-UART между приемником и R9M (как на кроссфаере), но эта фича еще не реализована.
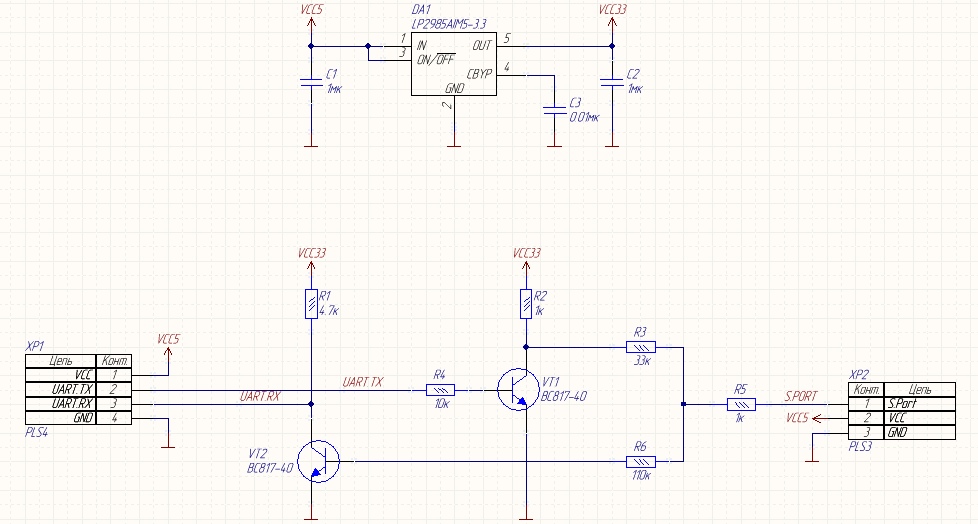
Зато вытащить данные со смартпорта проще простого, нужен только конвертер S.Port - UART.
Я делал по этой схеме:


На пине RX конвертера будет вся смартпорт-телеметрия (запросы приемника + ответы от датчиков). Скорость 57600, 8N1.
7E 1B 10 00 04 0B 00 00 00 E0
7E 22
7E 1B 10 10 04 1B 0E 00 00 B2
7E 1B 10 20 04 00 00 00 00 CB
7E 83
7E E4
7E 1B 10 20 08 69 08 00 00 56
7E 45
7E 1B 10 10 09 64 01 00 00 71
7E C6
7E 1B 10 30 08 61 00 00 00 56
7E 67
7E 1B 10 10 02 90 05 00 00 48
7E 1B 10 00 02 02 00 00 00 EB
7E 48
7E E9
7E 1B 10 00 01 00 00 00 00 EE
7E 6A
7E 1B 10 00 06 32 00 00 00 B7
7E CB
7E 98 10 04 F1 5A 00 00 00 9F
7E 98 10 01 F1 5C 00 00 00 A0
7E 1B 10 00 08 45 51 18 02 37
7E 1B 10 00 08 AB B2 1E 81 E9
7E 1B 10 10 01 FE FF FF FF DF
7E AC
7E 1B 10 40
7E 0D
7E 1B 10 30 04 6C 00 00 00 4F
7E 8E
7E 1B 10 40 04 50 00 00 00 5B
7E 2F
7E 1B 10 00 04 0B 00 00 00 E0
7E 1B 10 10 04 1B 0E 00 00 B2
7E D0
7E 71 08 C4 7C 00 00 66
7E 1B 10 20 04 00 00 00 00 CB
7E F2
7E 1B 10 20 08 69 08 00 00 56
7E 53
К конвертеру можно подключить блютуз, вайфай (8266), радиомодемы, что угодно. У меня там висит HC-12 и шлёт телеметрию на антенна-трекер.

а вот этот конвертер (зеленая плата) можно ли где приобрести?
а вот этот конвертер (зеленая плата) можно ли где приобрести?
Зелёные платы у меня, увы, закончились.
У китайцев на алиэкспрессе есть что-то подобное, гуглится по запросу Frsky Telemetry Covnerter, но ценник совсем негуманный (в районе 10$ за плату).
Имхо, проще самому собрать, там всего 7 деталек, не считая преобразователя 5 -> 3.3V
Есть еще такой вариант, вроде как тоже рабочий, но лично я его не пробовал.
помогите настроить таранис (R9M-R9 slim+)на получение телеметрии для включения скрипта VTX изменение мощности FPV через аппу.
биндил 1-8 telemetry on и 9-16 telemetry on, на аппу приходит только RCCI и RxTb.
помогите настроить таранис (R9M-R9 slim+)на получение телеметрии для включения скрипта VTX изменение мощности FPV через аппу.
биндил 1-8 telemetry on и 9-16 telemetry on, на аппу приходит только RCCI и RxTb.
а как подключен приемник?
а как подключен приемник?
FC matek 405-sdt подключен по SBUS. S.port на s5 и с UART 5 на R9slim rx (указал в inav telemetry FrSky) как то так, как смог объяснил!
UART5 и S5 здесь не причем.
читаем тут github.com/iNavFlight/…/Board - MatekF405.md
а там написано следующее
Soft serial is available as an alternative to a hardware UART on RX4/TX4 and TX2. By default this is NOT inverted. In order to use this feature:
- Enable soft serial
- Do not assign any function to hardware UART4 or UART2-TX
- Assign the desired function to the soft-serial port
FC matek 405-sdt подключен по SBUS. S.port на s5 и с UART 5 на R9slim rx (указал в inav telemetry FrSky) как то так, как смог объяснил!
обычный s.port на приемнике идет инвертированный, то есть напрямую непригодный для пользования обычным уартом ПК. У меня получалось завести телеметрию только на софтсериал и програмной инверсией.
Но вроде бы в некоторых приемниках стали добавлять НЕинвертированные выходы для прямого подключения смартпорта к уартам. Вобщем копайте в этом направлении и у вас все получится 😃
upd:
смотрите мануал к вашему приемнику - на нем продублированы s.bus s.port с обратными сигнальными уровнями (пины TX1, RX1) - то есть их можно подцеплять к обычным уартам
www.frsky-rc.com/…/R9 Slim%2B manual.pdf
FC matek 405-sdt подключен по SBUS. S.port на s5 и с UART 5 на R9slim rx (указал в inav telemetry FrSky) как то так, как смог объяснил!
Телеметрию надо поставить smartport на softserial1
Перед этим в настройках надо включить soft serial.
После этого надо сделать “discover new sensors” во вкладке телеметрии на аппаратуре.
обычный s.port на приемнике идет инвертированный, то есть напрямую непригодный для пользования обычным уартом ПК. У меня получалось завести телеметрию только на софтсериал и програмной инверсией.
Но вроде бы в некоторых приемниках стали добавлять НЕинвертированные выходы для прямого подключения смартпорта к уартам. Вобщем копайте в этом направлении и у вас все получится 😃upd:
смотрите мануал к вашему приемнику - на нем продублированы s.bus s.port с обратными сигнальными уровнями (пины TX1, RX1) - то есть их можно подцеплять к обычным уартам
www.frsky-rc.com/…/R9 Slim%2B manual.pdf
Я подключил sbus как в инструкции к 405-sdt на rx UART 2, затем активировал софсериал и кинул на него s.port.
Телеметрию надо поставить smartport на softserial1
Перед этим в настройках надо включить soft serial.
После этого надо сделать “discover new sensors” во вкладке телеметрии на аппаратуре.
Я так и сделал, определил только два RSSI и RxBt, потом их удалял и снова обнавлял, нашел также два сенсора. Потом вычитал где-то что с в inav в портах Uart 5сделать выход телеметрии поставить как FrSky и кинуть на rx r9slim и так пробовал результата нет. И все тупик!!! Чё то не догоняю!
обычный s.port на приемнике идет инвертированный, то есть напрямую непригодный для пользования обычным уартом ПК, как написано в выше может через CLI можно инвертировать и наоборот, если не ошибаюсь
Я так и сделал, определил только два RSSI и RxBt, потом их удалял и снова обнавлял, нашел также два сенсора. Потом вычитал где-то что с в inav в портах Uart 5сделать выход телеметрии поставить как FrSky и кинуть на rx r9slim и так пробовал результата нет. И все тупик!!! Чё то не догоняю!
обычный s.port на приемнике идет инвертированный, то есть напрямую непригодный для пользования обычным уартом ПК, как написано в выше может через CLI можно инвертировать и наоборот, если не ошибаюсь
У меня на Matek F405-STD приемник подключен на SBUS своим SBUS и на TX4 своим SPORT. В INAV 2.0.1 включен программный UART и включена телеметрия SmartPort на SoftSerial1.
Никаких инверсий с программным UART настраивать не надо.
Иностранцы пишут что на последних Флекс прошивках (228 и 117) никаких рандомных ФС нет, полёты стабильны.
Я тоже обновил свои аппараты на последнюю, собрал оба коптера и буду потихоньку по погоде пробовать уже подлётывать.
Летал на выходных на крыле, на февральской прошивке, все нормально, правда далеко не отлетал, всего пару км. Адаптивная мощность работает, что на улице что в машине рсси одинаковое 50-60.
Хотя на мартовской прошивке прошлого года проблем тоже не было (именно фейлсейвы)
А кстати, у меня тут криворучие произошло - когда менял на мини приёмнике антенну - отломался коннектор на приёмнике… (ненавижу микро ipx)
Кое как вроде припаял напрямую, но даже вплотную и в целом в комнате на мощности 10мВт РССИ 50-60 всего лишь. На неполоманной такой же сборке ровные 100.
Что думаете, дальше 50 метров не улететь? Лучше заказать новый приёмыш сразу?
у меня такая же ситуация была, припаял антенну напрямую, отлетал прошлый сезон нормально, но правда дальше 2км не летал на этом приемнике
У меня на Matek F405-STD приемник подключен на SBUS своим SBUS и на TX4 своим SPORT. В INAV 2.0.1 включен программный UART и включена телеметрия SmartPort на SoftSerial1.
Никаких инверсий с программным UART настраивать не надо.
Перепроверил ещё раз, у меня подключено как по инструкции на 405-sdt sbus приемника на sbus fc, а sport приемника на s5 fc и включил телемитрию sport на sserial (в инструкции указано s5 or TX2 can be resourced to softserial). Есть смысл переделать на ТХ2? Или дело в другом?
Или дело в другом?
вы какую прошивку используете ? betaflight или inav ?
у меня такая же ситуация была, припаял антенну напрямую, отлетал прошлый сезон нормально, но правда дальше 2км не летал на этом приемнике
а вблизи РССИ тоже был такой же низкий? Или всё же выше? Что бы понять, если у вас был ваше - значит я криво припаял. А если так же - есть шанс что в пределах 1км будет терпимо
а вблизи РССИ тоже был такой же низкий?
нет, рсси был нормальный как и на других р9мини
рсси был нормальный как и на других р9мини
Значит надо идти ковыряться…
Я верно сообразил, что там контакты что вокруг центрального это для оплётки, а центральная к центральной?
вы какую прошивку используете ? betaflight или inav ?
Inav, прошивка1.9.1 matek 405 servo6
Я верно сообразил
да
nav, прошивка1.9.1
pin definition для betaflight и inav разные. я на предыдущей странице давал ссылку и выдержку из описания прошивки inav для матеков. там софтсериал проброшен к TX4/RX4 и TX2
посмотрите пожалуйста документацию к инав. у матека картинки для бетафлайт