Бортовые огни, простая схема

DVE

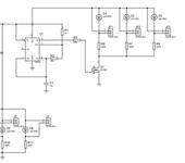
Нарисовал несложную в повторении схему бортовых огней.

Из особенностей:

  • отсутствие преобразователя напряжения, как следствие минимум вносимых помех и потерь преобразования
  • отсутствие микроконтроллера, не надо ничего программировать
  • работа микросхемы NE555 при напряжениях 4.5-16В, что позволяет напрямую подключаться к 2s, 3s, 4s аккумам.
  • 3 “постоянных” и 3 “мигающих” выходных канала для светодиодов (можно использовать сверхяркие, транзистор позволяет), позволяют выбрать нужный алгоритм мерцания
  • частота мигания примерно 1сек, можно менять изменением С1 и R2.

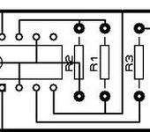
Схема и разводка в аттаче, критика приветствуется 😃

Kitsok
DVE:

Схема и разводка в аттаче, критика приветствуется 😃

Че тут критиковать - схема простая, работающая, многократно проверенная временем. Я бы (по религиозным соображениям) добавил бы керамический конденсатор 0.1 мкФ по питанию, в остальном мне кажется, схема отличная.

DVE

Спасибо за отзыв 😃
Я ещё думал, не поставить ли на выходе из 555й RC-фильтр чтобы сгладить фронты импульсов и максимально минимизировать помехи. Но это наверно лишнее.

Kitsok
DVE:

Спасибо за отзыв 😃
Я ещё думал, не поставить ли на выходе из 555й RC-фильтр чтобы сгладить фронты импульсов и максимально минимизировать помехи. Но это наверно лишнее.

Можно ферритовые колечки маленькие повесить и петелькой через них длинные провода до светодиодов пропустить.

Помехи - дело такое, по-моему априори сказать, что они будут, и будут вредить - очень трудно, тут надо попробовать и решить, нужны противомеры или нет 😉

Я например со своим контроллером БАНО от помех не страдаю вовсе, аналогичный (ну почти 1-в-1) проект - на две страницы обсуждения, как от помех избавиться.

DVE

Я просто планировал собрать несколько штук, может ещё кому надо будет 😃 И хочется чтобы девайс был максимально беспроблемным. С другой стороны, утяжелять лишними деталями тоже не хочется зря.

Судя по соседней ветке, вопрос помех может встать лишь на самой дешевой AM-аппаратуре, так что наверно действительно можно не заморачиваться.

AlexN
DVE:
  • работа микросхемы NE555 при напряжениях 4.5-16В, что позволяет напрямую подключаться к 2s, 3s, 4s аккумам.

Э нет, с такой схемой включения светодиодов дело не пойдет 😃
Для такого широкого диапазона питающих напряжений ставьте стабилизатор тока, дешево и сердито.

DVE

Большое спасибо за поправку, поэкспериментирую 😃

Кстати, проверил вчера мой вариант на макетной плате, светодиоды без проблем работают и в моей схеме, разброс токов при U=4-15В и резисторах 300Ом получается ~15-50мА. Может это и слегка выходит за даташит, но при питании от регулируемого источника ничего с ними не произошло.

Впрочем Ваш вариант действительно более удобен тем, что яркость получается одинаковой при разных напряжениях.

DVE

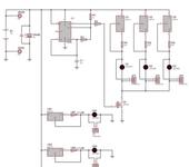
Смоделировал Вашу схему, действительно стабилизация тока лучше в ~3 раза по сравнению с прямым включением (в аттаче схема и графики тока для прямого включения и через стабилизатор, при диапазоне питающего напряжения 5-15В).

Единственное, что для 3х каналов слишком уж много “лишних” деталей получается, схема становится громоздкой, буду думать 😃

DVE

Всё-таки на дискретных компонентах схема получается слишком громоздкой, получается что лучше задействовать LM317L.
Вот что получается (см. аттач).

Я ничего не забыл? 😃

foxfly
DVE:

Смоделировал Вашу схему, действительно стабилизация тока лучше в ~3 раза по сравнению с прямым включением (в аттаче схема и графики тока для прямого включения и через стабилизатор, при диапазоне питающего напряжения 5-15В).

Единственное, что для 3х каналов слишком уж много “лишних” деталей получается, схема становится громоздкой, буду думать 😃

Ребят!
Да не мучайтесь вы с этой ерундой: берете один мигающий светодиод и одно сопротивление 1К.
Включаете в точку их соединения- ещё одно сопротивление 1к и другой его конец- на базу КТ815.
Эмиттер-на землю.
А уж в коллектор- сколько хотите светодиодов (с соответствующими резисторами)
И все это мигает с той же частотой, что и миг. диод.
И каналов- сколько угодно 😃
Причем, мигать все это будет вразнобой…

DVE

Мы ж не елку делаем 😃

Хочется чтобы мигание повторяло хотя бы один из режимов БАНО - 750 или 500мс.

михалыч2

а какой прикол вообще это делать? было бы полезно это подключить к приёмнику, что бы когда понадобилось тогда и мигало, а так можно собрать простейший мультивибратор на 2 транзисторах и всё.

AlexN
DVE:

Всё-таки на дискретных компонентах схема получается слишком громоздкой, получается что лучше задействовать LM317L.

Если собирать самому ручками - тогда наверное быстрее и выгоднее использовать LM317L (только проверить допустимую рассеиваемую мощность при питании от максимального напряжения), а если делать более-менее крупными партиями - тогда дешевле выйдет схема на рассыпухе 😃

DVE
михалыч2:

а какой прикол вообще это делать? было бы полезно это подключить к приёмнику, что бы когда понадобилось тогда и мигало, а так можно собрать простейший мультивибратор на 2 транзисторах и всё.

Будет, чуть попозже, схема уже тестируется 😃

AlexN:

а если делать более-менее крупными партиями - тогда дешевле выйдет схема на рассыпухе 😃

Да, это мысль конечно 😃 Но тогда надо переходить на SMD, иначе все равно схема уже крупная получается.

AlexN

Да, SMT монтаж подразумевался 😃

5 months later
romka_lev

тоже интересует !ждём для повторения!

Mishanya

А цвет ледов и место их размещения на борту?