Модель продольного движения самолета в Matlab-Simulink
Здравствуйте увожаемые форумчане! Надеюсь среди вас найдутся знатои аэродинамики, которые с легкостью смогут мне помочь.
Я по учебе делаю мат.модель продольного движения самолета в Simulink’e.
Взял за основу Як-55. Скачал книгу по практической аэродинамике. Но что-то у меня не совсем получается смоделировать моменты действующие на самолет. Видимо в чем-то запутался.
Использовал вот такую систему диференциальных уравнений.
Если кто-то вызовется помочь, расспишу по-подробнее что от чего зависит.
Пока что очень интересуют вопросы:
Как вычислить либо от чего зависит Iz?
А вы не пробовали смотреть демки из Aerospace Blockset - там всё запускается.Очень интересно!
Я больше пользуюсь Mathemathica, но может чё и смогу сказать.
Правда лучше напишите для всех, какие переменные за что отвечают.
Нет демки пока не смотрел, вот-вот матлаб 2008 докачается, посмотрю. Да я уже как бы во всем разобрался, остались вопросы только по моментам.
Итак переменные.
m - масса
V - скорость
t - время
dv/dt - производная скорости по времени, то есть ускорение.
P - тяга двигателя, зависит от скорости
α - угол атаки
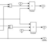
X - сила лобового сопротивления = Cx*Sx*q, где Cx - коэффицент лобового сопротивления, зависит от числа М и угла атаки, Sx - площадь по x, q -аэродинамический поток, q=pV^2/2, где p-плотность воздуха, V^2 = скорость в квадрате.
G - сила тяжести = m*g
θ - угол наклона траектории движения
Y -подъемная сила = Cy*S*q - подьемная сила ,Cy - коэффицент подъемной силы, зависит от числа М и угла атаки, Sy - площадь по y.
Iz - инерция вращения
ξ - угол наклона самолета к поверхности
(dξ^2/dt^2) - это вторая производная по времени.
Mz - момент инерции Mz = mz*q*S*ba, где S- площадь крыла, ba - Средняя аэродинамическая хорда,
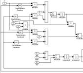
Первый рисунок это схема общая схема со всеми подсистемами.
Второй модель среды
Третий это система диференциальных уравнений
Четвертый это аэродинамика
Пятый это вычисление высоты и дольности полета
А можно ссылку на книжки ? А то в нете быстро ничего не нашел. Таких больших систем в универе сам не составлял.
А инерция вращения не будет зависеть от пропелера (плюс он даёт поступательное движение вправо) ?
И есть я думаю смысл задать подобный вопрос в другом разделе форума (хотя сам не знаю, в каком).
{"assets_hash":"a8b26fa7f6e768b07a72c8c9aadb9422","page_data":{"users":{"4957d8bc3df9550077774310":{"_id":"4957d8bc3df9550077774310","hid":42035,"name":"Chekhov","nick":"Chekhov","avatar_id":null,"css":""},"49a43dad3df95500777715e3":{"_id":"49a43dad3df95500777715e3","hid":44643,"name":"Denis_R","nick":"Denis_R","avatar_id":null,"css":""}},"settings":{"can_see_ip":false,"can_report_abuse":false,"can_see_hellbanned":false,"forum_can_view":true,"forum_can_reply":false,"forum_edit_max_time":30,"forum_can_close_topic":false,"forum_show_ignored":false,"forum_mod_can_delete_topics":false,"forum_mod_can_hard_delete_topics":false,"forum_mod_can_see_hard_deleted_topics":false,"forum_mod_can_edit_posts":false,"forum_mod_can_pin_topic":false,"forum_mod_can_edit_titles":false,"forum_mod_can_close_topic":false,"can_vote":false,"forum_mod_can_add_infractions":false,"forum_topic_title_min_length":10,"forum_reply_old_post_threshold":30,"votes_add_max_time":168,"forum_show_post_interval":7,"can_see_deleted_users":false},"section":{"_id":"61c9a54c3df9550077bb50ba","hid":8,"title":"Самодельная электроника, компьютерные программы","parent":"61c9a54c3df9550077bb50f3","description":"Софт для моделирования и черчения, самодельные электронные устройства.","is_category":false,"is_votable":true,"is_writable":true,"cache":{"topic_count":2668,"post_count":48285,"last_post":"69396824b4761b70be1cf1f6","last_topic":"6936752c44153b3865eede83","last_topic_hid":572669,"last_topic_title":"Последовательность работы сервоприводов.","last_ts":"2025-12-10T12:31:32.140Z","last_user":"4f3e22e13df955007774805c"}},"topic":{"_id":"49d5e6873df95500779cbe59","hid":136900,"title":"Модель продольного движения самолета в Matlab-Simulink","views_count":12392,"last_post_counter":5,"cache":{"post_count":5,"first_post":"49d5e6873df95500779cc3ce","first_ts":"2009-04-03T10:35:51.000Z","first_user":"49a43dad3df95500777715e3","last_post":"49d8900a3df95500779cc3df","last_post_hid":5,"last_ts":"2009-04-05T11:03:38.000Z","last_user":"4957d8bc3df9550077774310"},"st":1,"section":"61c9a54c3df9550077bb50ba"},"subscription":null,"pagination":{"total":5,"per_page":25,"chunk_offset":0},"posts_list_before_post":["paginator","datediff"]},"locale":"en-US","user_id":"000000000000000000000000","user_hid":0,"user_name":"","user_nick":"","user_avatar":null,"is_member":false,"settings":{"can_access_acp":false,"can_use_dialogs":false,"hide_heavy_content":false},"unread_dialogs":false,"footer":{"rules":{"to":"common.rules"},"contacts":{"to":"rco-nodeca.contacts"}},"navbar":{"tracker":{"to":"users.tracker","autoselect":false,"priority":10},"forum":{"to":"forum.index"},"blogs":{"to":"blogs.index"},"clubs":{"to":"clubs.index"},"market":{"to":"market.index.buy"}},"recaptcha":{"public_key":"6LcyTs0dAAAAADW_1wxPfl0IHuXxBG7vMSSX26Z4"},"layout":"common.layout"}