Киллсвич для бензинки

Vladimir_N

Как-то понадобился киллсвич для бензинки. Но простой киллсвич на CD4013B и оптопаре почему-то нормально работать отказался. Помехи на приемник все равно пролазили, и не давали нормально работать мотору. Кроме того, хотелось иметь возможность глушить двигатель при помощи штатной кнопки на передатчике и не задумываться о реверсе канала. Т.е необходимо было предусмотреть гибкую возможность программирования глушения мотора.
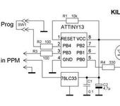
Вот что в результате получилось:

В этом Киллсвиче используется своеобразный выходной каскад управления, подсмотренный в теме: rcopen.com/forum/f8/topic126597. За что огромная благодарность Виктору Рыбникову. Благодаря такому каскаду удалось избавиться от помех приемнику.
Транзисторы ставил, какие были под рукой p-канальные, но можно применить и n-канальные, соответственно изменив полярность подключения аккумулятора и выхода на зажигание, а также полярность выхода оптопары.

Перемычкой можно запрограммировать нужный момент срабатывания. Для этого нужно показать, при каком положении выключателя на передатчике двигатель еще должен работать, а при каком должен быть выключен. Возможно, также подключение к любому свободному каналу приемника и соответствующая настройка на собственную кнопку выключения двигателя.
Платы, прошивки и инструкция в архиве. kill_sw_arh.rar

Vladimir_N

Обновление прошивки kill_sw2.rar

Добавлена задержка на срабатывание глушения примерно 0.5сек, для исключения ложного срабатывания в условиях сильных помех.
В устройстве применен процессор AVR attiny13 c питанием от 3.3В через стабилизатор.
Поэтому питание приемника может быть любым от 4.8 – 6в или выше. И питание зажигания тоже можно использовать любое , например 4.8В- 6В NiCd/NiMh или Li-po до 30V

15 days later
Fotilla

Спасибо автору за разработку! Повторил конструкцию, правда немного видоизменив плату. Все замечательно работает! Фото и плата для 50%-50% DIP и SMD.

Kill_SW_DIP.rar

ubd

А что именно даёт, два полевых транзистора в коммутации?

Vladimir_N
ubd:

А что именно даёт, два полевых транзистора в коммутации?

В классической схеме с одним транзистором полностью избавится от помех приемнику, от зажигания у меня не получилось. Два транзистора в коммутации показали неплохой результат, помехи от зажигания практически не проходят на приемник.

mikki

Ну не знаю… у меня и с одним мосфетом ниче в радиотракт не пролазило, правда у меня вся схема питается от батареи зажигания, а сигнал приходит через опторазвязку… Хотя, как говорится, береженого Бог бережет - сказала монашка надевая на свечку презерватив))))
А что, пролазило даже через опторазвязку?
Нисколько не подвергаю сомнению выбранную схему коммутации, просто интересна причина помех))))

mikki

Все может быть… но когда я испытывал свой киллсвич с подключенным зажиганием и с открытой свечей на разных режимах вместе с приемником на 35 МГц… хоть бы одна серва дернулась… все это лежало одной кучкой на столе… Может быть при неудачном стечении обстоятельств и пролезет помеха в радиотракт…
Но здесь ИМХО гораздо опасней словить помеху по питанию аппы 2,4ГГц, поскольку это приведет к ее перезагрузке…

Vladimir_N

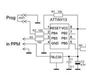
Небольшое обновление схемы и прошивок. Для владельцев аппаратуры на 2.4ггц можно использовать упрощенную схему коммутации, с применением одного транзистора.
Схема с использованием n- канального Mosfet транзистора

Схема с использованием p- канального Mosfet транзистора

Транзисторы в схемах можно заменить на другие Mosfet транзисторы соответствующего типа. Стабилизатор в цепи питания можно заменить на любой «low droup» на напряжение от 3 до 4в, например: КР1170ЕН3,3.

Платы и прошивки и инструкция в архиве.

4 months later
topcom

а при отсутствии сигнала передатчика (а соответственно и канальных импульсов) не выключается?

Vladimir_N
topcom:

а при отсутствии сигнала передатчика (а соответственно и канальных импульсов) не выключается?

При отсутствии канальных импульсов выключается, но с задержкой около 1 сек. Для устранения ложного срабатывания от помех.

topcom

а это точно? у меня что-то не выключается

если на канал газа ставить, то да, т.к. фэйл-сэйф газ в ноль ставит, а вот от отдельного канала не выключается при отключении передатчика

Vladimir_N
topcom:

если на канал газа ставить, то да, т.к. фэйл-сэйф газ в ноль ставит, а вот от отдельного канала не выключается при отключении передатчика

Скорее всего у вас приемник продолжает гнать импульсы соответствующие последнему положению в момент выключения передатчика.

topcom

у меня DX6i
т.е. для спектрумов килл свич не пойдет?

Vladimir_N
topcom:

у меня DX6i
т.е. для спектрумов килл свич не пойдет?

Ну почему-же. Просто забиндите приемник в положении выключателя когда зажигание выключено. И тогда при отключении передатчика все выключится

topcom

у спектрума фэйл-сэйф только на канале газа

topcom

ar6200

а щас проверил с AR6110E то же самое

канальные импульсы пропадают, серва назад не возвращается если её вытащить, сдвинуть вал, и вставить

устройство нужное и полезное, спасибо за разработку, просто хочу выяснить это баг или фича

Vladimir_N
topcom:

ar6200

проверил точно на ar6200 гонит посылку там где выключился. 😦

У тогда просто глушите движок при включеном передатчике командой отдельным выключателем.

topcom

да и не сопротивляются сервы если передатчик выключить, проворачиваются рукой, т.е. у меня импульсы пропадают явно , странно…

Vladimir_N
topcom:

да и не сопротивляются сервы если передатчик выключить, проворачиваются рукой, т.е. у меня импульсы пропадают явно , странно…

Хм, действительно странно 😵
Попробуйте вот эту прошивку:

kil_sw_adv.rar

Володимир
topcom:

у спектрума фэйл-сэйф только на канале газа

ДСМ2 точно позволяет настроить файл-сейв на все каналы, главное чтобы это позволил приемник. Различие простое - подключить биндилку, подать питание на приемник, выдернуть биндилку, включить передатчик с нажатой кнопкой…
Другое дело что для самолета такой режим не есть хорошо… Это у планеров надо.

topcom

в приемниках до 6 каналов включительно я такого не встречал, может в 7 и более есть ф-с на все каналы…

Володимир

Поскольку было без надобности, просто запомнил, а тут заново настраивал планер с 7 каналами и опробовал - работает…

1 month later