Киллсвич для бензинки
А что именно даёт, два полевых транзистора в коммутации?
В классической схеме с одним транзистором полностью избавится от помех приемнику, от зажигания у меня не получилось. Два транзистора в коммутации показали неплохой результат, помехи от зажигания практически не проходят на приемник.
Ну не знаю… у меня и с одним мосфетом ниче в радиотракт не пролазило, правда у меня вся схема питается от батареи зажигания, а сигнал приходит через опторазвязку… Хотя, как говорится, береженого Бог бережет - сказала монашка надевая на свечку презерватив))))
А что, пролазило даже через опторазвязку?
Нисколько не подвергаю сомнению выбранную схему коммутации, просто интересна причина помех))))
Применение простой оптопары не дает 100% гарантии защиты от помех. Не зря же рекомендуют применять подобные устройства www.troybuiltmodels.com/cgi-bin/commerce.cgi?pread… или electrodynam.com/rc/EDR-107/index.shtml
Хотя сейчас при использовании аппаратуры на 2.4ггц это может уже не так актуально.
Все может быть… но когда я испытывал свой киллсвич с подключенным зажиганием и с открытой свечей на разных режимах вместе с приемником на 35 МГц… хоть бы одна серва дернулась… все это лежало одной кучкой на столе… Может быть при неудачном стечении обстоятельств и пролезет помеха в радиотракт…
Но здесь ИМХО гораздо опасней словить помеху по питанию аппы 2,4ГГц, поскольку это приведет к ее перезагрузке…
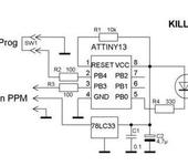
Небольшое обновление схемы и прошивок. Для владельцев аппаратуры на 2.4ггц можно использовать упрощенную схему коммутации, с применением одного транзистора.
Схема с использованием n- канального Mosfet транзистора
Схема с использованием p- канального Mosfet транзистора
Транзисторы в схемах можно заменить на другие Mosfet транзисторы соответствующего типа. Стабилизатор в цепи питания можно заменить на любой «low droup» на напряжение от 3 до 4в, например: КР1170ЕН3,3.
Платы и прошивки и инструкция в архиве.
а при отсутствии сигнала передатчика (а соответственно и канальных импульсов) не выключается?
а при отсутствии сигнала передатчика (а соответственно и канальных импульсов) не выключается?
При отсутствии канальных импульсов выключается, но с задержкой около 1 сек. Для устранения ложного срабатывания от помех.
а это точно? у меня что-то не выключается
если на канал газа ставить, то да, т.к. фэйл-сэйф газ в ноль ставит, а вот от отдельного канала не выключается при отключении передатчика
если на канал газа ставить, то да, т.к. фэйл-сэйф газ в ноль ставит, а вот от отдельного канала не выключается при отключении передатчика
Скорее всего у вас приемник продолжает гнать импульсы соответствующие последнему положению в момент выключения передатчика.
у меня DX6i
т.е. для спектрумов килл свич не пойдет?
у меня DX6i
т.е. для спектрумов килл свич не пойдет?
Ну почему-же. Просто забиндите приемник в положении выключателя когда зажигание выключено. И тогда при отключении передатчика все выключится
у спектрума фэйл-сэйф только на канале газа
какой приемник?
ar6200
а щас проверил с AR6110E то же самое
канальные импульсы пропадают, серва назад не возвращается если её вытащить, сдвинуть вал, и вставить
устройство нужное и полезное, спасибо за разработку, просто хочу выяснить это баг или фича
ar6200
проверил точно на ar6200 гонит посылку там где выключился. 😦
У тогда просто глушите движок при включеном передатчике командой отдельным выключателем.
да и не сопротивляются сервы если передатчик выключить, проворачиваются рукой, т.е. у меня импульсы пропадают явно , странно…
да и не сопротивляются сервы если передатчик выключить, проворачиваются рукой, т.е. у меня импульсы пропадают явно , странно…
Хм, действительно странно 😵
Попробуйте вот эту прошивку:
у спектрума фэйл-сэйф только на канале газа
ДСМ2 точно позволяет настроить файл-сейв на все каналы, главное чтобы это позволил приемник. Различие простое - подключить биндилку, подать питание на приемник, выдернуть биндилку, включить передатчик с нажатой кнопкой…
Другое дело что для самолета такой режим не есть хорошо… Это у планеров надо.
в приемниках до 6 каналов включительно я такого не встречал, может в 7 и более есть ф-с на все каналы…
Поскольку было без надобности, просто запомнил, а тут заново настраивал планер с 7 каналами и опробовал - работает…
Стер.