Подкал для калилки

ubd

Вот если бы еще в прошивку ШИМ ввести- тогда вообще было бы замечательно! А длину импульса можно было бы подобрать экспериментально, главное что бы автор указал место в прошивке. Тогда бы, подкал можно было питать на прямую от борта

Я в посту №5, об этом писал и давал ссылку как раз на подкал в котором есть все перечисленные вами достоинства. Этот подкал ещё и программируется на точку включения подкала и имеет два уровня подкала, полный и половинный, и может работать от борта, или от 1 банки Ni-Cd. А вы меня отпиновали в 24 посту… А тот подкал который в этой теме обсуждается, простой RC-Swich и ничего более.

Vladimir_N
ubd:

А тот подкал который в этой теме обсуждается, простой RC-Swich и ничего более.

Ну это не простой RC-Swich , а “умный” он просто так не включится.
Эксплуатация системы накала почти год показала высокую надежность. Летом система использовалась для запуска, зимой для поддержания холостых, больше ничего и не надо. Лишний геморрой с со всякими шимами и множеством акумуляторов имхо никчему.

1 month later
slash_san

Попробовал сделать подкал по схеме, предложенной Сергеем Севастенковым, но у нас не продают 16F628, только 16F628A. Прошил её, ничего не заработало, даже светодиод не горит, и транзистор шпарит безо всякой скважности. Посмотрел в даташите отличия между микрухами, ничего криминального не нашёл (и копание в исходнике asm’a не помогло, очень унылое занятие. Грешил на отличие в частоте Timer1, но это в подкале тоже не используется) 😦 С горя пишу свою прошивку, схему наверное изменю для использования встроенного PWM и компараторов под lipo

ubd

Попробовал сделать подкал по схеме, предложенной Сергеем Севастенковым, но у нас не продают 16F628, только 16F628A. Прошил её, ничего не заработало,

Не может быть! У всех работает а у тебя нет…
С буквой А или без неё ничем не отличается, для этой программы нет разницы какая буква.

Какие биты конфигурации выставили?
Чем прошивали?

Simmer

Вячеслав, а Вы питание подкала правильно в цепь включаете? Может с этим проблема?

Serjrv68

Сергей подскажите пожалуйста какие биты конфигурации надо выставить при прошивке микроконтроллера, это первая конструкция у меня которую я собираю на микроконтроллере. Программатор EXTRA-PIC, программа IC-prog.

sashok17

Extra-pic программирует же только PIC. А здесь используется AVR.

Serjrv68

А я и делаю по схеме на PIC16F628, а EXTRA-PIC можно модернизировать что бы прошивал AVR, но я этого пока не делал.

sashok17

Сорри, не заметил схему на пик.

Биты конфигурации у пиков выставляются еще при написании прошивок. Поэтому тут с ними в отличии от АВР можно не парится. ИМХО

ubd

Сергей подскажите пожалуйста какие биты конфигурации надо выставить при прошивке микроконтроллера, это первая конструкция у меня которую я собираю на микроконтроллере. Программатор EXTRA-PIC, программа IC-prog.

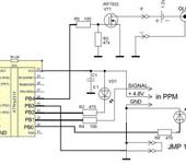
При загрузки фала в IC-Porg биты устанавливаются автоматически, информация о них находиться внутри файла HEX. Но нужно убрать бит BODEN, что бы схема работала от 2,5 до 6,5В. Это уже моя доработка. Вот в этом виде всё должно работать.

Вы когда прошиваете, Verify делаете? Вообще поробуйте считать что записано, в другой буфер, и сравнить визуально. А то у вас это первая конструкция на PIC, может просто опыта нет. Должно считаться то что записалось. Биты ниже.

Serjrv68

Спасибо, понял, буду пробовать, как будет результат отпишусь.

sashok17

ВНИМАНИЕ!!! Перед началом прошивания считайте еще не прошитый пик, и посмотрите на самую последнюю строчку, запишите на листочек то, что там написано. Затем когда зальете прошивку, впишите в ту строку то, что вы записали на листик. Если вы этого не сделаете, то у вас пик просто не запустится, и придется подсоединять внешний кварц вроде как, или подавать с внешнего генератора. Сам как-то напоролся на это.

ubd

У 16F628 этой калибровочной константы, в конце памяти программ НЕТ!
Такая тема у 12F629, 12F675.
И не нужно тут умничать.

slash_san
ubd:

Какие биты конфигурации выставили?
Чем прошивали?

Шил WinPic800, биты оставлял по умолчанию. Верификацию прошивки делал. Сам контроллер проверял на простой программке, работает. Питание было 5В, думаю BOR не должен был повлиять. Вот скрин. Точно кто то пробовал на “628А”?

Simmer:

Вячеслав, а Вы питание подкала правильно в цепь включаете? Может с этим проблема?

Силовой аккум? Это тоже смотрел. Что смущает - светодиод то должен был гореть в любом случае 😵

ubd

Я когда свой собирал, то я ставил именно PIC16F628A-I/SO, в корпусе SO-18. И всё работало.

Я понял почему, я же тебе говорил, не ставь бит BODEN. У тебя питание проца 3,5В, а с битом BODEN ниже 4,7 проц уходит в RESET. Если убрать BODEN то проц начнёт работать от 2,5В, и 3,5В ему будет достаточно.

Сделай вот что:

  1. Проверь напряжение на проце, должно быть 3,4-3,6В.
  2. Убери галочку с бита BODEN.
  3. Проверь, приходит ли канальный импульс на 9 ногу проца.
  4. Правильно ли впаян светодиод, а то мало ли…
Serjrv68

Собрал на макетной плате подкал без силовой части, использовал PIC16F628A, все нормально входит в режим программирования и программируется, в ближайшее время соберу чистовой вариант.

slash_san

Всё заработало, но не без приключений. BODEN убрал, перешил, включаю - хрен. +5В припаял напрямую - ноль реакции. Попробовал другой приёмник и передатчик, тоже ничего. Заработало после плясок с бубном (стал уже тыкать в светодиод напрямую батарейкой и т.п. маразм, хотя уже сто раз до этого всё проверял), больше ничем объяснить не могу. Спасибо за дельные советы, Сергей!

ubd

Скорее всего не контакт, кривая пайка и т.п.

24 days later
andrei2882

Здравствуйте люди добрые, помогите переделать прошивку сего девайса под attiny 2313 а то с attiny 13 у нас дефецит большой в городе, ЗАРАНЕЕ СПАСИБО …

Vladimir_N
andrei2882:

Здравствуйте люди добрые, помогите переделать прошивку сего девайса под attiny 2313 а то с attiny 13 у нас дефецит большой в городе, ЗАРАНЕЕ СПАСИБО …

Теоретически можно легко переделать под любую из AVR. Нужно только знать какие выводы и куда будут задействованы.

andrei2882

А если взять те же выводы что указаны на схеме , извените я в прогромировании незнаю но дело начинается у меня и есть в наличии эта avr и если это вас не затруднит. и еще вопросик на тренере который на видео лыжи самодельные и как крепление их устанавливается… Спасибо за помошь)))))))

Vladimir_N
andrei2882:

еще вопросик на тренере который на видео лыжи самодельные и как крепление их устанавливается… Спасибо за помошь)))))))

Лыжи вот такие :www3.towerhobbies.com/cgi-bin/wti0001p?&I=LXWH30&P… крепление штатное.

Vladimir_N

Вот прошивка для attiny2313 согласно вашей схеме. Не забываем запрограммировать FUSE биты: тактовая частота на 8МГц и BODLEVEL на 4.2В.

sw_2313.rar