Электронный выключатель борта

ILUHA
DjAndy:

В моей схеме, тоже на PIC, в двух вариантах на F629 и на F683,
коммутируется + питания. Наигрался уже с коммутацией земли.
Ключ тоже N-канальный.

Вопрос, а какая собственно разница что коммутировать, ведь для приемника, как для двуполюсника это не важно.
У меня например N-канальный транзистор нашелся. Собрал схемку предложенную TAI, правда немного модифицировал. Чтобы защититься от кратковременного отключения батареи D- тригер питаю через диод, после которого подобрал емкость, так чтобы, тригер держал полевил открытым примерно 1 секунду питаясь накопленным зарядом в емкости.
Если собирать все чипами то плакка встает по габаритам на место штатного выключателя.

1 year later
ambon

To Romychs: большое спасибо за схему и код, полезная капа.

Может быть кто-нибудь подскажет по потребляемому току .

Я собирал девайс без SMD компонентов, за отсутствием некоторых деталей наслесарил следующее:
стабилизатор поставил JRC 78L03 вместо кр1170ен
полевик IRF7809A вместо IRF7822.

В выключеном режиме девайс потребляет 2 мА. Можно ли уменьшить ему аппетит?

Ну и за всякое прочее полезное высказывание по теме, так же буду признателен.
Трям.

abalex
ambon:

…стабилизатор поставил JRC 78L03 вместо кр1170ен

В выключеном режиме девайс потребляет 2 мА. Можно ли уменьшить ему аппетит?

78L03 наверное и жрёт. У КР1170 ( если это аналог LP2950 ) потребление должно быть меньше.

78xx специально сделаны так - у них между общим выводом и землей можно стабилитрон воткнуть, и напряжение стабилизации изменится соответственно; а для стабилитрона ток нужен в несколько миллиампер.

ambon

Спасибо. Попробую подыскать что-нибудь вместо 78L03, правда попадаются тараканы на 3.3В а не на 3.0В, не знаю насколько оно критично. В обчем, грамотность надо поднимать.

titan777

Вот мой вариант .
Простенько , но со вкусом - потребление самой схемы ~ 1 мкА (мой тестер на пределе 200 микроАмпер так ничего и не показал). В режиме нажатой кнопки потребление ~ 3мА, это 1 секунда.

Выдержка из даташита

•Power Consumption at 1.6 MHz, 3V, 25°C–
Active: 3.0 mA–
Idle Mode: 1.0 mA–
Power-down: < 1 µA

У меня Power-down постоянный режим, и еще частота занижена по максимуму, ~800 кГц

Схема

Проц - ATTINY15.
При включении полевик открыт. (при отсутствии проца тоже).
Вкл/выкл кнопку нужно удерживать ~ 1 сек (такая защита от помех).

Прошивка
pwr.rar

Симуляция в VMLAB

п.с. все отлажено и на железке тоже.

AlexN
TAI:

У меня один DТРИГЕР прямо на аккумуляторе как ждущий мульт.

Считаю нецелесообразным использование триггера в таком ответственном устройстве!

  1. Триггерная схема сама по себе чувствительна к помехам - один сбой в полете и переключится в “выкл”.
  2. КМОП микросхемы “умеют” защелкиваться в метастабильное состояние - когда на выходе висит нечто среднее между логическим нулем и единицей. Ничего хорошего из этого также не выйдет.
AlexN

Если не вешать на микроконтроллер дополнительные функции, типа контроля напряжения, то может он и не нужен вообще? Как и триггер, впрочем.
Задача: избавиться от механического ненадежного мощного выключателя.
Решение: использовать полевик в качестве ключа, а управлять им - надежным маломощным переключателем или кнопкой с фиксацией. Ток через кнопку мизерный, легко можно подобрать нормальную.
Плюсы: очень дешево стоит, очень быстро собирается, не жрет акки, надежно.

pentajazz

если в вышеприведенной схеме вместо контроллера поставить выключатель (от затвора на землю), то при РАЗМЫКАНИИ выключателя (что может быть надежнее ОБРЫВА?) ПОДАЕТСЯ питание на нагрузку.
а при замыкании выключателя - нагрузка отключается.
ток покоя (питание выключено) при этом 6в/100кОм… 😃 очень маленький, впрочем, как и с контроллером.

итого деталей остается всего 3:
транзистор
резистор,
выключатель (любой с фиксацией), причем от его надежности зависит только ВЫключение питания. в случае же его отказа питание будет ВКЛЮЧЕНО, куда еще надежнее?

SAN

Вот такой вариант можно спаять пожалуй. 😃
Хотя меня и тумблера типа ПТ3 не подводили.
Кстати там и запараллелить 2 контактные группы можно.

AlexN

Электронный получится легче мощного тумблера 😃)
Мне кажется что идея проста, удобна и элегантна.

alex12345
pentajazz:

если в вышеприведенной схеме вместо контроллера поставить выключатель (от затвора на землю), то при РАЗМЫКАНИИ выключателя (что может быть надежнее ОБРЫВА?) ПОДАЕТСЯ питание на нагрузку.
а при замыкании выключателя - нагрузка отключается.
ток покоя (питание выключено) при этом 6в/100кОм… 😃 очень маленький, впрочем, как и с контроллером.

итого деталей остается всего 3:
транзистор
резистор,
выключатель (любой с фиксацией), причем от его надежности зависит только ВЫключение питания. в случае же его отказа питание будет ВКЛЮЧЕНО, куда еще надежнее?

я прошу прощения, но очень заинтересовало вышенаписанное. поскольку с электроникой я не дружу(хотя с электрикой вроде общаюсь нормально) и прошивки, контроллеры и т.д. для меня темный лес- немогли бы вы специально для тех кто в танке( я думаю такой я не один) нарисовать схемку понятную(подписанную так , чтобы можно было прийти на радиобазар - ткнуть под нос продавцу, прийти домой и спаять). буду очень вам благодарен( и любому человеку, кто может помочь).
заранее спасибо,
С уважением , алексей.

V_Alex

Одесса хороша именно тем, что там на радиобазаре можно купить уже готовый девайс 😁

Павел_Филиппов
V_Alex:

Одесса хороша именно тем, что там на радиобазаре можно купить уже готовый девайс 😁

На каком базаре( в Москве) и под каким названием спрашивать сей девайс?

V_Alex

ТС, “сенсорный выключатель борта”

AlexN

Нет такого эксклюзива в продаже. Сейчас ищу данные транзистора помощнее, как найду - нарисую схему.

pentajazz
alex12345:

я прошу прощения, но очень заинтересовало вышенаписанное. поскольку с электроникой я не дружу(хотя с электрикой вроде общаюсь нормально) и прошивки, контроллеры и т.д. для меня темный лес- немогли бы вы специально для тех кто в танке( я думаю такой я не один) нарисовать схемку понятную(подписанную так , чтобы можно было прийти на радиобазар - ткнуть под нос продавцу, прийти домой и спаять). буду очень вам благодарен( и любому человеку, кто может помочь).
заранее спасибо,
С уважением , алексей.

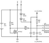
я думаю автор схемы не обидится на такое издевательство над его чертежиком.
обведенное зеленым - строить
обведенное синим, то, что не надо строить, оставлено для наглядности.
выключатель нарисован красным

AlexN

Вроде все так, только надо иметь в виду ограничения данных схем по максимальным току и напряжению.

pentajazz

кстати, а нельзя ли коммутировать плюс питания? а то с землей нехорошо как-то…
хотя, один черт…

AlexN

Да все хорошо с землей, абсолютно равнозначная схема коммутации.

alex12345
V_Alex:

Одесса хороша именно тем, что там на радиобазаре можно купить уже готовый девайс 😁

…" суслика видишь?
-нет.

  • и я нет, а он есть! "…
    шутка. а кроме шуток я пытался найти нечто подобное- без результатов. кроме того от одного моделиста одесского слышал , что есть на базаре мол человек- торгует всякими модельными прибамбасами “из-под полы”. типа на прилавке ничего такого и нет, но всегда есть с собой сервы, шмервы, и всякие полезные штуки по цене приятнейшей. но точно где стоит указать не может, и телефон дать тоже- конспирация, понимаешь…
    может вы подскажете где спросить? или пароль какой?
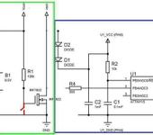
pentajazz:

я думаю автор схемы не обидится на такое издевательство над его чертежиком.
обведенное зеленым - строить
обведенное синим, то, что не надо строить, оставлено для наглядности.
выключатель нарисован красным

большое спасибо. в субботу попробую построить.

BALAL
pentajazz:

обведенное синим, то, что не надо строить, оставлено для наглядности.
выключатель нарисован красным

… Однако, для соблюдения культуры схемотехники параллельно выключателю полезно добавить конденсатор ёмкостью, ну например, 0,1 мкФ.

AlexN

Для владельцев электричек может оказаться полезно:
IRLR8113, IRLR3715Z, IRL3715ZCS, IRF3711ZS, IRF3709ZS
Сильно более мощные транзисторы, ток до 80 А, напряжение от 20 до 30 вольт.

vovic
AlexN:

Электронный получится легче мощного тумблера 😃)
Мне кажется что идея проста, удобна и элегантна.

И давно реализована в фирменных девайсах. Там пошли еще дальше - замыкает контакты для выключения борта проволочный штифт с красной ленточкой. Чтобы включить борт - надо ее выдернуть и положить в карман. В таком случае с одного взгляда на модель с расстояния в пару метров видно - включен борт или нет. И при запуске - невозможно случайно выключить борт. Про дребезг уже писали.
Так что все уже изобретено и продается. 😎

AlexN
vovic:

Про дребезг уже писали.
Так что все уже изобретено и продается. 😎

С дребезгом в предлагаемой схеме все будет ОК.
А вот сколько стоит готовый выключатель и где его найти - это отдельная тема 😉