схема регулятора

smy

Нужна схема с прошивкой нереверсивного регулятора хода с функцией програмирования положения ручки газа, помогите кто может…

radioham

Собирай по первой ссылке- стоящая вещь !
Собрал несколько экземпляров - все как один
И главное что можно программировать ЛЮБОЕ! положение регуляторов
Все остальное на сайте - …
То какие-то константы нужны -то еще Бог весть что.

smy
AlexAndr=:

Если с функцией програмирования, то www.fmx.dk/projects/…/rc_speedcontroller.html ,а силовую взять к примеру с www.rcdesign.ru/articles/electronics/esc
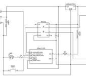
А я щас вон какой рег делаю:

Вооооо!!! Как раз такая схема интересует? на 16F84 я собирак штук пять, действительно все работает без проблем, но у меня нет чипа в SMD корпусе, а так громозко получается, силовая часть вообще в принципе не интересует, а прошивку на тиньку с константами можно?

AlexAndr=
smy:

… а прошивку на тиньку с константами можно?

Регулятор на стадии разработки- прошивка есть, но она недоконца проверена. Констант небудет- настройка кнопкой. А вообще это коммерческая версия…

smy
AlexAndr=:

Регулятор на стадии разработки- прошивка есть, но она недоконца проверена. Констант небудет- настройка кнопкой. А вообще это коммерческая версия…

Коммерческая версия, это не вопрос. Пиши на мыло, я думаю все решим, главное чтобы данное решение схемы и программы было действительно реальным.

AlexAndr=
AlexAndr=:

А вообще это коммерческая версия…

Поясню: коммерческая не в смысле продажи прошивок, а в смысле продажи готовых регуляторов. Поэтому прошивка скорее всего распространятся и продаватся небудет, хотя сильно рано об этом говорить, ещё даже опытного образца регулятора нету.

smy

Повторюсь, мне нужна схема и прошивка, а готовые изделия меня не интересуют.

Gryphus
AlexAndr=:

Регулятор на стадии разработки- прошивка есть, но она недоконца проверена. Констант небудет- настройка кнопкой. А вообще это коммерческая версия…

Неужели сейчас кому-то интересны регуляторы для коллекторников?

ksk
smy:

Повторюсь, мне нужна схема и прошивка, а готовые изделия меня не интересуют.

А еще наверное отсечку по питанию неплохобы на том же тини

smy
ksk:

А еще наверное отсечку по питанию неплохобы на том же тини

Мдааа… Но к сожалению, кроме разговоров ни каких результатов. У тебя, кстати, контроллер очччень прилично сделан и без всяких кнопок.

AlexAndr=
Gryphus:

Неужели сейчас кому-то интересны регуляторы для коллекторников?

Да, автомоделистам. У нас БК запрещены правилами соревнований.

ksk:

А еще наверное отсечку по питанию неплохобы на том же тини

ИМХО, для авто/судомоделей отсечка во время гонки может разбить/потопить модель.

smy:

Мдааа… Но к сожалению, кроме разговоров ни каких результатов.

Мой регулятор всё ещё на стадии разработки. Как всё проверю, могу выложить окончательную схему(для примера силивой части и т.п.), а насчёт прошивки, повторюсь:“прошивка скорее всего распространятся и продаватся небудет”.

ksk
smy:

Мдааа… Но к сожалению, кроме разговоров ни каких результатов. У тебя, кстати, контроллер очччень прилично сделан и без всяких кнопок.

Просто доводить регулятор без заруба на производство никто не будет, а производить у нас дело чаще неблагодарное… 😕

2 Alex@ndr речь идет о правильной отсечке, без нее, извините, никак особенно в БК. Слово отсечка недостаточно отражает смысл. А какие последствия в гонке прекрасно знаю.

AlexAndr=
ksk:

… Слово отсечка недостаточно отражает смысл…

Вы имеете в виду отсечку кратковременно сбрасывающую газ? Можно раскрыть полный смысл отсечки?

ksk
AlexAndr=:

Вы имеете в виду отсечку кратковременно сбрасывающую газ? Можно раскрыть полный смысл отсечки?

А вам для чего отсечка?
Варианты ответов:

  1. Показать что сели акку.
  2. Сберечь аккумуляторы.
  3. Обеспечить работоспособноть регуляторов/приемников/серв.
    Да иеще какие функции при этом оставить доступными.
    Вам всего завернуть, или по отдельности?
Kalistratov
ksk:

А вам для чего отсечка?
Варианты ответов:

  1. Показать что сели акку.
  2. Сберечь аккумуляторы.
  3. Обеспечить работоспособноть регуляторов/приемников/серв.
    Да иеще какие функции при этом оставить доступными.
    Вам всего завернуть, или по отдельности?

Да . по крайней мере понятно: Кто с кем и о чём разговаривает.!!!
Красиво!

ksk

А в каком объеме планируется производство?