Сопряжение побаночного контроля аккумулятора в полете и микроконтроллер

Enigm

Хотите много ампер ?
Вот на этот глянте www.ortice.ru/index.php/…/2010-03-16-16-23-26?cati… ACS758 имеет варианты от 50а до 200а
50амперные видел по 8 баксов.
Вот например www.ebay.com/itm/…/271030561546

А тут можно глянуть, как эти датчики паралелить или изспользовать вместе с шунтом )))
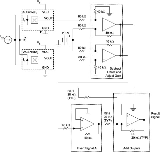
allegromicro.com/…/Current-Sensor-ICs-In-Current-D…

Yahen

Это уже Саяно-Шушенская ГЭС получается 😃 Но спасибо! Я понял, что с такой схемотехникой, можно проект масштабировать до размера A-380 😃
Хорошая штука - коллективный разум. Мне сейчас главное - своб дуйную фантазию обуздать. Вы тут такие перспективы обрисовали 😃

Mr_Chang

А цель то какая всего мероприятия? Для того, что бы сделать контроллер батареи материала тут уже даже более, чем достаточно. А куда отдавать данные этот контроллер будет?

Yahen
Mr_Chang:

А цель то какая всего мероприятия? Для того, что бы сделать контроллер батареи материала тут уже даже более, чем достаточно. А куда отдавать данные этот контроллер будет?

В программу конечно. Конечная задача, которую я хочу решить - автономный взлет и автономная посадка модели. А контроль за состоянием бортового питания кроме собственно сбора статистики и слежения за состоянием бортового питания, позволит ( ну мне так кажется ) в некоторой степени управлять рисками. Например, производить оценку, что безопаснее - уходить на второй круг при посадке, или рисковать и пытаться садиться сразу, если отклонения от расчетной траектории начинают приближаться к опасным. Хочется потешить свое самолюбие, что мол где-то там внутри модельки сидит маленький песочный человечек, который не просто умеет ровнять модельку относительно гироскопа и акселерометра, а на-самом деле управляет полетом.
По роду занятий я программист в игровой индустрии. Вот шило и не дает покоя. Хочется совместить то, что делаю на работе, с авиамоделизмом.

Mr_Chang

Очень интересная, но трудоемкая затея. Вопросы посадки и в большой авиации не всегда автоматизируются… Вам виднее, я в глобальных системах слаб.

Но посадка со второго круга на грани истощения АКБ - это явление не очень частое. А вот точка невозврата существует в каждом полете. Как Вам задача расчета точки - не слишком сложна? Конечно, если брать неизменные условия - прямая траектория полета, неизменная скорость и направление ветра, то все алгоритмизируется несложно. А если полет реальный? Со разным ветром на разных высотах, со сложным маршрутом?

Yahen
Mr_Chang:

Очень интересная, но трудоемкая затея. Вопросы посадки и в большой авиации не всегда автоматизируются… Вам виднее, я в глобальных системах слаб.

Но посадка со второго круга на грани истощения АКБ - это явление не очень частое. А вот точка невозврата существует в каждом полете. Как Вам задача расчета точки - не слишком сложна? Конечно, если брать неизменные условия - прямая траектория полета, неизменная скорость и направление ветра, то все алгоритмизируется несложно. А если полет реальный? Со разным ветром на разных высотах, со сложным маршрутом?

В большой авиации - да. Потому что там люди и все с ними связанное. А вот вопрос посадки БПЛА американцы решили почти 10 лет назад. Риски другие совсем. Ну а “пеновзрочи” и “корколеты” позволяют повысить планку риска еще сильнее. Потому как на крайний случай его можно просто в траву уронить. Я отдаю себе отчет в том, что мои поделки очень далеки от того, чтобы когда-нибудь я мог говорить о том, что могу без промлем посадить модель в полностью автоматическом режиме. Но я очень надеюсь на то, что я смогу сказать, что хотя бы однажды я это смог сделать, и это не было случайным стечение обстоятельств 😃 А вообще, если честно, мне просто нравится ковыряться в железках, писать для них всякие программки и видеть как эта хреновина немного живет своей жизнью. Танчики и роботы, объезжающие табуретки это слишком просто и делается на один вечер. Да и удовольствия только кота пугать. А вот замахнуться на Шекспира, это как раз. Тем более, что даже если меня ждет полная неудача, выхлоп я уже получил. Самодельный стабилизатор полета. Как оказалось, не боги горшки обжигают 😃 А на счет расчета точки невозврата… безусловно интересно. Может быть, когда-нибудь и до этого доберусь. Хотя мне кажется, что в модельном масштабе с приемлемой погрешностью посчитать не удастся. Но почему бы не попробовать. С заходом на посадку посчитать (с гарантированным запасом) необходимую энергию проще гораздо. Главное статистику собрать. А там по таблице+коэффициент 😃 Ну мне так кажется. Хотя я вполне себе готов к варианту, когда все мои мега выкладки перекроются простой формулой: расчетное время полета / силу ветра 😃 Собственно, так ведь и есть по-большому счету.

А сложный маршрут… Я себе поставил задачу максимум: Поставил модель на ВПП, нажал кнопку на аппе - она взлетела и легла на заданный курс. А в конце полета нажал кнопку, она сама вернулась в зону посадки, сделала коробочку и села. И если со взлетом более-менее понятно все. То с посадкой 1001 нюанс вылез А сколько еще вылезет в процессе.

Mr_Chang
Yahen:

Самодельный стабилизатор полета.

Коррекцию центробежных ускорений сделали? Если не секрет - как?

Yahen:

она сама вернулась в зону посадки, сделала коробочку и села. И если со взлетом более-менее понятно все. То с посадкой 1001 нюанс вылез

Если умеете строить глиссаду учитывая направление и силу ветра (и соответственно умеете его получать перед посадкой от бортового вычислителя) то дальше все как по маслу. Пенолеты и прочая шняга без шасси отлично плюхается на землю/траву/снег без повреждений. Угол наклона глиссады и скорость входа в нее просто берутся из лога автопилота. Как вошли на нужной высоте и скорости - выключайте мотор, спланирует.

Yahen
Mr_Chang:

Коррекцию центробежных ускорений сделали? Если не секрет - как?

Это Вы о каких ускорениях. Вернее об ускорениях относительно чего?

Mr_Chang:

Если умеете строить глиссаду учитывая направление и силу ветра (и соответственно умеете его получать перед посадкой от бортового вычислителя) то дальше все как по маслу. Пенолеты и прочая шняга без шасси отлично плюхается на землю/траву/снег без повреждений. Угол наклона глиссады и скорость входа в нее просто берутся из лога автопилота. Как вошли на нужной высоте и скорости - выключайте мотор, спланирует.

Так неспортивно. По большому счету бикслер на пузо в траву вообще без любой электроники садится. Я так по-началу сам его сажал. Тащишь его на такой высоте, где еще не стремно, а нужном месте просто мотор выключаешь и он худо-бедно садится. Главное в себе подавить побуждение порулить им в этот момент. А то я так однажды исхитрился его стабом в землю ткнуть 😃 Я хочу, чтобы он активно садился. В полосу. И на шасси.
Ну да ладно. До этого далеко. Я тут аппу спалил недавно. Попал на дисплей. Теперь сижу кукую, пока с хоббикинга посылка приедет.
Детеныш требует зрелищ. Ему папины ковыряния в проводках да контроллерах мало интересны. Так что придется к началу сезона парочку тренеров из потолочки склеить с мелким. И вообще он в сторону коптеров посматривает.

Mr_Chang
Yahen:

Это Вы о каких ускорениях.

Значит не делали 😉 Сразу оговорюсь, математик из меня еще тот, поэтому немного на пальцах, как я это понимаю.

Основу ИНС составляют датчики угловых скоростей (ДУС, в просторечье гироскопы ) и акселерометры (еще магнитый компас, но разговор не о нем). Так? Так. В сети существует много матмоделей для ИНС: DCM, кватернионы и пр. Все они компенсируют дрейф ДУСов по значениям акселерометров. Все хорошо только в прямолинейном полете. Как только полет происходит по окружности, появляется постоянное цетробежное ускорение, дающее постоянное смещение акселерометров и горизонт начинает “уплывать” в сторону с каждой коррекцией. Самолет (если мы говорим о стабилизации самолета) при этом наклоняется внутрь круга, тем самым уменьшая его радиус и увеличивая центробежное ускорение. Писец…

Вот для компенсации данных от акселерометра и используют знание траектории движения по данным от GPS, магнитного компаса (не путать с коррекцией курса по компасу!) и пр.

Yahen

А! Теперь понятно о чем Вы. Делал. На самом деле все очень просто. чем ровнее полет тем… ровнее полет. Гироскопы не нуждаются в постоянной коррекции. Вы совершенно правы, коррекцию гироскопов имеет смысл делать только прямолинейном полете. Для аэродинамически устойчивого аппарата все получается само собой. Я вычисляю коэффициенты коррекции не постоянно а лишь в те моменты, когда рули находятся в нейтрали, а вектор ускорения направлен вниз. Конечно, ежели зарулить аппарат в бесконечную спираль, то так и случится, как Вы пишете. Но все равно это вопрос далеко не секунд. Честно говоря я не проверял, что будет, если 5 минут подряд крутить спирали, не давая возможности провести коррекцию гироскопов. Но подозреваю. что фатального ничего не случится. Потому как акселерометр у меня - основной прибор для вычисления положения аппарата относительно горизонтали. А гироскоп скорее рыскание компенсирует, чем реально влияет на ориентацию. Ну и плюс ко всему, есть куда более трудоемкая и долгая операция, требующая достаточно продолжительного движения аппарата по прямолинейной траектории - съем данных с магнитометра. пока он устаканится, сто раз можно успеть коэффициенты для гироскопов вычислить. В общем ежели подытожить, то я решаю задачу стратегического полета блинчиком, а не тактических пилотажных фигур. А вот для аэродинамически неустойчивого аппарата, признаться я не представляю, как решить подобную задачу.

Mr_Chang

Позвольте полюбопытствовать, и сколько у Вас такой алгоритм налетал самостоятельно, без того, что бы его ручками выхватывать?

Yahen:

Гироскопы не нуждаются в постоянной коррекции.

Еще как нуждаются, дрейф никто не отменял.

Yahen:

вектор ускорения направлен вниз

А как Вы узнаете, что именно вниз, если это единственная информация о том где низ а где верх? И как раз именно она подвержена влиянию центробежного ускорения?

Yahen:

задачу стратегического полета блинчиком

На верхнеплане с большим V крыла? Но ему вообще стабилизатор не нужен 😃))))))))))) Тангаж можно корректировать по вариометру, а крен по курсу 😃))))))))))))))))) Мы так и начинали летать несколько лет назад. Кстати очень быстро перешли на двухмоторные схемы с противоположным направлением вращения, так как одномоторник при даче газа сворачивал с курса.

Yahen
Mr_Chang:

Позвольте полюбопытствовать, и сколько у Вас такой алгоритм налетал самостоятельно, без того, что бы его ручками выхватывать?
Еще как нуждаются, дрейф никто не отменял.

Комплект аккумуляторов до вздутия автопилот отлетал. И как раз таки, если бы мои шаловливые ручки не помогали ему периодически летать, аварий скорее всего не было бы совсем.
По сравнению со мной - автопилот просто ас 😃

Mr_Chang:

А как Вы узнаете, что именно вниз, если это единственная информация о том где низ а где верх? И как раз именно она подвержена влиянию центробежного ускорения?

На верхнеплане с большим V крыла? Но ему вообще стабилизатор не нужен 😃))))))))))) Тангаж можно корректировать по вариометру, а крен по курсу 😃))))))))))))))))) Мы так и начинали летать несколько лет назад. Кстати очень быстро перешли на двухмоторные схемы с противоположным направлением вращения, так как одномоторник при даче газа сворачивал с курса.

Так Вы сами и ответили на свой вопрос, как узнать где низ. Я же писал. Рули в ноль, газ в треть и жду, пока его колбасить перестанет. Как только акселерометр перестал дрыгаться, значит время снять показания для коррекции гироскопов. Верхнеплан с большим V он такой 😃 Он сам летает, и еще автопилот калибрует. Вы правы. Против ветра и на высоте, автопилот со всякими гироскопами и филармонией считай формальность для бикслера. А вот возле земли , особенно при боковом ветре под 45 градусов к курсу он то и вступает, чтобы сказать свое веское слово. У меня на поле, где я летаю обычно, речка протекает. Небольшенькая такая 5 метров шириной не больше. Но за то русло у нее - каньон трехметровой глубины. Так вот когда я без автопилота снижался, пересекая русло на высоте около 10 метров, бикслер козлил дай боже. Первый раз чуть не уронил со страху 😃 А со стабилизацией вообще никак овраг не чувствуется.

Mr_Chang:

На верхнеплане с большим V крыла? Но ему вообще стабилизатор не нужен )))))))))))

А Вы что хотели, чтобы я утюг а-ля F117 построил и его пытался рулить компьютером? Ну уж нет. 😃 Это для яйцеголовых военных ученых задача с бюджетом соответствующим. А я пошел по-пути наименьшего сопротивления. Взял самолет, который летает сам, да еще прощает кучу огрехов в пилотировании, и пытаюсь добавить ему немного мозгов. 😃

Mr_Chang
Yahen:

утюг а-ля F117 построил и его пытался рулить компьютером? Ну уж нет. Это для яйцеголовых военных ученых задача с бюджетом соответствующим.

Возможно Вы не поверите 😉 , но именно такие утюги (например ЛК Свифт от Пилотажа, мой любимый носитель всяческой шняги, с отрицательным V крыла ) отлично стабилизируются дешевенькими ИМУшками (20-30 USD за весь набор датчиков) и летают без каких либо проблем в автономных полетах. Только алгоритмы, ИМХО, все таки стоит применять как минимум общепринятые. В остальном, Вы успешно создали собственную инерциальную систему стабилизации с кучей ограничений в эксплуатации. А если еще и справитесь с расчетом точки невозврата 😃

Yahen

Таки Вы совершенно правы. Но впереди новый сезон. И я полон решимости пофиксить ограничения. Привинтить трубку пито и openCV позиционирование 😃 Изобретание велосипеда это порой весьма занимательно.