Дымогенератор на Vstank 1:24

alfa_2bbs
xkoffx:

а запах есть? Есть фото как сделали?

жидкость хоть и фирменная, но немного пахнет, надо соляры добавить для антуража

фото пока не делал.

xkoffx
alfa_2bbs:

фото пока не делал.

выложите, пожалуйста, фото вашего фитиля, с меня мой фото-отчет 😉
у меня на глицирине - сильно пахнет или он или веревка 😦

Идею изготовления взял из этой инструкции.
Резистор расчитывал, опираясь на табличку, предоставленную daleks.
Там формулки есть, напоминающие нам школьный закон Ома, и важная приписка, что число Overload factor должно быть не более 15.
Выбрал Резистор 4 Ома, 0.25 Вт, греется от аккума 1S (240-360мАч), кулер запитал от борта танка.

Сперва взял корпус 50х50х15 за 26р + крышка 15р, вставил сверху кулер 40х40 12В, но в КВ-1 Vstank не влезло по высоте - механизм вращения башни мешает.

Вообще свободного места в танке 90х60х15…20
Взял корпус 70х50х20 за 30р + крышка 100х50 за 35р (я потом был только рад, что крышка была такая длинная), но пришлось его резать ступенькой и хитромудро выгибать крышку, нагревая место сгиба зажигалкой - вышло лучше, чем я ожидал!
В торец ближе к резистору врезал трубку дымоотвода от капельницы (надо еще 2ю добавить), но при включенном кулере дым валит не только из дымоотвода, но и из всех щелей, в том числе из воздухозаборника кулера.
Воздухозаборник кулера уменьшил, но еще не герметизировал стыки.

BlackCat_2

Фитиль желательно делать из негорючих материалов - стекловолоконая веревка, асбестовый шнур. Так думаю

alfa_2bbs
xkoffx:

у меня на глицирине - сильно пахнет или он или веревка

у меня все проще, из листовой меди согнул корпус, пропаял швы, установил пропеллер и нагреватели.

снять нормально не получилось. Этот вариант мне не понравился, сегодня сделал новый корпус, новая компановка, завтра буду испытывать.

хотя чем дольше занимаюсь, тем больше склоняюсь к идее, что дым ни к чему в паркетнике.

xkoffx
alfa_2bbs:

что дым ни к чему в паркетнике.

точно! склоняюсь к этому же.
но надо чтоб был, да и руки надо чем-то занять типа изготовления дымогенератора 😉 я еще год назад думал сделать

alfa_2bbs:

из листовой меди согнул корпус, пропаял швы

для меня это из разряда фантастики )

BlackCat_2:

Фитиль желательно делать из негорючих материалов - стекловолоконая веревка, асбестовый шнур. Так думаю

а где их достать? я сделал из листового стеклохолста для малярных работ, но он тонкий и ломкий, фиг обмотаешь - рассыпается в руках.

1 month later
xkoffx

3S в корпус КВ-1 от VStank некуда запихнуть, а маленьких 1S хватает на 7-10 минут и нужно внимательно следить, чтоб не было сильного разряда - ну нафиг!
Поэтому пока остановился на том, что нагрев спирали запитал от ходовых 8 АА батареек, правда сжирает их очень быстро, но тут еще дилема: на свежих пару минут дымит нормально, а потом напряжение падает и дымить перестает, при этом если брать резистор с меньшим сопротивлением - он погорит на свежих батарейках. Уже собрал как есть и только потом вспомнил про DC-DC step up converter! Заказал - жду, как придет - поставлю его на нагрев, чтоб напряжение постояным было, ну и вместо батареек аккумуляторы АА на 2850mAh.

3 months later
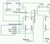
xkoffx

Дымогенератор собрал со Step up’ами и запитал от ходовых 8 АА Ni-Mh. Вроде ездит и дымит, но вылезла новая проблема с затупами управления. Штатная аппа и так не может похвастаться дальнобойносью, но теперь связи нет уже через 3 метра и периодически танк конвульсионно то дернется, то выстрелит - мало приятного.
Посоветуйте, друзья радиоэлектронщики, может ошибка в схеме питания? Как мне кажется: либо резкая просадка аккумов сказывается, либо помехи в цепи влияют на управление. Втыкал кондер 16v 470uF на входной разъем платы управления между +12 и gnd, +7,5 и gnd - не помогло. Последней попыткой было стабилизировать не только входные 12в на плате управления, но и 7,5в, для чего и воткнул еще один step up - проблему не решило (

23 days later