Activity
Всем привет. Небольшое видео. В процессе испытаний обнаружился недостаток в конструкции заднего редуктора(ездил почти все время на одном переднем приводе) и слабые места в переднем бампере. Недостатки уже устранил)
Модель закончена!
pp.userapi.com/c840129/…/Vol7I9rYXYw.jpg (760 Kb)
pp.userapi.com/c840129/…/3lKK-m0v3Bk.jpg (557 Kb)
pp.userapi.com/c840129/…/eh5Y3prPbLM.jpg (772 Kb)
pp.userapi.com/c840129/…/LEKZhM7UpOg.jpg (553 Kb)
pp.userapi.com/c840129/…/nePpMuj_eSU.jpg (598 Kb)
pp.userapi.com/c840129/…/AruIEp0ziYQ.jpg (656 Kb)
pp.userapi.com/c840129/…/aaCAtiYRVRo.jpg (839 Kb)
pp.userapi.com/c840129/…/ETKZ_oCEaV4.jpg (561 Kb)
pp.userapi.com/c840129/…/09HHG6ZkrTk.jpg (962 Kb)
pp.userapi.com/c840129/…/ej-f5N9-ywU.jpg (679 Kb)




pp.userapi.com/c840129/…/9souyyQo134.jpg (569 Kb)
pp.userapi.com/c840129/…/K8kG1Tk5Z0A.jpg (603 Kb)


Погонял. Впечатления великолепные. В процессе отказал задний привод. Уже отремонтировал
Будут еще фото и видео. Всем спасибо за внимание.
Из чего сделаны стекла?
Тонкий прозрачный пластик
Зеркала, фары и салон на месте:













Пока все. Скоро выложу фото законченной модели.
Продолжаю:
















Продолжение следует…
Можно было попробовать амморты от трофи, а пружины поставить от шоссе - было бы более копийно. Уверен, что масло в этих аммортах излишняя роскошь.
Не влезло бы туда это все добро! Почему излишняя? Это модельные аморты и они предназначены для масла.
Всем привет! Продолжаю.
На очереди нормальные амортизаторы:












Продолжение следует…
Постройка продолжается:
Шпатлюю и шкурю:


pp.userapi.com/c604830/…/yxOl11axOUA.jpg (532 Kb)
pp.userapi.com/c604830/…/3VfK0tk1c9M.jpg (554 Kb)
pp.userapi.com/c604830/…/KC_tSQ8gV94.jpg (573 Kb)
pp.userapi.com/c604830/…/30aHMN8ZmzE.jpg (1061 Kb)
pp.userapi.com/c636726/…/1UZsI0tZFIE.jpg (557 Kb)
pp.userapi.com/c636726/…/g4WZS3hKYoY.jpg (570 Kb)
Фонари(в каждом 2 светодиода будут работать по выбору или вместе или отдельно каждый):
pp.userapi.com/c636726/…/26y_O-Gso38.jpg (519 Kb)
pp.userapi.com/c636726/…/544qzWwnlf4.jpg (456 Kb)
pp.userapi.com/c636726/…/jKoyUDh7QLM.jpg (430 Kb)
pp.userapi.com/c636726/…/6ZFW7yocwDE.jpg (476 Kb)
pp.userapi.com/c636726/…/qAJlC1kezD8.jpg (681 Kb)
pp.userapi.com/c636726/…/-JsqnPj9VpE.jpg (485 Kb)
pp.userapi.com/c636726/…/TQhGA0wHHFo.jpg (525 Kb)
Загрунтовал:
pp.userapi.com/c637725/…/ct4ICsJNFng.jpg (727 Kb)




Первая версия покраски салона)))

Вторая окончательная версия покраски салона:
sun9-4.userapi.com/c840231/…/lhbzPMxWhP8.jpg (893 Kb)
sun9-4.userapi.com/c840231/…/UuQimNdRuZA.jpg (882 Kb)
На этом пока все…
Далее:
Установил серву:

pp.userapi.com/c626917/…/zbb0o1o8-ZA.jpg (883 Kb)
Сначала попробовал сам сделать амортизаторы, но получилось плохо, поэтому потом поставил покупные:
pp.userapi.com/c626917/…/n-cpRdvnRPI.jpg (630 Kb)
pp.userapi.com/c631831/…/_Dr8NPtimo8.jpg (780 Kb)
Самое главное переделал моторный модуль под больший мотор и шестерню:





Разная мелочь и фонари:



pp.userapi.com/c837226/…/8eGpRtz6XGY.jpg (523 Kb)
pp.userapi.com/c626219/…/HLI1QxK5gJ8.jpg (625 Kb)
pp.userapi.com/c626219/…/Unblpg6O_G0.jpg (623 Kb)
pp.userapi.com/c626219/…/b_S_2wYPozE.jpg (680 Kb)

Загрунтовал и зашпатлевал:



Капот приобрел форму с помощью эпоксидки:

Торпеда:

И далее:
Бампера:


Передняя подвеска и моторная установка(мотор на фото другой):







Двери:







На этом пока все…
Задняя подвеска:

pp.userapi.com/c636127/…/OKmcS2-8Mq8.jpg (226 Kb)
pp.userapi.com/c636127/…/AVIcdSBpSMI.jpg (247 Kb)
pp.userapi.com/c636127/…/IE9Q3riDGag.jpg (248 Kb)
pp.userapi.com/c636127/…/YIomJFzfeTQ.jpg (220 Kb)






Сборка по кузову:







Продолжение следует…
Передний бампер:


Задний бампер:



Капот:


Двери:


Реализация заднего подрамника:

pp.userapi.com/c636127/…/QRowP3LUpUA.jpg (242 Kb)
pp.userapi.com/c636127/…/0dXorigSYHQ.jpg (265 Kb)
pp.userapi.com/c636127/…/cEGB5bzy-_s.jpg (236 Kb)
Реализация главной пары вместе с двигателем(изначально все делалось под 370 двигатель, потом он был переделан под 520):

pp.userapi.com/c636127/…/u2_I5ljClgQ.jpg (261 Kb)
pp.userapi.com/c637626/…/DNe9vMy7AUs.jpg (559 Kb)



Как обычно продолжение следует…
Рама вклеивается в каркас и каркас укрепляется марлей и эпоксидкой:









Крыша:

Задние крылья

Торпеда:

Переднее сидение:


Продолжение следует…
Оу извини не увидел, с телефона сижу
Блин, интересно получается. Может мне тоже подобным занятся - лежит у меня маленькая бага дома 1/16, заколебала еще не на одной покатушке полностью аккум не высадил что нибудь да отвалиться или переломится, какой то пластик хрупкий на ней. Или бк система может слишком мощная на ней
Ну если есть желание - занимайся!
Все супер, единственное вопрос - маленькая коническая ведущая шестерня не люфтит в подшипнике ? Просто он один, там обычно два их для избежания осевого биения.
Там их два присмотрись) Вот еще фото:

Редуктор главной пары задний:








Передние крылья и укрепление кузова:



Готовая рама:


Задние сидения:


Вопрос ? Сколько сейчас вес рамы ??? Металл + припой + эпоксидная смола !
Отдельно не могу сказать так как она уже вклеена в кузов, да и весов нет) Ну весь кузов навскидку грамм 700-800
Продолжу. Рама и подрамники в работе:













Рама изнутри залита эпоксидной смолой и запаяна сверху:


А вот уже сделали. Одеваете кузов и всё. В ветке про дрифт написали, что это за модель rcopen.com/forum/f77/topic462249/15
Но сделать свою - достойно уважения. А почему бумага? Можно кузов из листового полистирола клеить, обрабатывать можно, шпаклевать, толщины разные.
Не знаю специализируюсь я что ли на ней)) Я знаю из чего можно сделать, но это нужно учиться как его обрабатывать этот самый полистирол, потому что я с ним никогда не работал, да и под него сложнее разработать выкройки, так как он не такой тонкий как чертежная бумага. А почему собственно нельзя шпатлевать и обрабатывать бумагу?) В общем сами скоро все увидите в этой теме…
А что Вы хотите сделать? Модель копию под р/у? Зачем в таком масштабе? Если используете покупную электронику, то можно и узлы трансмиссии - валы и привода - купить. А что за подвеска и компановка будет? Любопытно.
Да хочу сделать модель копию. Масштаб определяют колеса - в этот раз я их делать сам не хочу, а нормальные колеса я нашел только в 10 масштабе. Я могу прям сейчас пойти и купить всю модель, но это будет не интересно. Подвеска будет на поперечных рычагах, с регулировкой схода развала спереди, а сзади только развала, компоновка с расположением мотора за передней осью под капотом.
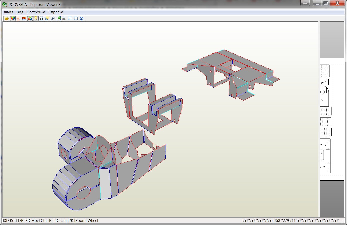
Продолжаю:
Процесс изготовления ступиц и сборка каркаса:











Первый каркас повело, пришлось собирать заново:





Знаю что вы подумали: это же бумага! она развалится! Ничего не получится!
Но продолжение следует…
Всем привет! Собственно вашему вниманию предоставляется самодельная модель машины Nissan GT-R в масштабе 1:10:
Привод: полный
Тип привода: карданный
Дифференциалы: осевые
Двигатель: 540
Серва: 3 кг
Амортизаторы: масляные
Подвеска: вся независимая
Разработка: в программе SketchUp
Материалы: основа лист оцинковки и плотная бумага
Аппаратура: пропорциональная
Подшипники: шариковые(не съемные только у ступиц)
Для модели закуплена вся группа шестерен, двигатель, регулятор, серва, приемник и колеса.
Для начала была разработана выкройка и параллельно с разработкой выкроек были сделаны ступицы:















Собственно если кому то интересно, я продолжу.