Электроэрозионный станок. Генератор тока.

Zliva

Коллеги посоветуйте электронную начинку для электроэрозионного станочка.
То есть нужен генератор. Здесь немного обсуждалось, но думаю в этом разделе буду обсуждать механику. А тут электронику.

В общем хочу просто оценить. Реально это или нет. Идея следующая, почитал книги, там еще старые принципы, если бы нарыть схему современного источника тока, было бы неплохо. Вот что я думаю, взять обыкновенную AVRу и мощный источник тока (есть два трансформатора от старого лампового телевизора, на каждом трансформаторе две катушки по 6,3В 6А. Перемотать и получить 6,3В 24А.). Выпрямить ток. Поставить какой-то мощный IGBT, MOFSET ключ, и попробовать пилить. На микроконтроллере поставить гальваническую развязку. Написать прогу для МК, которая регулирует ширину импульсов и частоту. Что-то типа ШИМ. Если ошибаюсь – поправьте.

olkogr

А почему не взять блок питания компа помощнее, там токи есть достаточно большие, если блок взять на 500Вт и более, можно заменить внутри сборку шотки на более высокий ток, и забирать например по 12 иилпо 5В.
По поводу ШИМ без проблем, любой полевик на 50 и более ампер, ШИМ можно авр, можно сразу микрухой заделать.

Zliva

Думаю, маловато будет. Нужен ампераж побольше. Нужна схема импульсного источника питания, которою можно изготовить и попробовать. Очень интересно. Заработает или нет.

olkogr

Сколько вам ампер нужно??? Есть блоки на киловат и более.
Просто они не дороги, а самому сваять нормальный импульсник довольно тяжело.

Zliva

Думаю большой ток в домашних условиях получить не получиться. Как видно из таблиц, что напряжение холостого хода должно быть 88…150В (при частоте соответственно 8…440 кГц) и ток 1…44А. Данные взял с Электроэрозионная обработка материалов. Е.Ф.Немилов.1983

olkogr

Ну давайте для домашней установки сделаем на 3кВт. Если просто то берем 2 ЛАТРа по 2кВт, складываем их кольцами (8 получается), мотаем обмотку (так сварочники делали в свое время притом оч легкие и мощные), напряжение на вольт не помню но достаточно большоее, много мотать не придется. на выходе ШИМ на мосфетах со стабилизацией по току.
Или проще для проб сделать напрямую от сети (не будет гальванической развязки потому строго соблюдать куда подавать 0 а куда фазу и защитное заземление обязательно с диференциальным автоматом - гарантия что даже словив фазу вас не убет) сразу мост, кондер, и ШИМ, на выхохе дросель.

1 month later
zsv1951

Зачем такие большие токи ,я работаю на китайском dk7725 режет молибденовой проволокой 0,18 , так вот при толщине 200мм стали хвг , ток показывает 3а при напруге 120 в но это импульсный ток . а по паспорту режет 400мм толщины и я не скажу что медленно режет …

Mechanic

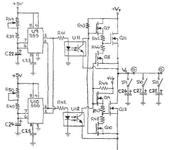
Пробегала схемка в интернете. Интересное решение. Если немного подумать то можно и AVR-ку прилепить

Уточнил, схемка из проекта cscott.net/Projects/FabClass/final/

Еще из книги Electrical Discharge Machining – Removing Metal By Spark Errosion By Roberts Langlois

edm-power.rar

1 month later
zsv1951

Вот вчера вырезал ток-3а , напруга 65вольт , включено 3 секции

Вот что получилось толщина стенок 0,4 мм четыре пластины из нержавейки толщина каждой 4мм

как тут вкладываются изображения ,запарился

Yuriy86

Сергей, если вас не затруднить сделайте фотографию электроники

15 days later
kret_a_v

на сколько я понял это Вы zsv1951 проволочкой резали, скажите пож. эта схема для прошивного метода подойдет ?
чтоб выжигать полости формообразующих в полуматрицах ?

Yuriy86:

Сергей, если вас не затруднить сделайте фотографию электроники

поддерживаю… пожалуйста …

zsv1951

несколько не понял вопрос? рез осуществляется молибденовой проволокой 0.18 точность 15микрон , внутренние отверстия нужно сверлить отверстие и пропускать проволоку через него . проволоки на барабане 300метров если всё нормально то проволоки хватает на часов 100 работы.ток до 4ампер непруга до 120вольт но есть разные режимы ступенчатый , скважность импульса и паузы ведь режешь не только толстые деталь иногда нужно и очень тонкие детали и чтобы меньше горели торцы детали . насчёт схем есть функциональные схемы генератора он собран на полевых транзисторах там несколько ступеней подключающихся паралельно. сам ящик не открывал он запломбирован.

kret_a_v
kret_a_v:

эта схема для прошивного метода подойдет ?

прошивной - это когда 3д электродом выжигают 3д полости - в основном глухие

2 months later
zsv1951

пробовал вырезать конусную деталь 6 градусов , режет прекрасно но медленее раза в 3 и проволока быстро изнашивается …

14 days later
kret_a_v
zsv1951:

пробовал вырезать конусную деталь 6 градусов , режет прекрасно но медленее раза в 3 и проволока быстро изнашивается …

на сколько я понял это Вы zsv1951 проволочкой резали, скажите пож. эта схема для прошивного метода подойдет ?
чтоб выжигать полости формообразующих в полуматрицах ?

zsv1951

я думаю , что не подойдёт для прошивного так-как площадь электрода несоизмеримо больше и требует большую мощность, хотя если сделать электрод малой площади ,несколько миллиметров , то можно попробовать . у станка на котором я работаю мощность генератора небольшая в пределах 800ватт.