OSD Платы.
Уважаемые! А на ардуино мини про, осд ни кто не делал?
добавляете lm1881 и получается MobidronesOSD для мультивия
И здесь немного
Вопрос новичка. Имею AllInOne v1.1 и Ublox GPS подключеный через NavBoard как I2C GPS. Могу я в этот-же I2C воткнуть самодельный Mobidrone OSD ? (мобидрон пока в процессе сборки).
Могу я в этот-же I2C воткнуть самодельный Mobidrone OSD ?
Mobidrone работает через UART .
Господа, есть ли где-нибудь подробный step-by-step по изготовлению Mobidrone на базе Arduino pro mini. Ссылки приведеные выше просматривал, но в электронике слабоват, могу спаять только по подробной инструкции.
Присоединяюсь. Три дня воюю с мобидроном, не заводится, собака. Если не подключать мобидрон к мозгам коптера, он будет выводить хоть какие-то символы на экран? Есть какой-то скетч, которым можно проверить работоспособность платы без подключения к коптеру? Или можно как-то саму АтМегу прозвонить на предмет правильности сигналов для мобидрона?
он будет выводить хоть какие-то символы на экран?
Да должен выводить. Вы надеюсь подключили в параллель ему источник видео сигнала?(типа с камеры )
самодельный Mobidrone OSD
Покажи фото платы?
Покажи фото платы?
уже нет смысла. Была ошибка в монтаже и lm1881 не получала +5 вольт. Сейчас все прекрасно работает.
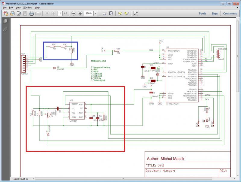
Для тех, кто решил собирать на ардуино с AtMega328 на борту:
1. собираем схемку в красном прямоугольнике rcopen.com/files/500d65f59970730077a82ea0
2. на ардуину с lm1881 идет 6 проводов:
+5 в на + 5в
Gnd на Gnd
от резистора 100 Ом на PB1(OC1A) = D9 Arduino
от диода на PB3(MOSI\OC2) = D11 Arduino
1 нога LM1881 на PD2(NT0) = D2 Arduino
3 нога LM1881 на PD3(NT1) = D3 Arduino
3. Подключаем видеокамеру и монитор (передатчик) к OSD: землю монитора(передатчика) ,камеры и ОСД вместе; сигнал камеры, вход монитора(передатчика) и пин1 conn2 (см. схему) OSD тоже вместе.
4. Заливаем прошивку, включаем, проверяем.
Ахтунг. Девайс не работает без подключенной видеокамеры, однако работает без подключенных мозгов коптера.
Потом (если разберусь) выложу как подключать эту капусту к AIO.
Dynamitry пожалуйста покажите фото Вашей платы
Dynamitry пожалуйста покажите фото Вашей платы
Это не имеет смысла. Плату я не травил, а собирал на куске макетной платы выковыривая детали из мусора. Некоторые номиналы собраны из 2-х 3-х резисторов. Плюс выглядит не эстетично, не хочу позориться перед коллегами.
Я щас взорвусь! Собрал мобидрон на макетной плате-заработал, ура. Спаял. Не завелась. Перекинул ардуину и лм1881 назад на макетку информация стала двоиться, на макетку ни чего не менял, с ума схожу от таких чудес. В чем может быть трабл?
Печатку сами разводили. Скорей всего ошибка в монтаже . Фото в студию
Печатку сами разводили. Скорей всего ошибка в монтаже . Фото в студию
Нет плату не разводил, делал навесом. Щас на макетке опять перебрал, все работает.
Собрал MobidroneOSD остался доволен, но все это требует допиливания.
здравствуйте, сегодня и в прошлый раз летал было -12 и почему то глючило осд mobidrone. Глючило так: само осд запускается, все данные идут, но изображение то появляется то пропадает (именно то за которое осд отвечает, то есть оно моргает, то появится то исчезнет, при том что появляется оно довольно на короткие интервалы времени, а пропадает на длинные ).
в -2 и дома все работает как обычно. Что может быть не так?
Я думаю в температуре по документа LM1881 работает от 0 до +70
летаю в -20 и нормально.
летаю в -20 и нормально.
Именно на мобидроне и именно на квадрике? потому как на самолете все отогревается внутри физюляжа регулятором. На всякий случай все прочистил, перепаял и залил эпоксидкой))))) посмотрим каков будет эффект.
mobiDroneOSD_v2.3 на квадрике плату обработал лаком ЦАПОН чтоб вода на контакты не попадала. и все ок
Странно у меня тоже она обработана была и в термоусадке герметично закрыта, в общем надо разбираться.
так… попросили в личке помоч с переконфигурированием мобидронес осд под 3s батарейку, пока отвечал прям небольшая статейка вышла… сделаю пост сюда:
чтобы было понятно, в прошивке v2.3 релиз 7.8 меняем в строках:
config.h - 37,38
#define BAT2_LEVEL_2 7.4 BAT2 - float value!
#define BAT2_LEVEL_1 6.9
на
#define BAT2_LEVEL_2 115 BAT2 - float value!
#define BAT2_LEVEL_1 102
mobyDroneOSD.ino - 169
#define DEFAULT_BAT2_CRITICAL_VOLTAGE 65
на
#define DEFAULT_BAT2_CRITICAL_VOLTAGE 100
строки 5566-5579 (ф-я readVcc)
sensVcc *= 0.0147; // 0.0049 * 3 (1:3) measure voltage on 2s - 3s lipo + ---10KOhm---10KOhm---APIN----10KOhm---GND
подбираем коеффициент под резисторный делитель (тут он для делителя 1 к 3 - 20к на входе и 10к на землю)
при необходимости подбираем коэффициент в строке 221
static float compCorrection = 92.16;
этими параметрами регулируется масштаб вольтажа и шум АЦП (т.е. нужно подать 12,6 допустим вольт, а потом 9, или лучше 5, и посмотреть чтобы даже если показания немного не правильные, разница в показаниях была одинаковая, т.е. 3,6В или 7,6в между значениями)
остальное можно подрегулировать с пульта (т.е. имеем 12,6, показывает 13 - через меню меняем на 12,6)
Мужики, на досуге протравил платку для мобидрона, лежит 328 мега, а вот какие фьюзы для неё выставлять нигде так и не нашёл… покажите где посмотреть, если пропустил или скажите так))
протравил платку для мобидрона, лежит 328 мега, а вот какие фьюзы для неё выставлять
Перед прошивкой Мобидроном необходимо прошить Ардуиновским бутлоудером,т.е превратить проц в Ардуино нано 328 или что-то подобное.Шить можно из самой Ардуины.Программатор можно сделать так же из любой Ардуинки.
