Сгорел трансмитер FlySky FS-TH9X

AviaDed

Уважаемые господа.
Сегодня, по невнимательности, зжег свой трансмитер FS-TH9X. При подключении Li-Po батареи перепутал полярность на разъеме питания и в итоге при включении услышал два щелчка внутри пульта и отсуствие признаков включения. Дыма и запаха горелого не было.
Вскрытие показало:

  • разрушение двух элементов электроники на основной плате возле проца, на фото обведены красной линией.
    Огромная просьба к уважаемому сообществу опознать сии детали.
    Может кто-то уже сталкивался с такой проблемой или имеет такой-же пульт, буду очень благодарен за помощь.

T_ex_T

Выстрелил, стабилизатор напряжения 78L05 (а может 78L03 ?) и, похоже, танталовый конденсатор (копеечные детали).
Но не факт, что этим все ограничилось. 😦 Это лотерея.
Напиши названия проца, что бы точно сказать напряжение стабилизатора.

AviaDed

Проц ATMEGA 64.
Обидно за свою глупость, готовил к запуску квадрика и вот остался без пульта а на носу зима.

T_ex_T
AviaDed:

Проц ATMEGA 64.

Если просто ATMEGA 64, то стабилизатор 78L05
Если ATMEGA 64 L, то стабилизатор может быть, как 78L05, так и 78L03
Конденсатор побольше по емкости (47мкФ, 68мкФ) напряжением, в зависимости от скольки банок аккума питаешься -
две: минимум 10 Вольт;
три: минимум 16 Вольт

AviaDed:

Обидно за свою глупость, готовил к запуску квадрика и вот остался без пульта а на носу зима.

Бывает…
Одно неловкое движение… и ты уже папа!😦

Covax

Сразу напишите куда впаять человеку диод и какой чтобы в следующий раз не сжег опять, я чето не могу ссылку найти.

leprud

Конденсатор необязателен (но желателен), стабилизатор там на 5В.
Обычное дело…

RW9UAO

еще в ВЧ блоке иногда КРЕНка горит. оба стабилизатора на 5 вольт. ога =)

AviaDed

Всем огромное спасибо за оказанную помощь в ремонте сгоревшего пульта.
На системной плате поставил стабилизатор 78L05 в корпусе ТО92 и обыкновенный электролит 47мкф 25в. В ВЧ модуле - стабилизатор 7805.
Надо еще поставить диод в цепь питания от батареи и разобраться с индикацией напрярения батареи, на индикаторе показывает 8,5v и апа пищит но тестер показывает 9,6v.
Может кто то уже решил эту проблему?
С уважением.
Валерий.

T_ex_T
AviaDed:

…разобраться с индикацией напряряжения батареи, на индикаторе показывает 8,5v и апа пищит но тестер показывает 9,6v. Может кто то уже решил эту проблему?

Хреново… Похоже, что-то подгорело…
Не знаю, как народ решал эту проблему в аппаратуре радиоуправления, но в общем, по ATMEGAм надо копать так:
Конечно, попытаться исправить программно, но если нет текста программы, или проц защищен от заливки, то куём железо!

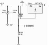
  1. Посмотреть питание AVCC - 64 вывод (отмечен красным)
  2. Посмотреть опорное напряжение AREF - 62 вывод (отмечен зеленым)
  3. Звонятся ли между собой “земли” - выводы 22, 53, 63 (отмечены синим)
  4. Смотреть какой ногой (из 8-ми) порта F (АЦП) он меряет батарейки - выводы 54-61 (отмечены желтым). Первыми смотри выводы 58-61 - скорее всего, на одной из них собран узел контроля напряжения.
    В простейшем случае, на этой ноге стоИт делитель из двух резисторов (включенных последовательно), на один из которых подается напряжение батарейки (берется с точки до стабилизатора 78L05), а другой сидит на “общем”. Вот, со средней точки этих резисторов и идет напряжение на одну из 8-ми ног порта F (с этой точки, обычно, еще маленький конденсатор на “общий” стоИт, получается, параллельно второму резистору). Уменьшая первый резистор (паяя ему в параллель еще резистор) можно добиться повышения показаний “вольтметра” ATMEGи.
    Для начала, отпишись по первым трем пунктам.
T_ex_T

Выходя на ночной перекур, вспомнил, что ты бросал фото.

Посмотрел. Значит так:
Если все, как я написал на рисунке (особенно, если красная дорожка возле сгоревшего кондера, это “+” аккума, а желтая дорожка доходит до красного резистора), то:
Батарейку проц “смотрит” 54 выводом.

T_ex_T:

В простейшем случае, на этой ноге стоИт делитель из двух резисторов (включенных последовательно), на один из которых подается напряжение батарейки (берется с точки до стабилизатора 78L05), а другой сидит на “общем”. Вот, со средней точки этих резисторов и идет напряжение на одну из 8-ми ног порта F (с этой точки, обычно, еще маленький конденсатор на “общий” стоИт, получается, параллельно второму резистору)

Напряжение подается на красный резистор
Второй резистор (синий) идет на землю
Параллельно ему, на землю, конденсатор (отмечен черным)
Китайцы добавили еще защитный резистор (отмечен желтым), через который, поделенное напряжение идет на 54 вывод проца. Вот тебе придется уменьшать красный резистор (паяя параллельно ему другой резистор)
Что бы рассчитать этот резистор, посмотри что написано на красном и синем резисторах.
(ну и, просто, ради интереса, что на желтом (хотя, его можно закоротить))
Слушай…!!!
А может, все гораздо проще!!!
Вымой хорошо спиртом/бензином зону делителя напряжения
и высуши хорошо.

Дело в том, что, иногда, после таких взрывов, на плате оседает сажа, которая имеет сопротивление. Вот это сопротивление сажи и могло нарушить соотношение резисторов делителя и, в итоге, вольтметр стал врать!

AviaDed

Спасибо за помощь уважаемый T_ex_T.

По первым трем пунктам Вашего совета:
1 - 64 вывод напряжение 5 вольт;
2 - 62 вывод- тоже 5 вольт;
3 - выводы 22,53,63 звонятся между собой и общим минусом.
А вот дальше засада, защитный резистор (обозначеный желтым) ушел в обрыв в процессе замера сопротивлений на нем и на делителе. После замера сопротивлений цифровым мультимером решил замерить напругу на резисторах делителя. Включаю пульт и на индикаторе вижу 13,2 вольта на батарее, реально на батарее было 9,6 вольта. При анализе произошедшего и обнаружил обрыв защитного резистора, маркировка на нем - 201, и на остальных этой линейки такая же. Предположил что величина сопротивления 200 Ом но ошибся с порядком, оказалось 200 Ком. В делителе резисторы нижний (который на минус) 512 Ком, верхний (который на + ватареи) 272 Ком.
При замене защитного резистора на такой же номинал на индикаторе пульта остались все те же 13,2 В. и только при уменьшении величины до 15 Ком добился нужного результата то есть 8,9 Вольта, чуть меньше чем на батарее но это даже к лучшему.
Пока не могу понять - почему такое отличие в номиналах заводского и моего резисторов.
Проц меряет величину тока а не напряжения?
Кстати в схеме Turnigy делителя напряжения нет, по крайней мере я его не нашел.
Чем опасно такое решение проблемы?

T_ex_T

Сорри, я “на пиве”😇 (суббота, все-же)😒
К утру, постараюсь осмыслить и отписаться (просто, я веду ночной образ жизни - вампир, наверное)😎

UserM
AviaDed:

. Предположил что величина сопротивления 200 Ом но ошибся с порядком, оказалось 200 Ком. В делителе резисторы нижний (который на минус) 512 Ком, верхний (который на + ватареи) 272 Ком.

Кстати в схеме Turnigy делителя напряжения нет,?

Круто Вы намерили 😃 , да и на схеме всё есть.

ekf

Стремная какая-то схема. В части включения 7805.

T_ex_T

Сорри, пиво затянуло - только добрался до и-нета.
AviaDed, если не возражаешь, давай на “ты” (в и-нете, как в бане - все равные)

AviaDed:

…маркировка на нем - 201, и на остальных этой линейки такая же. Предположил что величина сопротивления 200 Ом но ошибся с порядком, оказалось 200 Ком.

Правильно предположил!
Маркировка резисторов, которая из трех цифр, обозначает:
Первые две цифры - число. Третья цифра - количество нулей после него. И все это в Омах.
201 значит: 20 и один ноль, т.е. 200 Ом. Это реально. Защитные резисторы (если их ставят) встречал от 51 Ома до 510 Ом.
Учитывая высокое входное сопротивление АЦП, этот резистор ни на что не влияет (его можно закоротить).
Дальше…

AviaDed:

В делителе резисторы нижний (который на минус) 512 Ком, верхний (который на + ватареи) 272 Ком.

512 и 272 это, надеюсь, написанные величины, а не измеренные?
512 = 51 и два нуля = 5100 Ом = 5,1кОм
272 = 27 и два нуля = 2700 ом = 2,7кОм
Вот так, величины будут более реальные, но…
Я, так понимаю, что устройство питается от трех литиевых аккумов? А это, в среднем, 3,6В х 3шт = 10,8 Вольта (а у свежезаряженных, даже больше)
Получается:
Общее сопротивление делителя 5,1к +2,7к = 7,8к
10,8в / 7,8к = 1,38 Вольта падает на 1кОме
Значит:
на 5,1к упадет 1,38 х 5,1 = 7 Вольт
на 2,7к упадет 1,38 х 2,7 = 3,8 Вольта
Если они стоят так, как ты написал: "…нижний (который на минус) 512…", то это значит, что относительно общего (минуса) на нем будет 7 Вольт, что недопустимо, потому, что это больше напряжения питания проца!!! Если процу и не поплохеет (учитывая, что это напряжение идет через пару килоОм), то мерять он точно не сможет.
Поэтому, на минус должен стоять 2,7 кОм, а на “+” 5,1 кОм, тогда на 2,7 кОмах упадет 3,8 Вольта (относительно общего) - это похоже на правду.
Дальше…
Я же писал:

T_ex_T:

Вот тебе придется уменьшать красный резистор (паяя параллельно ему другой резистор)

Почему ты стал играться с защитным (желтым) резистором?
Делаем следующие телодвижения:
1.

T_ex_T:

Вымой хорошо спиртом/бензином зону делителя напряжения и высуши хорошо.

2. Точно напиши что написано на синем и красном резисторах и КУДА ОНИ ИДУТ (а лучше, выложи фото этого участка)
3. Если с резисторами так, как я написал выше, то ЗАКОРОТИ каплей припоя защитный резистор и померяй напряжение на входе делителя (на “+” аккума) и на средней точке (между двумя резисторами, т.е. то, что идет на проц, через закороченный резистор)
Это нужно для того, что бы посмотреть, не подгорел ли вход АЦП. Если в этой точке напряжение будет отличаться от расчетного, значит, вход проца потребляет (или отдает) много тока, другими словами - “течет”.

UserM:

Круто Вы намерили

Да, посмотри, не разрядилась ли крона в тестере (при разряде, он начинает жутко врать). А то что-то, действительно, не так с измерениями номиналов резисторов. Надеюсь, резисторы не на включенном приборе мерялись?
Кстати, тестер не может измерить напряжение батарейки от которой питается - нужен другой тестер или другая батарейка.

В догонку…

AviaDed:

Проц меряет величину тока а не напряжения?

Напряжение. Причем достаточно высокоомным входом - при делителе порядка десятка кОм, можно считать, что он не потребляет тока (потреблением, можно пренебречь). Но это справедливо, только для не подгоревшего входа.

AviaDed:

Надо еще поставить диод в цепь питания от батареи

Диод, только Шоттки!!!
Поигравшись с делителем можно добиться, что бы индикатор показывал “настоящее” напряжение батареи, а не после диода (минимум на 0,5 Вольта меньше).

ekf:

Стремная какая-то схема. В части включения 7805.

Угу…Китайцы…

AviaDed

Уважаемый Олег.
Спасибо за помощь и внимание.
Сейчас нет времени заниматься пультом, поэтому пока отложил его, думаю что через пару дней решу свои проблемы и займусь им дальше. Выяснил только то что мой цифровой мультимер в режиме измерения сопротивления показывает черти-что. Батарейку проверил - 9,1 v. Мультимер DT830B пойдет в помойку хоть это и его первое применение, только с магазина. Достаю свой заслуженный В7-32 и с ним буду разбираться дальше.

11 months later
Vlado

Вот такая беда!
Получил не исправную FS-TH9X
www.ebay.com/itm/…/160899304753
при включении пишет switch error и пищит бузер, внутри на плате следы коррозии от флюса? похоже виасы в обрыве
сколько там слоев? есть ли схема?

ССМ=

Ёпрст , тумблеры от себя и включится.

man-bis
Vlado:

Вот такая беда!
Получил не исправную FS-TH9X
www.ebay.com/itm/FlySky-2-4G-...item2576588d31
при включении пишет switch error и пищит бузер, внутри на плате следы коррозии от флюса? похоже виасы в обрыве
сколько там слоев? есть ли схема?

Н-ууу! Это Вы совсем!!
Аппа 99.9%исправна и не имеет никакого отношения к переполюсовке . свич ерор переведите сами -ошибка переключателей. ВЫКЛЮЧите все от себя и наступит просветление УПС опередили

Vlado
man-bis:

Н-ууу! Это Вы совсем!!
Аппа 99.9%исправна и не имеет никакого отношения к переполюсовке . свич ерор переведите сами -ошибка переключателей. ВЫКЛЮЧите все от себя и наступит просветление УПС опередили

ups наступило просветление, но все равно в шоке. Внутри каррозия, пайка не паяется и в таком духе- безсвинцовые технологии?

mfilitovich
Vlado:

Внутри каррозия, пайка не паяется и в таком духе- безсвинцовые технологии?

Китайские технологии! 😃

Vlado
mfilitovich:

Китайские технологии! 😃

зеки лудят… карбон…

Как мне кажется, карбоновые лопасти должны быть сделаны из карбона, не?

и вообще что-то мануала нормального пока не нашел

я тоже, может кто сбросит?