BAIT BOAT для рыбалки

rusanov
Carpfish:

На форумах есть и я даже ссылку кидал как и что делать.

Спасибо, читал эту статью. В ближайшее время буду пробовать.

Вот такого плана хочется получить, все просто без особых наворовотов

Начинка его будет такова:
а АКБ 12В 7Ач. скорее всего SVEN из ДНС.
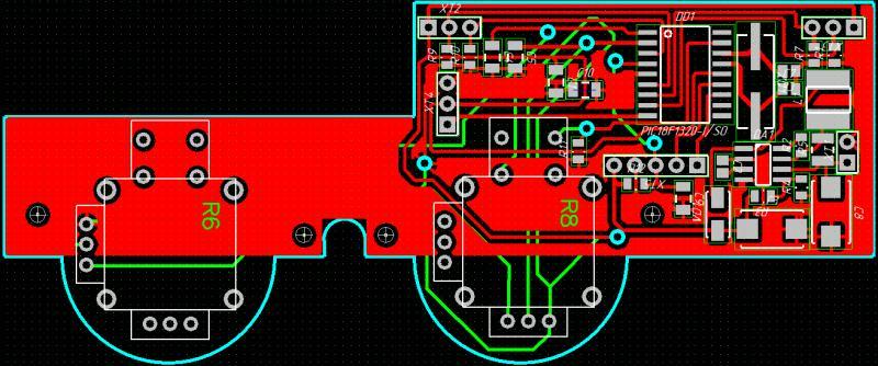
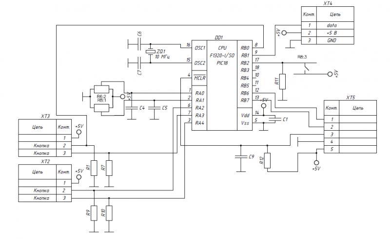
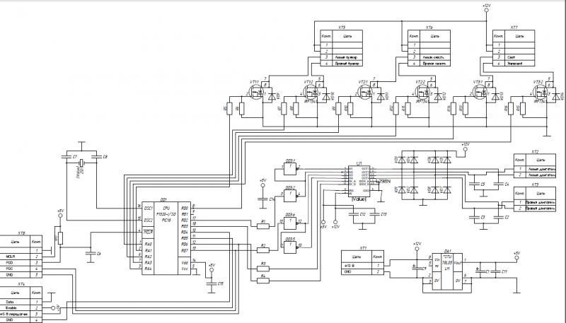
модуль управления схема которого приведена ниже

Приемник 433 МГц связь с модулем управления по UART
пара двигателей 380серии
Винты на днях пришли диаметр 38мм шаг не знаю, заказывал с китая.
Все это дела будет управляться с джостика от соньки, вернее в корпус джостика упакован передатчик состоящий из непостредственного передатчика 433Мгц, и формирователя команд, схема ниже

помимо корпуса использованы кнопки и 3d резисторы.
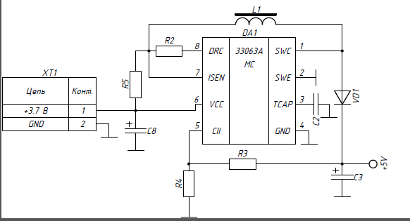
питание передатчика будет осуществляться от аккумулятора 3,7 В. Из за того что модуль передатчика требует 5 вольт пришлось добавить простенький dc/dc преобразователь.

В итоге вышла вот такая платка

arciball
rusanov:

пара двигателей 380серии

Мне кажется не прокатит…хотя возможно у меня был маленький асортимент этой серии. Вот пришли двигателя 540серии, выбирал по обсуждению страницами 2 выше, так у них ток остановки при заявленых 7А как не пытался останавливать еле крутят но всего 1,5-2А выдают, у друга спросил, он говорит железа больше возможно поэтому большая производительность на том же токе. А у 380 серии просто не хватает крутящего момента такой вес двигать, перегреваются на раз два, при этом ток остановки тот же около 8А и выше, т.к винты в воде трудно крутить на большой порядок, хотя если маленькие винты поставить - но это будет супер черепаха…

rusanov

Пока что есть в наличии только эти двигатели, полевые испытания покажут. двигатели поменять потом не составит особого труда.

Probelzaelo
vlad155:

есть у меня готовое герконовое реле (РЕС55 вроде…) но мне же нужно к приемнику как-то подсоединиться…

Сходи в тему БАНо там люди лампочки включают в зависимости от положения стиков те по переходу через определенное значение канального импульса. А тебе вместо лампочек герконовые реле в руки. На одном пропорциональном канале вполне можно повесить с десяток самостоятельных дискретных устройств.

Carpfish
rusanov:

Вот такого плана хочется получить, все просто без особых наворовотов

Красивый катамаран получится. Я тоже делаю такого плана, но из опыта скажу, мене кажется что с передней частью нужно поработать. На мой взгляд в передней части много пустого места, я бы увеличил отсеки и перенес переднюю перемычку ближе к носу. Так и полезной площади бункеров будет больше и центр парохода сместится вперед. Это мае мнение и это не значит что оно единственное и правильное.

rusanov:

модуль управления схема которого приведена ниже

А что так дешевле чем готовая апа или какие то другие цели. Джойстиком управлять это супер. А сколько каналов будет.

rusanov
Carpfish:

с передней частью нужно поработать. На мой взгляд в передней части много пустого места, я бы увеличил отсеки и перенес переднюю перемычку ближе к носу. Так и полезной площади бункеров будет больше и центр парохода сместится вперед.

Спасибо, за замечание. надо подумать очень дельный совет!!!

Carpfish:

А что так дешевле чем готовая апа или какие то другие цели.

Не знаю дешевле или нет. готовая аппа 1500 самая простая.

мой комплект
микроконтроллер 120 *2=240
транзисторы 18 *3=54
логика 10
диоды 4 *15=60
L298 140
Кварц 10 *2=20
dc/dc 15
Дросель 40
конденсатор танталовый 50*2=10
текстолит = 100
хлорное железо 70
транссивер и ресивер 220 (китай)
джостик даром отдали.

Итого = 1069
плюс резисторы и мелкие конденсаторы 1150 рублёв.
танталовые конденсаторы дорогие, заложил их только из-за того что место ограничено, хотя можно было и алюминеавые просто положить их. рублей на 90 получилось бы дешевле.

Но тут есть ещё один нюанс. из всего перечисленного я покупал только L298N транссивер и ресивер текстолит и хлорное железо. остальное все разрешили взять на работе.

Плюс интересно собрать самому. Приемник и передатчик сам не хочу собирать так как это Мгц, надо иметь знания как правильно плату развести, а их у меня нет и эксперементировать пока нет желания.

Да 1150 это вместе с регулятором уже. Читал что L298 не надежная ну посмотрим как покажет себя. на крайний случай соберу отдельный регулятор на транзисторах, по такому же принципу как и микруха организована т.е. IN1,IN2 для выбора направления и вход для шим EN_A. На один канал 4 силовых транзистора и 3 для их управления.

Carpfish:

А сколько каналов будет.

Если честно не знаю. Но по моему один. Если я не путаю ни чего то каналы формируются следующим образом есть диапазон 433Мгц но это как несущая а первый канал допустим 400МГц второй 415 и т.д. с общем около несущей есть разброс. ну передатчик настроен соответственно.

У меня реализовано следующим образом
ПУ формирует пакет данных и передает его с частотой 100 или 1000 Гц. В пакет входит параметр для управления двигателями (направление и скважность для каждого из двигателей) плюс байт состояния кнопок. МК приняв этот пакет выполняет что ему было сказано. Ещё реализовал функцию при потере сигнала становится в круг чтоб войти в зону приема.

MaikG3
rusanov:

Если я не путаю ни чего то каналы формируются следующим образом есть диапазон 433Мгц но это как несущая а первый канал допустим 400МГц второй 415 и т.д. с общем около несущей есть разброс. ну передатчик настроен соответственно. У меня реализовано следующим образом ПУ формирует пакет данных и передает его с частотой 100 или 1000 Гц. В пакет входит параметр для управления двигателями (направление и скважность для каждого из двигателей) плюс байт состояния кнопок. МК приняв этот пакет выполняет что ему было сказано. Ещё реализовал функцию при потере сигнала становится в круг чтоб войти в зону приема.

честь и хвала Вам, имеющему знания и доступ к элементной базе… но мне бы было просто жаль своего свободного времени, если за 2-3т.р. можно найти в разделе б/у аппаратуру (даже с учетом остаточного ресурса) по своим возможностям и надежности превосходящую Вашу разработку на порядки, как по элементной базе так и по зашитой логике работы. Стоковая аппа которую многие авиаторы считают мусором и сливают за копейки, в Вашем применении более чем оправдана.
Это не критика, просто мысли в слух.

arciball
rusanov:

Вот такого плана хочется получить, все просто без особых наворовотов

Кстати это только нижняя часть или еще верхняя будет? Просто высота бункера для корма сильно низкая. Я 3 раза выкидывал заготовки начиная делать - размеры не нравились, хотя по рисунку вроде смотрелось, по заводским размерам так вообще гиганский ящик выходит 😃 Просто судя по количеству корма что влезет суда, можно сделать гораздо меньший кораблик но с другим вместительным бункером - если это конечно законченная модель(вверх и низ). Файл модели не вышлите покрутить?

rusanov
MaikG3:

по своим возможностям и надежности превосходящую Вашу разработку на порядки, как по элементной базе так и по зашитой логике работы.

Спасибо! Полностью согласен. Но любую аппаратуру разработали люди, и они тоже с чего то начинали. У меня пока что нет большого багажа знаний, вот я его и собираю. Пока ведь своими ручками не пощупаешь не узнаешь. Да и время было не свободное а рабочее)))

arciball:

Кстати это только нижняя часть или еще верхняя будет?

Это полностью все. Да конечно держите. yadi.sk/d/Ngp_6Gli5OwJq

Probelzaelo
MaikG3:

Стоковая аппа которую многие авиаторы считают мусором и сливают за копейки, в Вашем применении более чем оправдана. Это не критика, просто мысли в слух.

Пожалуй присоединюсь к заявлению.
Учитывая что сборка, а главное настройка радиоаппаратуры с нуля требует не только желания но еще и определенных навыков и не плохо бы еще и кое какого оборудования. По своему опыту скажу задача не тривиальна. Уж если не использовать готового передатчика, то хотя бы ВЧ модуль с приемником были бы весьма оправданной покупкой.

rusanov:

У меня пока что нет большого багажа знаний, вот я его и собираю. Пока ведь своими ручками не пощупаешь не узнаешь.

Энтузиазм штука хорошая, но не всегда приводит к результату в желаемый срок. А так удачи! Будем следить за продвижением.

rusanov

Читал, тут поднималась тема оснащения GPS? То ли я упустил или так ни кто и не реализовал? А то меня посещают мысли вот на этом promelec.ru/…/L50-GPS-Module-Specification.pdf сварганить. На первый взгляд ни чего сложного нет, реализовать протокол выбора нужной информации, и немного геометрии для наилучшего выхода в заданную точку.

Probelzaelo:

ВЧ модуль с приемником были бы весьма оправданной покупкой.

Это и сделал. Сроки пока не горят, хотя как обычно хочется скорее))) Благодарю. В высокие частоты пока нет желания лезть.

Probelzaelo
rusanov:

В высокие частоты пока нет желания лезть.

Даже 27Мгц это тоже будет ВЧ в нашем случае. Те модуль радиоканала.

rusanov

Сейчас использую вот эти модули www.aliexpress.com/item/…/710256602.html

Радиус действия конечно ни о чем получится, но метров 50 думаю получится выжать. Пока больше и не требуется в общем. Не припомню в округе водоемов где мне надо будет больше, на Цимлянское водохранилище не езжу.

У этих модулей заявлено 600 метров www.aliexpress.com/item/…/680348757.html

Probelzaelo
rusanov:

Радиус действия конечно ни о чем получится, но метров 50 думаю получится выжать.

С такими же модулями тут недавно показывали эхолот, метров 200 вроде получалось…

rusanov
Probelzaelo:

метров 200 вроде получалось…

Хотелось бы чтоб так оно и было)

Carpfish
rusanov:

Читал, тут поднималась тема оснащения GPS? То ли я упустил или так ни кто и не реализовал?

Поднимал тему я и пока не реализовал. Если есть мысли и идеи буду рад если поделитесь.

rusanov
Carpfish:

Если есть мысли и идеи буду рад если поделитесь.

Поделюсь конечно. В течении недели постараюсь набросать схему, и алгоритм. Времени особо сейчас нет…

arciball

А из чего корпус кстати будет сделан?

rusanov
arciball:

А из чего корпус кстати будет сделан?

Стеклоткань+эпоксидка, ребра жёсткости надо наверное будет добавить.

Carpfish
rusanov:

Стеклоткань+эпоксидка, ребра жёсткости надо наверное будет добавить.

Главное не торопится и дать хорошо высохнуть смоле, иначе может покрутить. Эпоксидная смола боится УФ лучей она от них разрушается, придется красить, лучше применять полиэфир. Правда воняет гад и вредный для здоровья.

rusanov:

В течении недели постараюсь набросать схему, и алгоритм.

Спасибо буду ждать, хотя честно не понимаю как с него данные получать в реальном времени.

jan777

привет посмотрел весь пост но чертежи в пдф так не нашел поманите кто чем может рассчитываю на полуметровуйы лодку способа