хотелось бы спаять любой какой нибуть нипутёвый регуль===подкиньте идей(тока с проектом печатной платы пожалуйста)
На этом сайте принято читать FAQ, статьи на сайте, пользоваться поиском и т.д… Идей на вкус и цвет - тут уже море! Хотя, для вас наверно не найдется… Тут все путевое…
З.Ы. придумал “нипутевый регуль” (прям как просили!): берете переменный резистор, на него кабанчик, тягу к рулевой машинке… И регулятор готов, осталось подпаять провода. А! печатка… Три дырки в текстолите сами проковыряете? 😃
а чонить покруче==типа ампер на 40-50 и с реверсом
хотя вариант с серво машинкой стоит поробовать
Так вам “нипутевый”, или “покруче”??? Ну возьмите регуль из статей, повесте драйвер и три-четыре полевика в паралель и радуйтесь!
кароче===мне нужна схема регуля с реверсом на ампер40-50
и должна быть печатная плата—у меня туго с проектированием печатки
и что бы ненадо было ничего програмировать!) я тоже хочу ругуль по проще)
так ну раз все такие леньтяи===то давайте создадим такой регуль===и получим почти нобелевскую премию
так ну раз все такие леньтяи===то давайте создадим такой регуль===и получим почти нобелевскую премию
Так а в чем сложность? Поставит в паралель больше транзисторов, дорожки пошире и все будет как надо.
Автору: проще разобраться с МК и сделать регуль “под себя”.
етот регуль и есть то что я искал…просто тютелька-в тютельку подходит на мою можель—а транзисторы я поставил помощнее—и всё залил смолой—получился такой кирпичик из которого выходят провода—полная водозащищённость…
Так а в чем сложность? Поставит в паралель больше транзисторов, дорожки пошире и все будет как надо.
Не будет. Там частота выходного ШИМ равна частоте управляющего сигнала, а это около 50Гц, поэтому пойдёт только на маломощные движки. Мощные будут сильно греться такой частотой.
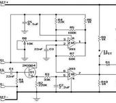
Есть вот такая схема
Не будет. Там частота выходного ШИМ равна частоте управляющего сигнала, а это около 50Гц, поэтому пойдёт только на маломощные движки. Мощные будут сильно греться такой частотой.
Да, есть такой нюанс.
Разве эти регуляторы с реверсом?
ага,вобщем…тема закрыта а есхемы только с печатной платой!!!
Разве эти регуляторы с реверсом
Во первывх, это не регуляторы, а жалкое подобие регуляторов…
Во вторых, те что вы выложили, они без реверса…
В третьих, на проце нужно делать, тем более с реверсом.
А если с процом заниматься лень, то в вашем случае проще купить!
{"assets_hash":"a8b26fa7f6e768b07a72c8c9aadb9422","page_data":{"users":{"3aaa780d3df95500777980f9":{"_id":"3aaa780d3df95500777980f9","hid":181,"name":"ksk","nick":"ksk","avatar_id":null,"css":""},"3e7587103df95500777968ac":{"_id":"3e7587103df95500777968ac","hid":1461,"name":"ubd","nick":"ubd","avatar_id":null,"css":""},"416128d73df9550077793889":{"_id":"416128d73df9550077793889","hid":4637,"name":"Aleksey_Gorelikov","nick":"Aleksey_Gorelikov","avatar_id":null,"css":""},"42b542983df95500777906bd":{"_id":"42b542983df95500777906bd","hid":7809,"name":"Sergey87","nick":"Sergey87","avatar_id":null,"css":"user__m-banned"},"44314dbb3df955007778be8d":{"_id":"44314dbb3df955007778be8d","hid":13178,"name":"boldive","nick":"boldive","avatar_id":null,"css":""},"475c23c03df955007777f513":{"_id":"475c23c03df955007777f513","hid":29772,"name":"Smouk_RedKaktuss","nick":"Smouk_RedKaktuss","avatar_id":null,"css":""},"482a8e2c3df955007777af1f":{"_id":"482a8e2c3df955007777af1f","hid":34482,"name":"Mr_Brooks","nick":"Mr_Brooks","avatar_id":null,"css":""},"48538d593df9550077779ef0":{"_id":"48538d593df9550077779ef0","hid":35497,"name":"INQURY","nick":"INQURY","avatar_id":null,"css":""},"495716c03df955007777457c":{"_id":"495716c03df955007777457c","hid":41955,"name":"mikki004","nick":"mikki004","avatar_id":null,"css":""},"4992dcb83df9550077771f86":{"_id":"4992dcb83df9550077771f86","hid":44036,"name":"urikesh","nick":"urikesh","avatar_id":null,"css":""},"4a16fb423df955007776dd5b":{"_id":"4a16fb423df955007776dd5b","hid":48551,"name":"битбоксер_трамвай","nick":"битбоксер_трамвай","avatar_id":null,"css":"user__m-banned"}},"settings":{"can_see_ip":false,"can_report_abuse":false,"can_see_hellbanned":false,"forum_can_view":true,"forum_can_reply":false,"forum_edit_max_time":30,"forum_can_close_topic":false,"forum_show_ignored":false,"forum_mod_can_delete_topics":false,"forum_mod_can_hard_delete_topics":false,"forum_mod_can_see_hard_deleted_topics":false,"forum_mod_can_edit_posts":false,"forum_mod_can_pin_topic":false,"forum_mod_can_edit_titles":false,"forum_mod_can_close_topic":false,"can_vote":false,"forum_mod_can_add_infractions":false,"forum_topic_title_min_length":10,"forum_reply_old_post_threshold":30,"votes_add_max_time":168,"forum_show_post_interval":7,"can_see_deleted_users":false},"section":{"_id":"61c9a54c3df9550077bb50ba","hid":8,"title":"Самодельная электроника, компьютерные программы","parent":"61c9a54c3df9550077bb50f3","description":"Софт для моделирования и черчения, самодельные электронные устройства.","is_category":false,"is_votable":true,"is_writable":true,"cache":{"topic_count":2668,"post_count":48285,"last_post":"69396824b4761b70be1cf1f6","last_topic":"6936752c44153b3865eede83","last_topic_hid":572669,"last_topic_title":"Последовательность работы сервоприводов.","last_ts":"2025-12-10T12:31:32.140Z","last_user":"4f3e22e13df955007774805c"}},"topic":{"_id":"4a1995493df955007797e181","hid":143143,"title":"хочу спаять регуль","views_count":2858,"last_post_counter":21,"cache":{"post_count":21,"first_post":"4a1995493df955007797f207","first_ts":"2009-05-24T18:43:21.000Z","first_user":"4a16fb423df955007776dd5b","last_post":"4a3656a63df955007797f237","last_post_hid":21,"last_ts":"2009-06-15T14:11:50.000Z","last_user":"3e7587103df95500777968ac"},"st":1,"section":"61c9a54c3df9550077bb50ba"},"subscription":null,"pagination":{"total":21,"per_page":25,"chunk_offset":0},"posts_list_before_post":["paginator","datediff"]},"locale":"en-US","user_id":"000000000000000000000000","user_hid":0,"user_name":"","user_nick":"","user_avatar":null,"is_member":false,"settings":{"can_access_acp":false,"can_use_dialogs":false,"hide_heavy_content":false},"unread_dialogs":false,"footer":{"rules":{"to":"common.rules"},"contacts":{"to":"rco-nodeca.contacts"}},"navbar":{"tracker":{"to":"users.tracker","autoselect":false,"priority":10},"forum":{"to":"forum.index"},"blogs":{"to":"blogs.index"},"clubs":{"to":"clubs.index"},"market":{"to":"market.index.buy"}},"recaptcha":{"public_key":"6LcyTs0dAAAAADW_1wxPfl0IHuXxBG7vMSSX26Z4"},"layout":"common.layout"}